要取消15天维保一次电梯的规定?《特种设备安全监察条例》修订再次征求意见!
安装浴霸时要注意取暖设备与天花板的安全距离 #生活知识# #家庭维修常识# #水电安装注意事项#
▲以上内容为广gao,与本文正文内容无关
以下为正文:
近日在电梯行业流传出一份市场监管总局特种设备局关于再次征求《特种设备安全监察条例(修订稿)》意见的函。文件是2024年5月23日发出的,截止目前意见完成了这次的征求意见函。

值得注意的是此次是针对向地方监管部门征求意见,所以此文件要“依申请公开”,你不申请是不会对你公开的。
目前看到的这个征求意见稿,与目前实施的《特种设备安全监察条例》最大的一个区别是第三十一条的修改,15天维保一次的规定修改成了“电梯应当按照安全技术规范要求定期进行清洁、润滑、调整、监测和检查等维护保养”。
取消了15天维保一次电梯的规定。

这个修改响应的是文件《》。
在第十九条新增了一个第二款:

这对应的应该是文件《》。
第四十一条修改如下图,明确及强调了检验机构的公益属性,这个更有利于电梯检验和检测市场的发展。如果检验机构无心去搞检验都成立检测公司跑去搞检测了,不利于电梯检验事业的发展。

目前电梯检测市场放开了,新增了一条关于检测的:

在征求意见稿中,还有一些小的变化,比如调整了一些处罚额度,维修改成了修理,检验检查改成了检验、检测等。
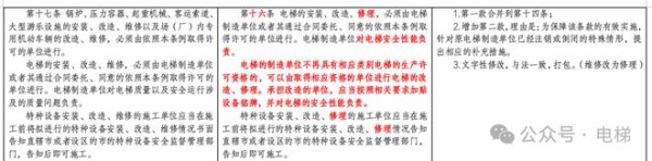
2022年11月30日国家市场监督管理总局刊发了《市场监管总局特种设备局关于《特种设备安全监察条例(征求意见稿)》公开征求意见的公告》,此文件对于电梯行业影响最大的就是该文件的第17条:

(2022年征求意见稿)
不过今年的征求意见稿又改了回去,电梯制造厂家要对电梯安全性能负责。电梯的安装、改造、修理,必须由电梯制造单位或者其通过合同委托、同意的依照本条例取得许可的单位进行。

2024年征求意见稿
当然这个只是监管内部的征求意见稿,等他们再次公开征求意见的时候,咱们电梯行业仍然可以向总局反馈意见。


网址:要取消15天维保一次电梯的规定?《特种设备安全监察条例》修订再次征求意见! https://www.yuejiaxmz.com/news/view/1165572
相关内容
电梯安全的知识【汇编15篇】排除电梯故障消除安全隐患
第二个“全国特种设备安全日”市市场监管局扎实筑牢安全防线
网络数据安全标准体系建设指南(征求意见稿),网络数据安全管理条例(征求意见稿)与网络数据安全标准体系建设指南(征求意见稿)的关联解读
寒潮来袭,这份特种设备安全防范指南一定要收好!
场所及设施设备清洗消毒和维修保养制度(通用25篇)
《生活垃圾处理 产业园区技术要求(修订征求意见稿)》公开征求意见
关于征求《舟山市生活垃圾处理应急预案(征求意见稿)》意见的公告
机电设备维护安全管理规定
仪器仪表安装用什么资质(申请特种设备安装改造维修许可证,需要具备哪些文件,比如(压力管理、电梯)需要什么证书?)

