返程高峰来袭!这份出行安全攻略快收藏~
发布时间:2025-10-09 22:54
高速公路安全行驶攻略 #生活技巧# #驾驶安全技巧# #安全驾驶视频教程#
返程高峰来袭!这份出行安全攻略快收藏~
2020-10-07 20:21
来源:澎湃新闻·澎湃号·媒体
字号
蹭蹭蹭~
“双节”假期已经来到第7天
许多朋友将迫不得已地踏上了归途
路上可能会出现堵、堵、堵
为了让大家返程平安顺畅
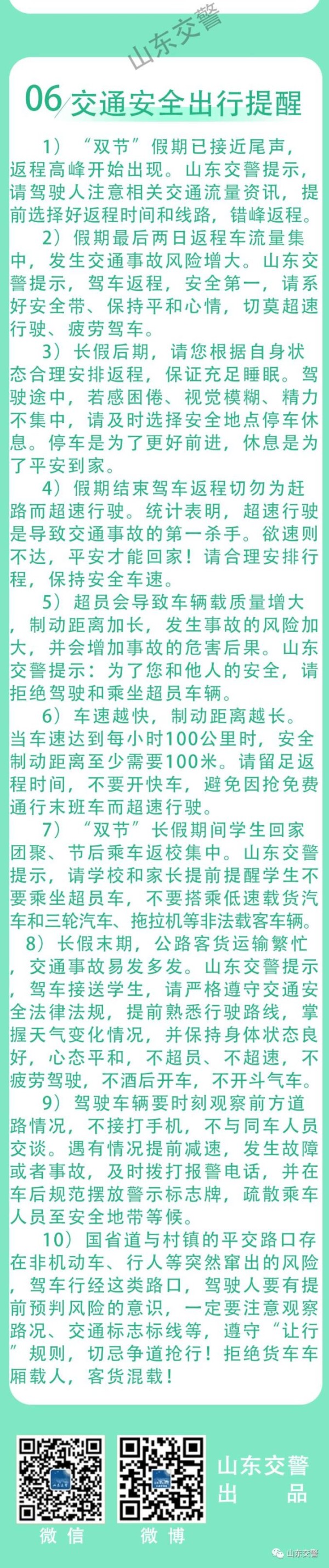
山东交警发布的这份返程行车攻略
快来了解下



最后提醒大家
合理安排出行线路和时间
回程路上一定要特别注意安全
及时调整作息,保持充足的睡眠
来源:山东交警
原标题:《返程高峰来袭!这份出行安全攻略快收藏~》
阅读原文
特别声明
本文为澎湃号作者或机构在澎湃新闻上传并发布,仅代表该作者或机构观点,不代表澎湃新闻的观点或立场,澎湃新闻仅提供信息发布平台。申请澎湃号请用电脑访问http://renzheng.thepaper.cn。
网址:返程高峰来袭!这份出行安全攻略快收藏~ https://www.yuejiaxmz.com/news/view/1353157
相关内容
怕堵车?快收好这份大数据出行攻略五一电动汽车或迎出行高峰,这份充电攻略请收好!
假期接近尾声,返程路上,这份出行攻略请收好!
8条地铁线路延时运营!7日、8日返京高峰出行攻略请收好→
四川5日游错峰出行攻略,避开人挤人,这样安排行程,本地人推荐住宿+交通+门票!
假期带娃出行,这份攻略要收好!
【网络安全】春节网络安全攻略,速速收藏!
西藏旅游自行攻略西藏旅游自行攻略大全
长假过半,返程高峰将至!交通出行指南、假日三岛游玩攻略、就医办事便民信息,戳→
2024春运即将发车!请收下这份最全出行攻略

