本篇文章论述的是基于AT89C51单片机GSM模块的家庭防火防盗报警系统设计的详情介绍,如果对您有帮助的话,还请关注一下哦,如果有资源方面的需要可以联系我。
目录
摘 要
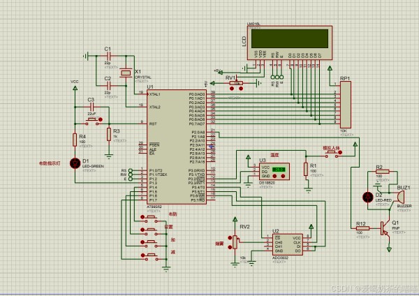
原理图
仿真图
元器件清单
代码
系统论文
参考文献
资源下载
摘 要
随着信息、电子、控制、通信等技术的迅速发展,健康、安全、舒适、便捷的生活品质成为人们的迫切需要。而且随着人们生活水平的提高和生活节奏的加快以及大量家用电器和厨房设施的使用,家庭安全隐患随之增多,同时社会转型期的家庭不安全因素也日益凸现,传统的安全防范措施已无法适应现代化社会的需求。本文鉴于以上因素,建立了一个基于GSM网络及短信息平台上的安防系统,设计中采用了STC89C52单片机系统、无线GSM短信模块及传感器技术。
本文给出了基于短信息平台的安防系统的设计思路和系统组成方案,对主控模块、通信网络、传感器模块、短信模块及接口电路进行了较深入的分析研究。文中设计实现的家庭安防系统具有硬件结构简单、性价比高等优点。模块化的程序结构,使系统功能的扩展非常方便。本文给出的基于短信息平台的家庭安防系统,基本实现了系统的远程报警及控制功能,达到了远程监控家居的目标,具有较好的应用前景。
关键词 智能家居/远程监控/GSM/短信息
原理图

仿真图

元器件清单

代码(部分)
#include <reg52.h>
#include <intrins.h>
sbit IO_18B20 = P3^3; //DS18B20通信引脚 、、32
/* 软件延时函数,延时时间(t*10)us */
void DelayX10us(unsigned char t)
{
do {
_nop_();
_nop_();
_nop_();
_nop_();
_nop_();
_nop_();
_nop_();
_nop_();
} while (--t);
}
bit Get18B20Ack()
{
bit ack;
EA = 0;
IO_18B20 = 0;
DelayX10us(50);
IO_18B20 = 1;
DelayX10us(6);
ack = IO_18B20;
while(!IO_18B20);
EA = 1;
return ack;
}
void Write18B20(unsigned char dat)
{
unsigned char mask;
EA = 0;
for(mask=0x01; mask!= 0; mask<<=1)
{
IO_18B20 = 0;
_nop_();
_nop_();
if((mask&dat) == 0)
IO_18B20 = 0;
else
IO_18B20 = 1;
DelayX10us(6);
IO_18B20 =
已于 2024-07-12 21:02:26 修改 · 1.7k 阅读
