高效的学习计划时间安排表(完整版)
制定复习计划:合理安排复习时间,提高复习效果。 #生活技巧# #学习技巧# #笔记整理技巧#
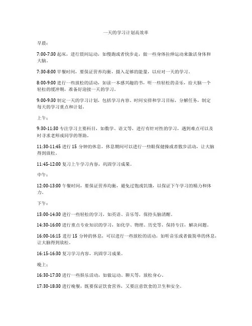
一天的学习计划高效率
一天的学习计划高效率早晨:7:00-7:30 起床,进行晨间运动,如慢跑或者快步走,做一些身体拉伸运动来激活身体和大脑。
7:30-8:00 早餐时间,要保证营养均衡,摄入足够的能量,以应对一天的学习。
8:00-9:00 进行一些放松的活动,如读一本感兴趣的书,听一些轻松的音乐,给大脑一个轻松的缓冲期,准备好迎接一天的学习。
9:00-9:30 制定一天的学习计划,包括学习内容、时间安排和学习目标,分解任务,制定每天的学习重点和计划。
上午:9:30-11:30 专注学习主要科目,如数学、语文等,进行有针对性的学习,遇到难点可以及时寻求老师或同学的帮助。
11:30-11:45 进行15分钟的休息,休息期间可以进行一些眼保健操或者散步活动,让大脑得到放松。
11:45-12:00 复习上午学习内容,巩固学习成果。
中午:12:00-13:00 午餐时间,要保证营养均衡,避免过饱或饥饿,以保证下午学习的精力和体力。
下午:13:00-14:30 进行一些轻松的学习,如英语、音乐等,保持头脑清醒。
14:30-16:00 进行重点专业知识的学习,如化学、物理、历史等,保持专注,解决问题。
16:00-16:15 进行15分钟的休息,可以进行一些放松的活动,如听音乐或者做简单的休息,让大脑得到放松。
16:15-16:30 复习学习内容,巩固学习成果。
晚上:16:30-17:30 进行一些娱乐活动,如做运动、聊天等,放松身心。
17:30-18:30 进行晚餐,既要保证饮食营养,又要注意饮食的卫生和安全。
18:30-19:00 进行日常的清洁活动,如洗漱、打扫房间等,保持个人卫生和环境卫生。
19:00-20:00 进行复习和总结,总结一天的学习成果,找出不足之处,并记录下来。
20:00-21:00 进行一些轻松的活动,如看电视、听音乐等,让大脑得到放松。
21:00-21:30 进行晚间阅读,阅读一些有益的书籍,充实自己的知识。
高效率的每日学习计划
高效率的每日学习计划高效率的每日学习计划1每天6:00起床,6:30-07:30复习英语;7:40-09:40复习数学;9:50-11:50机动安排;中午午休;下午:2:00-4:00复习化学;4:10-6:10复习物理;晚上2个小时复习语文;其余时间机动。
在每一门课的'复习中,不同阶段以不同内容为主,多看课本或多做习题,要掌握好。
高效率的每日学习计划2对于学习来讲,除了要对一年以来高考复习的时间要统筹安排外,合理安排每日时间,最大效率得提高复习效果尤为重要。
以下每日学习计划安排,考生可以参考进行。
早上6点-8早上8点-9各种“考验”的好时间。
可安排难度大的攻坚内容。
上午9点-11考核的东西进行“突击”,可事半功倍。
正午13点-14下午15点-16试验表明,此时长期记忆效果非常好。
傍晚点:试验显示这是完成复杂计算和比较消耗脑力作业的好时科交叉安排;也可作难易交替安排。
以下是一位高考优秀考生的每日作息时间表,可供参考:每天6:00起床,6:30-7:30复习英语,7:40-9:40复习数学,9:50-11:50机动安排;中午午休;下午2:00-4:00复习化学,4:10-6:10复习物理;晚上2个小时复习语文;其余时间机动。
在每一门课的复习中,不同阶段以不同内容为主,多看课本或多做习题,要掌握好。
高效率的每日学习计划31、初步了解知识点这样既提高了自学能力,又为听课“铺”平了道路,形成期待老师解析的心理定势;这种需求心理定势必将调动起我的学习热情和高度集中的注意力。
2、听课听老师讲课是获取知识的最佳捷径,老师传授的是经验证的真理;是老师长期学习和教学实践的精华。
3、作业作业是提高思维能力,复习掌握知识,提高解题速度的途径。
通过审题,分析问题,解决问题可以达到巩固检验自己的目的。
完成作业时,一定要做到独立完成,去形成自己的一个独立的思维习惯。
4、复习及时复习的优点在于可加深和巩固对学习内容的理解。
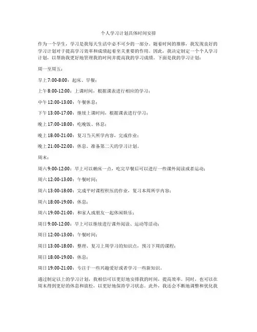
个人学习计划具体时间安排
个人学习计划具体时间安排作为一个学生,学习是我每天生活中必不可少的一部分。
随着时间的推移,我发现良好的学习计划对于提高学习效率和成绩起着至关重要的作用。
因此,我决定制定一个个人学习计划,以帮助我更好地管理我的时间并提高我的学习成绩。
下面是我的学习计划:周一至周五:早上 7:00-8:00:起床、早餐;上午 8:00-12:00:上课时间,根据课表进行相应的学习;中午 12:00-13:00:午餐休息;下午 13:00-17:00:继续上课时间,根据课表进行学习;晚上 17:00-18:00:吃晚饭、休息;晚上 18:00-21:00:复习当天所学内容,完成作业;晚上 21:00-22:00:休息、准备第二天的学习计划。
周末:周六 9:00-12:00:早上可以赖床一点,吃完早餐后可以进行一些课外阅读或者运动;周六 12:00-13:00:午餐时间;周六 13:00-18:00:完成平时课程积压的作业,复习本周所学内容;周六 18:00-19:00:休息;周六 19:00-21:00:和家人或朋友一起休闲娱乐;周日 9:00-12:00:早上可以继续进行课外阅读、运动等活动;周日 12:00-13:00:午餐时间;周日 13:00-18:00:整理、复习上周学习的知识点,预习下周的课程;周日 18:00-19:00:休息;周日 19:00-21:00:专注于一些兴趣爱好或者学习一些新知识。
通过制定以上的学习计划,我相信可以更好地安排我的时间,提高效率。
同时,也可以在周末得到更好的休息和放松,以更好地保持学习状态。
此外,我还会不断地调整和优化我的学习计划,以适应我在学习过程中的实际情况。
相信通过良好的学习计划,我的学习成绩将会得到提升。
2024年小学最强学习计划、作息时间表
2024年小学最强学习计划、作息时间表为了帮助小学生制定最强学习计划和作息时间表,我将提供一份详细的规划,帮助孩子们在2024年取得良好的学习成绩。
以下是我为小学生制定的最强学习计划和作息时间表:1. 早晨活动(6:00 - 7:00)早晨是一个新的开始,让孩子们从早起开始积极思考和学习。
他们可以进行一些身体活动,比如慢跑或者做一些简单的瑜伽,并进行一些大脑激活的游戏。
2. 早餐时间(7:00 - 7:30)早餐是一天中最重要的一餐。
饮食要均衡且富含营养,例如早餐可以包括谷类食物、蛋白质(如鸡蛋)和水果。
3. 第一节课(8:00 - 9:00)上午第一节课的主题可以是数学。
数学是一门需要逻辑思维和动手能力的学科。
学生可以通过讲解、练习和小组讨论来学习数学概念和解题技巧。
4. 休息时间(9:00 - 9:30)休息时间可以让学生放松一下大脑和身体,他们可以在教室外活动,进行简单的伸展运动或者聊天。
5. 第二节课(9:30 - 10:30)上午的第二节课可以是语文。
语文是培养学生语言表达和理解能力的重要学科。
学生可以进行朗读、写作和阅读理解练习。
6. 休息时间(10:30 - 11:00)休息时间可以用来放松和充电。
学生可以外出活动,呼吸新鲜空气,或者进行一些有趣的游戏活动。
7. 午餐时间(11:00 - 12:00)午餐时间可以让学生享受一顿营养丰富的午餐。
午餐应包括蛋白质、蔬菜和谷类食物,以保证孩子们能够有足够的能量和大脑运转良好。
8. 午休时间(12:00 - 14:00)午休时间是为了保证孩子们能够有足够的休息和恢复能力,以保持精力充沛。
他们可以午睡、阅读、听音乐或者进行一些轻松的娱乐活动。
9. 第三节课(14:00 - 15:00)下午的第一节课可以是科学。
科学可以培养学生的观察、探索和实验能力。
学生可以进行实验、讨论和学习科学知识。
10. 第四节课(15:00 - 16:00)下午的第二节课可以是英语。
高效率的每日学习计划安排(通用4篇)
高效率的每日学习计划安排(通用4篇)高效率的每日学习计划安排(篇1)早晨时段:利用清晨的时光来学习需要深度思考的科目。
早晨是大脑最清醒的时候,适合进行复杂的思考和难题解决。
安排半小时至一小时的时间,专注于数学、物理或需要深度理解的科目。
上午时段:上午时段是大多数人精神状态较好的时候,可以用来学习新知识。
首先,花一小时复习早上学习的科目,然后转入新的科目学习。
例如,如果你早上学了数学,那么上午接下来的时间可以学习语言、历史或其他文科科目。
午后时段:午后时段可以进行轻松一些的学习,例如阅读、写作或复习早上学过的内容。
此外,这个时段也可以用来进行兴趣爱好的学习,如音乐、艺术、手工艺等。
傍晚时段:傍晚时分,人的注意力开始下降,但仍可以用来进行复习或总结。
将一天学习的内容进行复习,加强记忆。
同时,这也是做作业或准备考试的好时机。
晚上时段:晚上是放松和休息的时间。
在完成一天的学习后,可以进行一些轻松的活动,如阅读休闲书籍、看电影、与家人朋友交流等。
保持充足的睡眠对第二天的学习至关重要,因此不宜过度疲劳。
根据学习科目的不同,可以将上述计划进行相应的调整。
例如,如果是语言学习,可以安排早晨进行阅读和词汇学习,上午进行语法和写作练习,午后进行听力和口语训练,傍晚进行复习和模拟对话,晚上进行休闲阅读。
另一个重要的方面是保持计划的连续性。
即使某一天感觉状态不佳或者有其他的安排,也要尽量保证学习的持续性。
即使不能完成全部的学习计划,也不要过于焦虑或者放弃,因为偶尔的波动是正常的。
关键是要坚持下去,让学习成为生活中的一部分。
此外,适度的休息也是必要的。
每隔一小时左右可以进行短时间的休息,让大脑得到放松和恢复。
长时间的连续学习可能会产生疲劳感,降低学习效率。
适当的休息可以让大脑重新焕发活力,更好地吸收和记忆知识。
当你在实施学习计划的过程中遇到困难或者疲惫时,可以尝试使用一些方法来提高自己的学习效率和动力。
例如:目标设定:设定明确、可实现的学习目标,让自己清楚知道每天学习的目的和方向。
中小学生学习时间计划表模板(8篇)
中小学生学习时间计划表模板(8篇)学习时间计划表模板(精选篇1)周一至周五:6:00 - 7:00:起床、晨练、洗漱、吃早餐。
7:00 - 8:00:晨读,可以读英语、语文等,提高阅读理解和记忆能力。
8:00 - 12:00:上课时间,认真听讲,做好笔记,积极参与课堂讨论。
12:00 - 13:30:吃午餐、休息时间,可以听听音乐、看看书放松一下。
13:30 - 15:30:下午上课时间,同样要认真听讲,做好笔记,积极参与课堂讨论。
15:30 - 17:00:课后预习和复习,整理好学习笔记。
17:00 - 18:00:运动时间,可以打篮球、跑步等,锻炼身体。
18:00 - 20:00:晚餐和休息时间,可以听听音乐、看看电影放松一下。
20:00 - 21:30:晚自习时间,完成作业和练习题,遇到不懂的问题及时请教老师或同学。
21:30 - 22:00:阅读时间,可以读一些课外书籍,扩展知识面。
22:00 - 22:30:准备睡觉,整理好书包和衣物。
周六和周日:8:00 - 9:30:起床、洗漱、吃早餐。
9:30 - 11:30:自由活动时间,可以看看电影、听听音乐、画画等放松一下。
11:30 - 13:30:吃午餐、休息时间,可以看看书、听听音乐放松一下。
13:30 - 15:30:下午上课时间,同样要认真听讲,做好笔记,积极参与课堂讨论。
15:30 - 17:30:课后预习和复习,整理好学习笔记。
17:30 - 18:30:运动时间,可以打篮球、跑步等,锻炼身体。
18:30 - 20:30:晚餐和休息时间,可以看看电影、听听音乐放松一下。
20:30 - 21:30:晚自习时间,完成作业和练习题,遇到不懂的问题及时请教老师或同学。
21:30 - 22:30:阅读时间,可以读一些课外书籍,扩展知识面。
22:30 - 23:00:准备睡觉,整理好书包和衣物。
学习时间计划表模板(精选篇2)早上7:30起床之后刷牙漱口洗脸吃早饭。
每日超高效率学习计划
每日超高效率学习计划学习是一种长期的过程,而高效率学习是更为重要的一种能力。
许多人都会有学习效率低、时间利用不够充分的困扰。
如果你也有同样的问题,不妨试试以下的每日超高效率学习计划。
早上:早起锻炼和阅读早晨是一天中最清醒的时刻,也是进行高效率学习的最佳时间。
建议你早上7点就起床,开始一天的学习。
首先,进行30分钟的有氧运动,比如跑步、健身操等,这样可以让你的大脑更为清醒,提高你的学习效率。
然后,花15-20分钟的时间阅读学习资料,比如英语阅读、专业书籍等,这样可以帮助你更快地进入学习状态。
上午:专注学习一项重点内容上午是人们学习效率最高的时候,所以要充分利用这段时间来专注学习一项重点内容。
比如,如果你是大学生,可以花1-2个小时复习上一堂课的内容,或者预习下一节课的知识点。
如果你是职场人士,可以花1-2个小时来学习专业知识,或者进行工作上的技能提升。
午餐时间:工作餐搭配学习视频午饭时间不妨选择一种搭配方式来学习。
比如,在吃午饭的同时可以观看一些学习视频,比如学术讲座、行业报告等,这样可以让你在享受美食的同时也充实自己的大脑。
另外,也可以选择一些文化类、教育类的节目来充实自己,比如听一些TED演讲。
下午:交替学习和休息下午是人们的学习效率稍微下降的时候,所以要学会合理安排学习和休息的时间。
可以采取番茄工作法,比如工作25分钟后休息5分钟,这样可以更好地保持学习效率。
可以在这个时间段内进行一些交替性的学习,比如先学习一个科目,然后再学习另一个科目,或者进行一些轻松的阅读或者听力练习。
晚餐时间:与同学、同事交流学习晚餐时间可以与同学、同事一起吃饭,同时也可以交流学习。
可以分享学习心得、交流学习方法、讨论学习困难等,这样可以让你在愉快的用餐氛围中也可以得到学习的提升。
晚上:总结、放松和早睡晚上是一个总结一天学习、放松身心的好时机。
可以花一些时间来总结一天的学习成果,反思一天的学习过程,查漏补缺。
然后可以进行一些身心放松的活动,比如散步、喝杯热茶、听听轻音乐等,这样可以帮助你更好地调整状态,为第二天的学习做准备。
2024高效率的每日学习计划表
2024高效率的每日学习计划表为了提高学习效率,制定一个每日学习计划表是非常重要的。
以下是一个按阶段划分的学习计划表,从易到难,详细列出了每个阶段应该完成的任务和目标。
第一阶段:基础知识积累(第1-2周)第1天-第3天:复习基础知识,如数学公式、语法规则等。
第4天-第7天:每天学习新的基础知识,并进行练习巩固。
第8天-第12天:复习已学知识,加强记忆和理解。
第13天-第15天:预习下一阶段要学习的内容,了解大致框架和重点。
第二阶段:深入学习(第3-4周)第16天-第20天:学习进阶知识,尝试理解和应用。
第21天-第24天:每天深入学习一个主题,并进行相关练习。
第25天-第29天:复习本周所学内容,加强理解和记忆。
第30天-第31天:预习下一阶段要学习的内容,了解深入学习的方向。
第三阶段:实践应用(第5-8周)第32天-第37天:每天完成一个实际项目或练习,将所学知识应用到实践中。
第38天-第42天:总结实践经验,调整学习方向和方法。
第43天-第49天:深入实践,加强解决问题的能力。
第50天-第52天:复习本阶段所学内容,总结经验和教训。
第四阶段:复习巩固(第9-10周)第53天-第57天:全面复习所学内容,强化记忆和理解。
第58天-第63天:每天进行模拟考试或练习,检查掌握情况。
第64天-第68天:针对薄弱环节进行集中复习和练习。
第69天-第70天:最后进行一次全面复习,做好考试或检查的准备。
总的来说,这个学习计划表的目标是在10周内从基础知识开始逐渐深入学习并实践应用,最后进行全面复习巩固所学内容。
在学习过程中,还需要注意以下几点:保持积极心态:学习过程中难免会遇到困难和挫折,要保持积极的心态,相信自己能够克服困难并取得进步。
合理安排时间:每天要合理安排学习时间,既要保证足够的学习时间,也要保证休息和娱乐时间,避免过度疲劳。
多样化学习方法:采用多种学习方法,如听课、阅读、练习、讨论等,以提高学习效果和兴趣。
学习计划每天的时间详细安排
学习计划每天的时间详细安排为了提高学习效率和规划好时间,我制定了以下的学习计划。
这个计划将帮助我在每天的学习中更加专注和有条不紊地完成我的任务。
早晨6:00-7:00:起床时间,开始新的一天。
做一些简单的拉伸运动以及身体放松的准备活动,喝一杯温水来补充水分。
7:00-8:00:早餐时间,吃一些高营养的食物来满足一天的能量需求。
8:00-8:30:时间用于个人洗漱、整理、准备书包和学习材料,确保一切都准备好了。
上午8:30-11:30:上午的学习时间。
这段时间主要用于集中精力学习课程内容,做作业,复习知识点等。
11:30-12:30:午餐时间,吃一顿丰盛的午餐,休息一会儿,让大脑可以得到充分的休息。
下午12:30-14:30:下午的学习时间。
这段时间对我来说是最困难的时间,因此我会选择一些轻松的学习内容,或者与同学讨论学习问题来帮助我克服疲劳。
14:30-15:00:休息时间,做一些简单的运动或者出去走走,让自己的身体和大脑得到放松。
15:00-17:00:下午的学习时间。
这段时间我会专注于一些更难的学习内容或者进行综合性的复习。
17:00-18:00:晚餐时间,午餐后再一次吃一些丰盛的饭菜,为晚上的学习提供充足的能量。
晚上18:00-19:30:晚餐后,我会花一段时间和家人聊天,放松一下身心,缓解一天的压力。
19:30-21:30:晚上的学习时间。
这段时间通常是我学习效率最高的时候,我会全神贯注地复习知识点,做练习题,或者准备明天的学习任务。
21:30-22:00:计划明天的学习任务,整理学习材料,为明天的学习做好准备。
22:00-23:00:个人休息时间,放松一下身心,为第二天的学习做好准备。
总结这是我的学习计划,通过这个计划,我希望可以更好地规划我的学习时间,提高学习效率,让自己的知识水平得到更好的提升。
当然,这个计划也可以根据自己的实际情况进行调整,但我会尽量按照这个计划来执行,相信通过我的努力,我一定可以取得更好的学习成绩。
学习计划每天具体安排
学习计划每天具体安排为了提高自己的学习效率和学习成绩,我制定了以下的学习计划,来帮助我更好地安排每天的学习时间和学习内容,提高学习效率。
1. 每天早上6:30起床,进行晨间锻炼和冥想训练。
这可以帮助我在一个积极的状态下开始新的一天,提高我的专注力和学习效率。
2. 7:00-8:00 早餐和阅读。
在吃早饭的同时,我会阅读一些英语文章,这可以帮助我提高英语阅读能力和扩大词汇量。
3. 8:00-11:00 上午的学习时间。
在这段时间里,我会专注于学习重要的学科知识,如数学,物理和化学等。
我会将这段时间分为三个小节,每节时间一个小时,中间休息10分钟。
4. 11:00-12:00 休息和午餐。
吃完午餐后,我会进行一些放松的活动,如散步或者听一些音乐。
5. 12:00-14:00 午后学习时间。
这段时间我会专注于语文和英语的学习,包括写作和阅读。
在学习过程中,我会尝试写一些文章,来提高自己的写作技巧。
6. 14:00-16:00 自主学习时间。
这段时间我会根据自己的兴趣,进行一些自主学习,比如学习一些新的知识或者技能,如绘画,音乐或者编程等。
7. 16:00-17:00 运动锻炼时间。
这段时间我会进行一些体育锻炼,如打篮球,游泳或者跑步等。
运动可以帮助我释放压力,提高身体素质。
8. 17:00-18:00 晚餐时间。
这段时间我会和家人一起吃晚餐,并且分享一天的学习心得。
9. 18:00-20:00 晚上学习时间。
这段时间我会进行复习和作业。
学习时间结束后,我会花一些时间放松,如观看电视或者玩游戏。
10. 20:00-21:00 冥想放松时间。
在睡觉前,我会进行一些冥想训练,来放松自己,帮助我更好的入睡,准备迎接第二天的学习。
这就是我的学习计划,我会坚持按照这个计划进行学习,来提高学习效率和学习成绩。
同时,我也会不断调整和改进这个计划,以适应不同的学习情况和学科内容。
希望我可以通过坚持学习,取得更好的成绩和更好的未来。
网址:高效的学习计划时间安排表(完整版) https://www.yuejiaxmz.com/news/view/1369026
相关内容
(完整word版)高效学习计划时间安排表高效安排工作计划的时间表.docx
高三学习计划时间表,如何合理安排学习时间
学习计划每日时间安排表参考
如何高效利用一天时间安排计划表?
高效时间管理秘诀:如何制定完美的时间排期计划表?
《高效率的每日学习计划表》
科学合理安排工作计划时间表的方法.docx
高效学习计划优化版
学习计划每日时间安排表参考(通用5篇)

