数字重庆第二批AI+综合场景清单发布
发布时间:2025-10-16 07:55
合法合规是投资数字货币的第一要务 #生活技巧# #理财投资建议# #数字货币#
近日,数字重庆建设领导小组办公室(以下简称“市数建办”)印发《第二批AI+综合场景清单》。
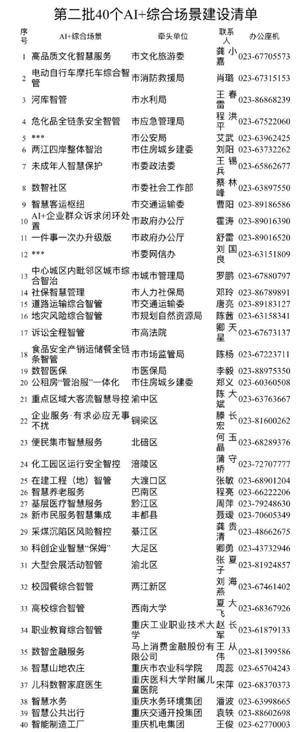
第二批清单共发布40个AI+综合场景,包括高品质文化智慧服务、两江四岸整体智治、数智医保等市级AI+综合场景20个,大型会展活动智管、校园餐综合智管等区县AI+综合场景12个,高校综合智管、数智金融服务等企事业单位牵头建设的AI+综合场景8个。这些AI+综合场景围绕重大急需、贴近企业群众、解决综合复杂问题,且大部分有较好应用场景基础。
相关负责人表示,第二批清单发布的40个AI+综合场景,是深入贯彻落实中央“人工智能+”行动部署和城市工作会议精神,落实数字重庆建设推进会部署,不断丰富助企兴企高质量发展、高效能社会治理、便捷生产生活服务应用场景。
市数建办要求各场景牵头单位要以AI+综合场景建设为载体,面向全国招引一批建设经验丰富、技术实力强大的开发团队,参与数字重庆重大应用场景开发集成、高质量数据集和可信数据空间等建设,力争早日上线实战,打造一批超大城市现代化治理AI+综合场景标志性成果,通过AI+综合场景重塑超大城市治理能力,显著提升服务基层企业群众能力。
附清单名单

原标题:数字重庆第二批AI+综合场景清单发布
编辑:陈璐 责编:秦雨 审核:李奇
【免责声明】上游新闻客户端未标有“来源:上游新闻”或“上游新闻LOGO、水印的文字、图片、音频、视频”等稿件均为转载稿。如转载稿涉及版权等问题,请 联系上游 。

举报
网址:数字重庆第二批AI+综合场景清单发布 https://www.yuejiaxmz.com/news/view/1369036
相关内容
第二批重庆市近零碳园区试点名单公布在深圳发布的“城市+AI”应用场景清单中,看AI如何重塑生活与服务
重庆移动以AI科技引领智慧家庭生活·重庆日报数字报
“社会·生活服务圈空间治理”应用纳入《数字重庆建设第十四批应用“三张清单”》
重庆21家宝藏二手集市批发市场合集 重庆更多的是一座慢下来闲逛
“高品质文化生活”综合场景应用上线渝快政、渝快办,中国广电重庆公司助力重庆公共文化数字化
江苏重磅发布数字社会重大场景项目案例 让幸福看得见
“AI生活”触手可及·重庆日报数字报
陕西一文旅项目入选第二批“国家数据局重点联系示范场景”清单
江苏发布数字社会重大场景项目案例 让幸福看得见

