办公室保洁工作内容及流程
合理布局办公桌椅,保证舒适度和工作流程流畅 #生活技巧# #家居装饰技巧# #办公室装饰理念#
全文预览已结束
下载本文档
版权说明:本文档由用户提供并上传,收益归属内容提供方,若内容存在侵权,请进行举报或认领
文档简介
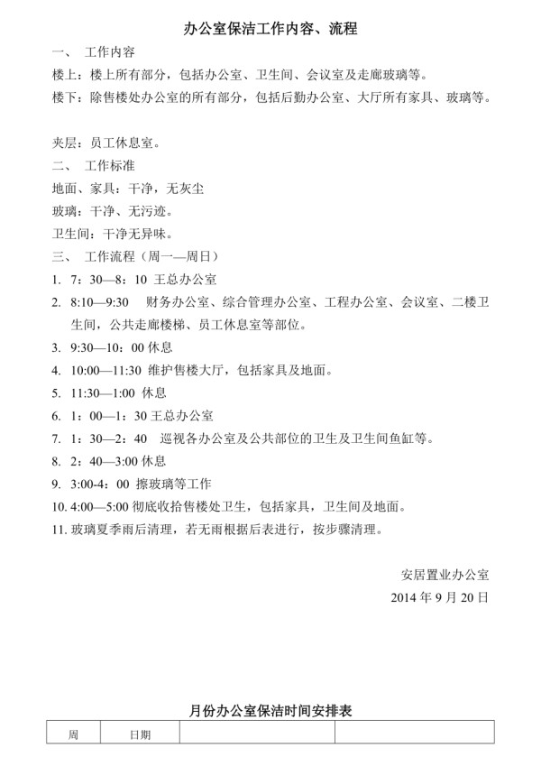
1、办公室保洁工作内容、流程一、 工作内容楼上:楼上所有部分,包括办公室、卫生间、会议室及走廊玻璃等。楼下:除售楼处办公室的所有部分,包括后勤办公室、大厅所有家具、玻璃等。夹层:员工休息室。二、 工作标准地面、家具:干净,无灰尘玻璃:干净、无污迹。卫生间:干净无异味。三、 工作流程(周一周日)1. 7:308:10 王总办公室2. 8:109:30 财务办公室、综合管理办公室、工程办公室、会议室、二楼卫生间,公共走廊楼梯、员工休息室等部位。3. 9:3010:00休息4. 10:0011:30 维护售楼大厅,包括家具及地面。5. 11:301:00 休息6. 1:001:30王总办公室7. 1:3
2、02:40 巡视各办公室及公共部位的卫生及卫生间鱼缸等。 8. 2:403:00休息9. 3:00-4:00 擦玻璃等工作10. 4:005:00彻底收拾售楼处卫生,包括家具,卫生间及地面。11. 玻璃夏季雨后清理,若无雨根据后表进行,按步骤清理。安居置业办公室2014年9月20日月份办公室保洁时间安排表周日期第一周周一售楼门玻璃擦小鱼缸周二售楼窗玻璃东侧周三售楼窗玻璃西侧擦大鱼缸,清洗过滤棉周四楼梯及窗户处玻璃擦小鱼缸,洗小鱼缸泵周五综合办公室玻璃周六财务办公室玻璃花浇水周日老板办公室玻璃擦大鱼缸,清洗过滤棉第二周周一售楼门玻璃擦小鱼缸周二大鱼缸换水周三工程办公室玻璃擦大鱼缸,清洗过滤棉周四
3、楼梯及窗户处玻璃擦小鱼缸周五售楼隔断玻璃周六后勤办公室玻璃花浇水周日老板办公室玻璃擦大鱼缸,清洗过滤棉第三周周一售楼门玻璃擦小鱼缸周二售楼窗玻璃东侧周三售楼窗玻璃西侧擦大鱼缸,清洗过滤棉周四楼梯及窗户处玻璃擦小鱼缸,洗小鱼缸泵周五综合办公室玻璃周六财务办公室玻璃花浇水周日老板办公室玻璃擦大鱼缸,清洗过滤棉第四周周一售楼门玻璃擦小鱼缸周二大鱼缸换水周三工程办公室玻璃擦大鱼缸,清洗过滤棉周四楼梯及窗户处玻璃擦小鱼缸周五周六后勤办公室玻璃花浇水周日老板办公室玻璃擦大鱼缸,清洗过滤棉办公室保洁员日常考核细则序号项 目标 准不达标罚款标准1未按项目进行清理5元/次2玻璃擦后不干净3元/次3卫生间有异味5元/次4清理后不及时巡检,有垃圾3元/次5家具、台面上有灰尘3元/次6地面不干净3元/次7白钢扶手不干净3元/次89101112备注:以上项目发现
温馨提示 1. 本站所有资源如无特殊说明,都需要本地电脑安装OFFICE2007和PDF阅读器。图纸软件为CAD,CAXA,PROE,UG,SolidWorks等.压缩文件请下载最新的WinRAR软件解压。 2. 本站的文档不包含任何第三方提供的附件图纸等,如果需要附件,请联系上传者。文件的所有权益归上传用户所有。 3. 本站RAR压缩包中若带图纸,网页内容里面会有图纸预览,若没有图纸预览就没有图纸。 4. 未经权益所有人同意不得将文件中的内容挪作商业或盈利用途。 5. 人人文库网仅提供信息存储空间,仅对用户上传内容的表现方式做保护处理,对用户上传分享的文档内容本身不做任何修改或编辑,并不能对任何下载内容负责。 6. 下载文件中如有侵权或不适当内容,请与我们联系,我们立即纠正。 7. 本站不保证下载资源的准确性、安全性和完整性, 同时也不承担用户因使用这些下载资源对自己和他人造成任何形式的伤害或损失。最新文档
公路隧道通风系统设计方案 城市供水管网建设项目环境影响报告书 上海版英语六年级模块测验题库 在线教育课程开发与评价标准 工厂设备技术改造项目方案 现代文学作品《沈荣昌》中英文对照全文 道路运输企业资质申请指南 幼儿园年度教育工作总结报告模板 开放大学电大民法学期末综合练习题 人造草坪施工技术流程及质量管理手册 2024年河南郑州高新区招聘社区工作人员笔试真题 财务部门增值税发票管理操作手册 完整版消防应急预案范本三篇 算力经济发展研究报告(2025年) 互联网医院医疗健康服务模式创新与推广方案 出口贸易安全培训制度课件 加强送餐安全培训课件 GB/T 18268.21-2025测量、控制和实验室用的电设备电磁兼容性要求第21部分:特殊要求无电磁兼容防护场合用敏感性试验和测量设备的试验配置、工作条件和性能判据 人教PEP版(2024)2025-2026学年英语四年级上学期期中测试卷(含答案) 北京市海淀区2025-2026学年高三上学期入学检测语文试题及答案 滑雪场造雪培训课件模板网址:办公室保洁工作内容及流程 https://www.yuejiaxmz.com/news/view/1369458
相关内容
办公室保洁基础工作内容及流程.doc办公室保洁基础工作内容及流程.pdf
办公室保洁员工作职责流程及内容(六篇)
办公室保洁主要工作流程及内容介绍,附办公室保洁报价表
办公室保洁需要做哪些工作,简述办公室保洁主要工作流程及内容
办公楼保洁员工作内容与标准 办公室保洁日常工作流程
【室内办公室保洁工作流程
办公室保洁工作流程
办公室保洁工作内容(办公室保洁工作方法)
办公室保洁工作流程及标准
随便看看
- 生活创新设计发明方法.pptx
- 爱生活的晚风:改变生活的 35 个创意设计 一、折叠自行车——英国,1970 年 二、便携式榨汁杯——中国,2015 年 三、无线耳机——荷兰,2004 年 四、智能手环——中国,2013 年 五、扫地机器人——美国,2002 年 六、平衡车——日本,2001 年 七、头戴式 VR 设备——美国,1995 年 八、指纹识别技术——美国,1971 年 九、自热火锅——中国,2016 年 十、电子宠物...
- 2024年生活中的创新设计方案.docx
- 成都楼盘房价保利花照天珺值得买吗?保利花照天珺多少钱一平?全新装修、花园洋房,小区实景抢先解密:项目介绍地址-周边配套-位置-未来发展-小区解读
- 广东美伦美奂装饰建材有限公司 创新设计彰显品质生活

