餐桌上的隐秘威胁——致泻大肠埃希氏菌的风险提示
餐桌上的酒杯应保持一致,以示对客人的尊重。 #生活常识# #日常生活小窍门# #餐桌小技巧# #餐桌风水知识#
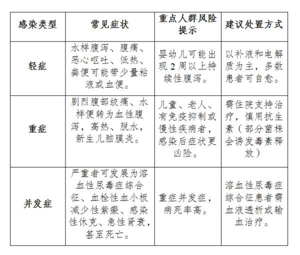
当我们享用三餐时,很少会留意到那些肉眼不可见的微生物。在人类与肠道菌群长期共生的历程中,绝大部分大肠埃希氏菌都是“安分守己”的伙伴,但一类特殊菌株——致泻大肠埃希氏菌,却可能引起食物中毒甚至严重并发症,如2024年发生在美国的食用胡萝卜感染事件和汉堡中毒事件,2021年发生在我国的新生儿感染爆发事件,除腹痛腹泻、发热等普通病症外,还出现了多人溶血性尿毒症综合征、感染性休克、急性肾衰症状,甚至死亡病例。
四川省市场监管局特邀食品安全专家提醒大家,从家庭餐桌到集体食堂,从常见食材到加工食品,致泻大肠埃希氏菌往往潜藏在习以为常的生活场景中。
一、认识致泻大肠埃希氏菌:肠道里的“叛逆者”
大肠埃希氏菌即大肠杆菌,是人和温血动物肠道的“常住居民”,是肠道正常菌群之一,绝大多数对健康无害。但致泻大肠埃希氏菌如同“叛逆者”,会引发腹痛腹泻、发热等病症,严重者可引起溶血性尿毒综合征、血栓性血小板减少性紫癜,甚至死亡。目前世界公认的致泻大肠埃希氏菌有5种类型,即肠致病性大肠埃希氏菌(Enteropahogenic E.Coli,EPEC)、肠产毒性大肠埃希氏菌(Enterotoxingen-icE.Coli,ETEC)、肠侵袭性大肠埃希氏菌(EnteroinvasiveE.Coli,EIEC)、肠出血性大肠埃希氏菌(EnterohemorrhagicE.Coli,EHEC)和肠集聚黏附性大肠埃希氏菌(EnteroaggregativeE.Coli,EAggEC),其中较为常见的是肠出血性大肠埃希氏菌O157:H7。
二、这些食物暗藏病菌:你可能经常接触致泻大肠埃希氏菌偏爱潜伏在以下食品中:
-高风险食品:牛肉、生牛奶、禽蛋、冷荤凉菜(如卤肉、凉拌菜等)、自制饮料。
-潜在污染源:肉及肉制品、奶及奶制品、蛋及蛋制品、蔬菜、水果,集体食堂是最常见的“作案地”。
☆致病关键:清洁卫生不到位、生熟交叉污染是主要原因,食用时未经彻底加热是高风险行为。
三、感染症状预警:从腹泻到严重并发症

四、科学防护指南:从厨房到餐桌的“防御战”
★WHO推荐“食品安全五要点”
1.保持清洁:拿取食物前要洗手,准备食物期间要经常洗手;饭前便后洗手;清洁食品场所和工具;避免虫、鼠进入厨房接触食物。
2.生熟分开:生肉、家禽、海产品要与其他食品分开;处理生肉要用专用菜刀菜板;储存食物要生熟分开,避免相互接触。
3.烧熟煮透:食物要煮熟,尤其是肉、禽、蛋和海产品;冷冻肉类要先解冻再煮熟;大块肉或整只禽可先分割再煮熟;剩余饭菜需复热达70℃以上。
4.安全储存:熟食在室温下存放不得超过2小时;熟食和易腐食品应及时冷藏,最好5℃以下;夏季高温建议调低冰箱温度,且不能放置太满;剩余饭菜需立即冷藏,避免室温放置超过2小时。
5.使用安全的水和食物原料:选择新鲜食材;选择巴氏杀菌乳或高温灭菌乳,不喝生乳;生食果蔬要用流水冲洗干净;不吃超过保质期的食品。使用安全的水,二次供水要定期清洁消毒水箱,家用过滤器要定期清洁维护。
★重点场景防护提示
1.家庭厨房:处理生肉、生奶后立即清洁操作台面和刀具,最好生、熟专用;盛装生肉的碗盆最好专用;杜绝清洁抹布“一抹到底”。
2.集体食堂:尽量避免夏秋季提供凉菜和冷饮;专间和专用操作区要严格清洁和消毒,落实二次更衣;做好餐饮具和食品工器具的清洁消毒,增加消毒效果的监测频次;培养后厨一线员工卫生意识,避免晨检走过场。
撰 稿:郭 靓 成都市食品检验研究院 高级工程师
杨 红 成都市食品检验研究院 高级工程师
网址:餐桌上的隐秘威胁——致泻大肠埃希氏菌的风险提示 https://www.yuejiaxmz.com/news/view/1369731
相关内容
生活饮用水中大肠埃希氏菌检验方法及结果分析厨房蜈蚣,揭秘家居卫生死角中的隐形威胁
生活饮用水水质微生物检验的意义
当心餐桌上的三大肠道健康“杀手”!日常调理肠道,这三招你一定需要~
慢性胃炎:餐桌上的隐形敌人与日常调理秘籍
如何预防致病性大肠杆菌食物中毒
铲除危险隐患 家电使用保养秘籍大揭秘
餐桌上的“沉默杀手”:警惕“剩菜剩饭”的健康隐患
网络安全大型专题片《第五空间》第二集:《隐秘的威胁》
凯普润揭秘儿童玩具的隐形威胁与超实用清洁秘籍

