海得利兹热电联供系统入选北京市节能技术产品推荐目录 并已开展应用
利用商品推荐系统提供的相似商品扩展购买。 #生活常识# #购物消费技巧# #智能购物推荐#
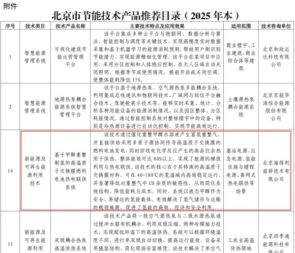
为持续发挥节能“第一能源”作用,促进能效水平提升,经北京节能环保中心组织专家评审,近日北京市发展和改革委员会正式发布了《北京市节能技术产品推荐目录(2025年本)》。北京海得利兹新技术有限公司(以下简称海得利兹)甲醇重整高温膜燃料电池热电联供系统入选该目录新能源及可再生能源利用技术类目,这一成果标志甲醇氢能热电联供技术受到广泛认可,也为北京市的节能减排和能源结构优化注入了新的活力。

(北京市发展和改革委员会网站发布)
海得利兹甲醇重整高温膜燃料电池热电联供系统作为甲醇氢能燃料电池技术,使用甲醇作为燃料,甲醇通过重整成为富氢气体(粗氢,非纯氢)直接通入高温质膜燃料电池电堆进行发电及产热,氢能即产即用,具备离网及并网工作模式。系统可输出220/380V交流电或48V直流电及输出50-85℃热水。其电能可用于照明、设备、充电桩、电器等供电,热能可用于生活供暖或生活热水等。

海得利兹甲醇氢能热电联供系统具有高效节能、绿色低碳、噪音低及分布式供能等显著优势,作为氢能技术能够使用液态的甲醇作为燃料安全、易储运、好获取并有效降低能源消耗和污染物排放,提高能源利用效率和供能的稳定性。可以作为分布式热电联供设备应用在住宅、工/商/农业、临时建筑、营地、沙漠、海岛等场景,目前已经开展了广泛应用。

北京通州区碧水综合能源中心热电联供
为临时建筑提供照明、设备用电及生活热水

北京大兴区庞各庄科技大田农业大棚热电联供
为西瓜大棚提供照明、补光、设备用电及棚内供热

聊城嘉明开发区激光产业园热电联供
为办公楼一层提供照明、设备及充电桩供电及一层供热

北京大兴国际氢能示范区零碳园区热电联供
耦合多种类型能源进行发电及供热
以及高原建筑热电联供、露营地热电联供、通讯基站电源及救灾应急电源等应用场景,可适用于离网、并网、微电网等形式,满足各种复杂环境及场景的需求。在当前全球能源转型和节能减排的大背景下,北京市积极推动节能技术和产品的应用,以实现能源的可持续发展和环境质量的改善。
海得利兹的甲醇重整制氢高温质子交换膜燃料电池热电联供系统入选推荐目录,不仅是对公司技术实力和产品质量的高度认可,也为该技术和产品在北京市乃至全国的推广应用提供了有力的政策支持和市场机遇
(来源:点财网)
责任编辑:何奎良
网址:海得利兹热电联供系统入选北京市节能技术产品推荐目录 并已开展应用 https://www.yuejiaxmz.com/news/view/1378677
相关内容
北京市发展和改革委员会关于公示北京市节能技术产品推荐目录(2023年本)的通知关于北京市2019年节能技术产品推荐目录公示的通知
关于公示北京市节能技术产品推荐目录(2025年本)的通知
2021年海南省节能技术、产品(设备)推荐目录发布(附完整名单)→买购网
蓄能供热技术走入生活 推进节能技术应用市场化
中广欧特斯6款产品入选节能降碳技术装备推荐目录
水、电、火、热节能产品齐集2006年北京节能展
北京市首批低碳消费品推广目录出炉 11款产品入选
北京市首批低碳消费品推广目录出炉 11款产品入选
工信部:节能机电设备(产品)推荐目录(第七批)

