杭州家长想进宿舍帮孩子打扫卫生,被校方拒绝!
杭州西湖,散步赏景,教孩子诗词故事 #生活知识# #家庭生活# #家庭旅行建议# #亲子旅游目的地#
新学期开学在即,
教室要打扫,
住校的话宿舍也要打扫,
孩子自己动手,
还是家长干活?
黄先生近日向西湖之声《1054朋友圈》栏目组反映,他的孩子是杭州市夏衍中学的高一新生,即将在9月第一次住校:
“宿舍卫生,我们家长能不能去仔细打扫一下,我们比较担心。”

家长忧心:初次住校,卫生难放心
黄先生表示:“学校反馈不允许家长去做宿舍卫生。我们也不要求搞得多干净,就自己进去看一下、搞一下,心里也会比较放心一点。毕竟是孩子第一次进入这个学校。”
被学校拒绝后,黄先生提出一个折中方案:“如果学校是出于安全考虑,我们也不是要在正常上课时间去处理。哪怕开学前期给家长1到2天时间进入打扫,都可以。谁不担心自己家的小孩?看一下里面情况,如果没搞干净,我们还可以帮忙打扫一下。”

学校回应:自理能力是必修课
可怜天下父母心,但夏衍中学对家长的要求给出明确回复:学校此举,核心在于培养孩子的独立能力。
该校资深德育教师楼老师表示:“寝室里的宿管人员会在开学前提前到寝室,完成检查、报修和初步打扫。在学生后续入住之后,寝室的日常打扫是由学生自己完成的,要求学生自己完成寝室的内务整理和打扫,这本来就是学校正常课程中的‘自理第一课’。”
楼老师强调,在前期校园开放时,家长是可以进入寝室的,但入住后的内务管理,是学生自己的责任。

“孩子在高中阶段,正迈向成年的关键时间节点。在寝室里整理自己的内务、摆放物品、打扫卫生,这是他成长过程中的必修课,是培养自理能力的过程,也是培养集体团队合作意识的过程。”
为了培养孩子的责任感和协作意识,学校制定了完善的督促和评价机制:“寝室每天的卫生、内务和纪律都要进行检查。做得好的寝室会得到表扬,评为优胜寝室和示范寝室。做得不到位的地方,会进行相应扣分,并当面指导整改。”

现实观察:孩子比家长更淡定
楼老师还分享了一个有趣的现象:
“其实在卫生打扫方面,很多时候是家长比孩子更焦虑。往届也有家长表达过类似担心,但孩子反而会安慰家长说‘大家都能做到,我肯定也能做到’。”

长远价值:受益终身的适应力
楼老师表示,高中住校对于孩子们将来步入大学生活有着长远发展的衔接意义:“高中经历过住校生活和没经历过的孩子,在大学初期的适应性上会有明显区别。经历过高中住校的孩子,对大学生活通常能更快更好地适应和接受。高中的住宿集体生活,对孩子与人交往、沟通的能力是很大的提升。这种能力会让孩子在与人沟通交往时相对更强,无论是对孩子未来读大学,还是进入社会工作——比如整理工位、做好物品收纳等,都大有裨益。”
针对此事,西湖之声听友、网友意见不一。
在我们发起的投票 “高中住宿家长可以帮孩子打扫宿舍吗?” 中,认为 “不行,要培养孩子独立习惯” 的投票数比认为 “可以,担心孩子初次寄宿不适应” 的投票数高;

网友“大力金刚腿”的调侃一针见血:

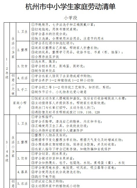
杭州市教育局发布的《杭州市中小学生家庭劳动清单》中,分年级、分类别制定了不同要求的劳动任务。比如小学1-2年级要学会扫地拖地、用抹布擦拭桌椅;3-4年级要正确使用卫生工具,分类投放垃圾;5-6年级要与家人共同完成家庭大扫除;初中阶段的学生,要定期参加家庭日常清洁卫生和大扫除劳动。




孩子的宿舍是否需要家长帮助打扫卫生?
欢迎在评论区留下您的高见。
转自:1054朋友圈
[责任编辑:季爽]
网址:杭州家长想进宿舍帮孩子打扫卫生,被校方拒绝! https://www.yuejiaxmz.com/news/view/1386235
相关内容
大学为让学生独立整理宿舍拒绝父母跟进宿舍卫生死角打扫计划4篇(全文)
吐血整理!杭城高校女生宿舍调查指南——杭州哪所高校宿舍条件最好?答案都在这里了!
学校宿舍打扫卫生制度(精选13篇)
长城快评丨开学季,别再成了家长“代劳季”
打扫宿舍卫生心得
杭州现代技工学校2025年宿舍条件
打扫宿舍卫生劳动总结4篇(寝室打扫卫生总结)
阳明中学一学生被曝因不打扫宿舍卫生停宿一星期
暖心!我校组织全体教职工为学生打扫宿舍卫生

