计算机毕业设计Springboot运动健康APP 基于Spring Boot框架的健身与健康管理移动应用 利用Spring Boot开发的运动健康跟踪APP
Java后端开发:Spring Boot框架入门 #生活技巧# #工作学习技巧# #编程语言学习路径#
计算机毕业设计Springboot运动健康APPu8mr9vrk
(配套有源码 程序 mysql数据库 论文)本套源码可以先看具体功能演示视频领取,文末有联xi 可分享
随着科技的飞速发展和人们对健康生活方式的追求,运动健康APP应运而生,成为现代生活中不可或缺的健康管理工具。这类APP不仅能够帮助用户记录日常运动数据,还能提供个性化的健身计划和饮食建议,让用户在忙碌的生活中也能轻松管理自己的健康。
本文将详细介绍一款基于Spring Boot框架开发的运动健康APP。该APP具备以下功能:
用户管理:允许用户注册、登录,并修改个人信息。
商品分类管理:对运动相关商品进行分类管理,方便用户查找和购买。
运动分类管理:将运动项目进行分类,如瑜伽、跑步、健身等,便于用户根据自己的兴趣选择。
食物分类管理:对食物进行分类,为用户提供饮食建议。
运动教程管理:提供丰富的运动教程,包括视频和图文教程,帮助用户正确进行锻炼。
健康食物管理:推荐健康食物,提供营养信息。
商品信息管理:管理商品的详细信息,包括价格、库存等。
运动计划管理:根据用户的身体状况和目标,制定个性化的运动计划。
训练计划管理:为用户提供详细的训练计划,包括训练时间、强度等。
饮食计划管理:制定科学的饮食计划,帮助用户合理搭配饮食。
训练信息管理:记录用户的训练信息,如训练时长、消耗卡路里等。
饮食记录管理:让用户记录每天的饮食情况,方便跟踪饮食习惯。
系统管理:对APP的系统设置进行管理,如更新通知等。
订单管理:管理用户的订单信息,包括订单状态、物流信息等。
我的信息:用户可以查看自己的运动数据、饮食记录、订单历史等个人信息。
这款运动健康APP通过集成多种功能,为用户提供了一个全面、便捷的健康管理平台。用户可以轻松地记录和跟踪自己的运动和饮食情况,同时获得专业的健身和饮食建议。通过个性化的计划和实时的数据监测,该APP帮助用户养成良好的运动习惯,提高生活质量,实现健康生活的目标。
注:完成的毕业设计程序以下面的的环境软件、功能图和界面为准。
系统所需要的环境软件:idea、eclipse+mysql5.7、8.0+Navicat+JDK1.8+tomcat7.0
3.3 系统功能需求分析
(1)系统的通用功能包括用户登录和密码修改,是两个角色共同需要使用的功能,用例分析如图3-1所示。

图3-1 系统通用功能用例分析图
(2)管理员可以对用户管理,商品分类管理,运动分类管理,食物分类管理,运动教程管理,健康食物管理,商品信息管理,运动计划管理,训练计划管理,饮食计划管理,训练信息管理,饮食记录管理,系统管理,订单管理、我的信息等进行基本的信息管理。其用例分析如图3-2所示。

图3-2 管理员用例图
(3)用户可以实现对首页,运动项目,我的等信息进行操作,在我的页面中可以对商品信息,运动计划,运动成绩,修改密码等信息进行操作;用例分析如图3-3所示。

图3-3用户用例图
3.4 非功能性需求分析
在系统的需求分析中除了保证系统功能需求分析准确完整,还应考虑与其相辅相成的各种其他因素,这样才能确保系统后续设计能够更加完善、清晰,确保系统实现后的有较高的使用价值。
3.4.1 先进性为保证系统的先进性开发过程中应尽量使用先进的软件开发技术、设计方法、体系架构,符合当下的应用需求和保证性能可靠。
3.4.2 安全性本系统中涉及两种用户角色,根据用户角色类型合理划分其页面访问权限。系统允许管理员对用户进行必要的设置,同时要避免管理员对个人重要信息进行操作,保障用户的信息安全。
3.4.3 易用性系统使用方便、界面友好是提高用户使用体验的重要因素。系统实现其主体功能同时,界面设计要简洁大方、使用方便、美观清晰。系统的每一项反馈都要逻辑严密,弹窗信息也是简洁明了。
3.4.4 可扩展性可扩展性要求软件的设计要留有可升级接口和升级空间,便于今后根据新的模式需求进行功能的拓展。
3.4.5 可修改性可修改性要求使用科学的方法设计软件,形成良好的结构和完备的文档。它的前提要保证系统设计逻辑清晰,软件结构简单明了,代码编写过程中有良好的注释习惯,便于后续对系统性能进行调整。
3.5 系统流程分析
3.5.1 登录流程每个用户都有专属的密码和账号,在输入合法的账号和密码之后即可进入系统。登录流程如图3-4所示:

图3-4登录流程图
3.5.2 添加信息流程管理层人员有添加信息功能。添加信息流程如图3-5所示:

图3-5 添加信息流程图
3.5.3 删除流程用户可以选择把自己发布的信息删掉,选择要删除的信息确认之后,删除信息的操作就完成了。删除信息流程图如图3-6所示。

图3-6 删除信息流程图
3.6 本章小结
本章首先对整个系统进行了详细的需求描述,然后按照这些要求对系统的角色和功能进行了详细的分析,并对这些要求进行了详细的说明。同时为保证需求分析的全面性,还对系统的一些非功能性需求进行描述和对系统流程进行分析,为以后的系统的开发提供了一个比较完善的参考依据。
第四章 系统设计
4.1 系统总体设计
运动健康APP的建设可以为管理提供帮助,通过对一些基础信息管理实现针对性的安排,可以按照用户的角色权限使不同用户角色看到不一样的信息界面。现根据需求阶段的分析,我们可以大致确定系统需要包含的功能如下图所示:

图4-1 系统总体结构图
4.2 数据库设计
数据库能直观反映表现系统的需求,数据库的设计能否切实符合系统的需求关系到整个系统最终的呈现结果。通过之前的分析梳理,明确了系统中需要包含的功能和要求。系统中除了涉及对数据库的增加、删除、查寻、修改的基础操作较多,还要理清实体间的对应关系,据此完成表结构的设计与实现。
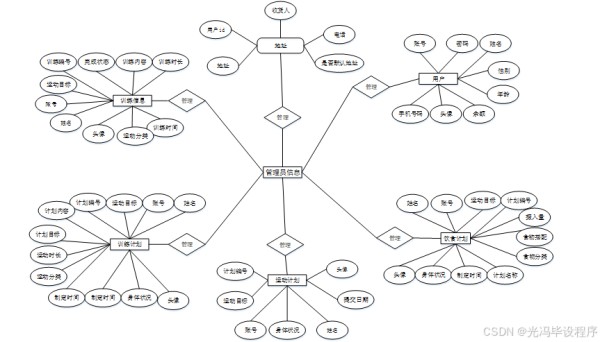
4.2.1 E-R图设计E-R图(Entity Relationship Diagram)是指用来表现数据库中实现实际世界建模的数据库概念模型。本系统将“商运动计划,通知公告,运动项目评论,用户,关于我们,运动项目”等作为实体,它们的局部E-R图,如图4-2所示:

图4-2局部E-R图
5.1 小程序前台功能实现
在登录流程中,用户首先在Uni前端界面输入用户名和密码。这些信息通过HTTP请求发送到Java后端。后端接收请求,通过与MySQL数据库交互验证用户凭证。如果认证成功,后端会返回给前端,允许用户访问系统。这个过程涵盖了从用户输入到系统验证和响应的全过程。登录界面如图5-1所示。

图5-1 登录界面
在注册流程中,用户在Uni前端填写必要信息(如用户名、密码等)并提交。前端将这些信息通过HTTP请求发送到Java后端。后端处理这些信息,检查用户名是否唯一,并将新用户数据存入MySQL数据库。完成后,后端向前端发送注册成功的确认,前端随后通知用户完成注册。这个过程实现了新用户的数据收集、验证和存储,注册界面如图5-2所示。

图5-2 注册界面
5.1.1 小程序首页页面小程序首页是用户注册登录后进入的第一个界面,用户可通过小程序端首页导航栏进入到相应的网页查看信息展示信息进行详情操作。小程序首页界面如图5-3所示。

图5-3 小程序首页界面
5.1.2 “我的”界面用户“我的”:点击“我的”进入我的页面,在我的页面可以对我的订单,运动计划,训练计划,饮食计划,训练信息,饮食记录,我的收藏,用户充值等进行详情操作,如图5-4所示。

图5-4用户“我的”界面
5.2 管理员功能实现
在登录流程中,用户首先在Uni前端界面输入用户名和密码。这些信息通过HTTP请求发送到Java后端。后端接收请求,通过与MySQL数据库交互验证用户凭证。如果认证成功,后端返回给前端,允许用户访问系统。这个过程涵盖了从用户输入到系统验证和响应的全过程。如图5-5所示。

图5-5 管理员登录界面
管理员进入主页面,主要功能包括对用户管理,商品分类管理,运动分类管理,食物分类管理,运动教程管理,健康食物管理,商品信息管理,运动计划管理,训练计划管理,饮食计划管理,训练信息管理,饮食记录管理,系统管理,订单管理、我的信息等进行操作。管理员主页面如图5-6所示:

图5-6管理员主界面
用户管理功能在视图层(view层)进行交互,比如点击“搜索,新增或删除用户信息表单。这些用户动作被视图层捕获并作为请求发送给相应的控制器层(controller层)。控制器接收到这些请求后,调用服务层(service层)以执行相关的业务逻辑,例如验证输入数据的有效性和与数据库的交互。服务层处理完这些逻辑后,进一步与数据访问对象层(DAO层)交互,后者负责具体的数据操作如详情,修改或删除用户信息,并将操作结果返回给控制器。最终,控制器根据这些结果更新视图层,以便用户管理功能可以看到最新的信息或相应的操作反馈。如图5-7所示:

图5-7用户管理界面
商品分类管理功能在视图层(view层)进行交互,比如点击“搜索,新增或删除商品分类信息表单。这些商品分类信息动作被视图层捕获并作为请求发送给相应的控制器层(controller层)。控制器接收到这些请求后,调用服务层(service层)以执行相关的业务逻辑,例如验证输入数据的有效性和与数据库的交互。服务层处理完这些逻辑后,进一步与数据访问对象层(DAO层)交互,后者负责具体的数据操作如详情,修改或删除商品分类信息,并将操作结果返回给控制器。最终,控制器根据这些结果更新视图层,以便商品分类管理功能可以看到最新的信息或相应的操作反馈。如图5-8所示:

图5-8商品分类管理界面
运动分类管理功能在视图层(view层)进行交互,比如点击“搜索,新增或删除运动分类信息表单。这些运动分类信息动作被视图层捕获并作为请求发送给相应的控制器层(controller层)。控制器接收到这些请求后,调用服务层(service层)以执行相关的业务逻辑,例如验证输入数据的有效性和与数据库的交互。服务层处理完这些逻辑后,进一步与数据访问对象层(DAO层)交互,后者负责具体的数据操作如详情,修改或删除运动分类信息,并将操作结果返回给控制器。最终,控制器根据这些结果更新视图层,以便运动分类管理功能可以看到最新的信息或相应的操作反馈。如图5-9所示:

图5-9运动分类管理界面
商品信息管理功能在视图层(view层)进行交互,比如点击“搜索,新增或删除商品信息表单。这些商品信息动作被视图层捕获并作为请求发送给相应的控制器层(controller层)。控制器接收到这些请求后,调用服务层(service层)以执行相关的业务逻辑,例如验证输入数据的有效性和与数据库的交互。服务层处理完这些逻辑后,进一步与数据访问对象层(DAO层)交互,后者负责具体的数据操作如详情,修改,查看评论或删除商品信息,并将操作结果返回给控制器。最终,控制器根据这些结果更新视图层,以便商品信息管理功能可以看到最新的信息或相应的操作反馈。如图5-10所示:

图5-10商品信息管理界面
运动计划管理功能在视图层(view层)进行交互,比如点击“搜索或删除运动计划表单。这些运动计划信息动作被视图层捕获并作为请求发送给相应的控制器层(controller层)。控制器接收到这些请求后,调用服务层(service层)以执行相关的业务逻辑,例如验证输入数据的有效性和与数据库的交互。服务层处理完这些逻辑后,进一步与数据访问对象层(DAO层)交互,后者负责具体的数据操作如详情,训练定制,饮食定制或删除运动计划信息,并将操作结果返回给控制器。最终,控制器根据这些结果更新视图层,以便运动计划管理功能可以看到最新的信息或相应的操作反馈。如图5-11所示:

图5-11运动计划管理界面
源码无偿分享,文未领取
网址:计算机毕业设计Springboot运动健康APP 基于Spring Boot框架的健身与健康管理移动应用 利用Spring Boot开发的运动健康跟踪APP https://www.yuejiaxmz.com/news/view/1404680
相关内容
【本科毕业论文】基于Spring Boot框架的健康管家系统基于Uniapp与Spring Boot的菜谱美食饮食健康管理App设计与实现
Springboot计算机毕业设计社区健康服务系统h9bpy
基于springboot的健康监测管理系统计算机毕业设计
java毕业设计人体健康管理app(Springboot+mysql+jdk1.8+maven3.39)
基于springboot+vue的健康健身追踪系统
(附源码)APP个人健康管理 毕业设计202031
【附源码】计算机毕业设计健康食谱推荐分享系统(java+springboot+mysql+mybatis+论文)
计算机毕业设计springboot健康养生系统i096y9【附源码】
适用于家庭健康管理与预警的App设计与实现(源码+开题报告)

