2024全球潮玩产业发展报告②——潮玩出海三大目标市场分析
关注行业报告和市场趋势分析 #生活技巧# #职场生存技巧# #行业发展趋势#
2024-07-31
分享潮玩的全球形势和最新趋势。继此前【潮玩产业链】部分之后,以下带来第二部分【潮玩出海】内容……
引言
中国是“世界玩具工厂”,生产了全球约70%的玩具。近年来,脱胎于传统玩具制造的潮玩产业迅速崛起,成为行业新的增长点。为更好统筹产业发展,7月25日,“广东省玩具协会潮玩分会成立大会”在广州隆重举行。潮玩分会的成立将有助于探索产业发展规律,打通潮玩产业上中下游链条,加强产业资源整合,推动潮玩产业健康有序发展。【了解详情】成立大会同期举办“潮玩产业发展论坛暨资源对接会”,主办方邀请媒体、渠道、品牌、设计等方面嘉宾带来多场主题演讲。其中,中外玩具全媒体中心新媒体总监李实耀发布《2024全球潮玩产业发展报告》(简称《报告》),分享潮玩的全球形势和最新趋势。继此前【潮玩产业链】部分之后,以下带来第二部分【潮玩出海】内容。


01
潮玩出海综述
国内潮玩企业在加速渗透国内市场的同时,也在海外市场寻求增长空间。
从全球范围来看,目前潮玩市场仍处于高速发展阶段,根据弗若斯特沙利文报告,全球潮流玩具零售市场规模预计2024 年将达到 448 亿美元。近年在疫情期间居家娱乐的推动下,吸引了不少新消费群,特别是12+大童群体已成为潮流玩具的消费主力。而这个势头,在近期经济大势不稳、人们钱包紧张的情况下,并不见减弱,大大弥补了全球玩具市场因出生率下降所带来的损失。
在美国,2023年有43%的美国成年人为自己购买了玩具,2024年第一季度,18+群体给玩具行业贡献了15亿美元,已经超越3-5岁学龄前儿童,成为玩具最大消费群;在欧洲,五大主要经济体(德、法、英、意、西)12岁以上青少年和成年人在2023年的玩具消费达到45亿欧元,自2022年以来增长了2.5%,目前占玩具总消费的28.5%;在日本,2022财年数据表明,玩具消费“大童”化趋势日益明显,并推动日本玩具市场首次突破万亿日元大关。

根据国际市场调研机构The BrandTrends对全球34个国家和地区共计14.5万名18到65岁网友的调查:发展中国家网友的自用玩具支出占可支配收入的比例,明显高于发达国家。由此可见,大童赛道的蓝海可能在新兴国家。在全球范围内最受18+群体欢迎的前五类玩具为桌游(62%)、拼图(58%)、积木(41%)、毛绒(41%)和可动玩偶(38%)。分区域来看,亚洲最爱拼图、桌游和玩偶,美洲是毛绒,欧洲更爱积木,中东和非洲则是模型车。这些载体一旦加上了当地喜爱的潮流IP或属性,就是妥妥的热销潮玩品类。

02
潮玩出海三大目标市场
对中国潮玩企业来说,更多的受众、更多的品类,也就意味着更多的机会。从各品牌拓展海外业务的具体方式可以发现,以泡泡玛特、名创优品为代表市占率高的行业龙头更倾向于采用直营的方式经营海外业务;而对于潮玩行业中市场份额占比较低的其他品牌则更倾向于采用跨境电商、分销、代销和海外代理等多种渠道结合的方式扩展海外业务。
由于潮流本身所具有的文化属性,中国潮玩出海,做好本地化、迎合当地消费者的文化认同就显得非常重要。就目前的出海情况来看,主要有欧美、日韩、东南亚三大目标市场。东南亚 市场可复制中国模式
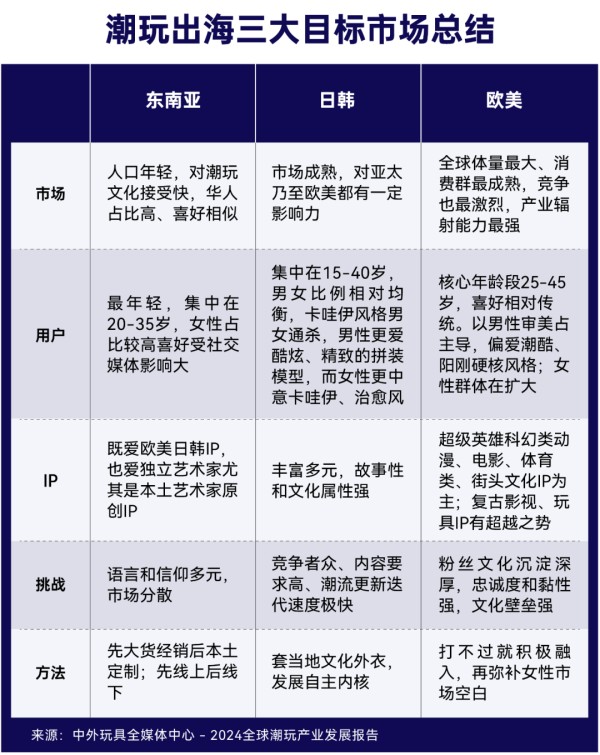
市场优势:东南亚地区近年经济发展速度快、互联网渗透率高(电商增速为全球之最),且整体年轻的消费者(过半人口在35岁以下)对于新鲜的潮玩文化接受度较高,加上华人占比高、消费喜好相似等优势,令其成为我国潮玩企业出海的重点区域,也是最容易复制中国运营经验的地区。用户特征:与国内接近,年龄集中在20-35岁,女性占比较高。IP特点:除与国内类似,对全球知名度高的欧美日系IP接受度高之外,对独立艺术家尤其是本土艺术家设计的潮流IP接受度也很高。出海挑战:东南亚地区内部语言和信仰多元化特性显著,市场分散,难以用单一的产品和服务解决所有问题,物流运营挑战大。解决方案:先大货经销后本土定制,先线上后线下。从目前已知的一众潮玩品牌出海的案例来看,基本都是遵循上述路线:选择普适性强的IP产品经当地经销商铺货,同时通过虾皮(Shopee)和来赞达(Lazada)这两大本地电商渠道建立认知度,后续再通过实体门店(如快闪店、旗舰店、主题店等形式)、本土艺术家挖掘、IP采购、本土化营销等方式更直接触达消费者,在深耕零售业务的同时,推广潮玩文化。

日韩 自有成熟体系需曲线切入
市场优势:受发达的二次元/娱乐产业影响,日韩两国拥有成熟的潮玩市场,不仅对亚太地区,甚至对欧美都有一定的辐射影响力,甚至培育了我国首批核心潮玩消费者的审美、喜好和消费习惯。换句话说,国内潮玩资深玩家与日韩潮玩圈的喜好相近,理解门槛较低。用户特征:主要年龄段在15-40岁,男女比例相对均衡,其中,像初音未来这类卡哇伊形象的周边几乎男女通杀,高达、假面骑士那样的酷炫、精致的拼装模型更受男性消费者青睐,而女性消费者则更加中意卡哇伊、精致、治愈风格类型产品。
针对日韩具有明显自有体系的市场情况来看,中国企业需要借当地的资源的切入:比如用自有品牌的情况下,借势当地人气IP和运营;用自有原创IP的情况下,在表现形式和内容叙事时,融入当地文化的内核特质。比如美国潮玩企业Funko在进入日韩市场时,也是从当地潮流影视IP切入,如爆火韩剧《鱿鱼游戏》、日漫《我的英雄学院》等。我国十二栋文化在进军日本市场时,选择了和日系风格非常类似的长草颜团子,通过和日本潮玩巨头万代南梦宫合作,进驻旗下扭蛋机渠道,还有表情包、漫展、图书等内容方式打开知名度。
欧美 市场空间大 文化壁垒强
市场优势:由于其巨大的经济体量,欧美市场的潮玩市场也是全球体量最大、消费群最为成熟同时竞争也是最为激烈的市场。因其强大的文化影响力,其产业辐射能力也最强,我国潮玩圈也同样受其影响。用户特征:核心年龄段是全球最高的,在25-40岁甚至45岁,所以喜好相对传统、固定,要求也高。整体而言,男性审美占主导,偏爱潮酷、阳刚硬核风格。随着大众潮玩的兴起,欧美潮玩用户年龄跨度也更大了,甚至可以延伸到60岁。有调查显示,大众潮玩消费者除了潮流感之外,还看重怀旧感(63%)、娱乐感(62%)和年轻感(50%)。其中最受美国大童欢迎的玩具类型为:可收集/可收藏玩具(63%)、毛绒玩具(61%)和玩偶(40%)。IP特点:主要以漫威、星战这类超级英雄和科幻类动漫、电影IP,NBA和NFL(美国职业橄榄球大联盟)等展现力量、挑战极限精神的IP,还有以KAWS等为代表的街头文化IP。近期各种70-90年代曾风靡一时后沉寂的各种影视、玩具IP开始重启,利用过去的粉丝基础和情怀,涉足潮玩领域,比如忍者神龟、加菲猫等。

03
潮玩出海建议
综上所述,无论哪个目标市场,潮玩出海都离不开本地化潮流洞察和差异化运营。
洞察潮流:过去的潮流主要受漫画、电影、赛事等传统大众媒体推动,现今则由视频游戏、YouTube、Facebook、Instagram、TikTok等社交平台带动,更多变、垂直、碎片化,迭代也更快。只要有流量,“万物皆是潮”并非空话。比如网红毛绒Squishmallows,通过社交媒体把自己打造成了一个潮流IP,和彪马等潮流运动品牌出联名运动鞋;还有熊本熊,靠着出色的媒体运营从一个小地方的吉祥物火到了海外,并开启了潮玩运营之路。

场景体验:多项调查与分析皆表明,现在消费者对情绪共鸣的追求显著高于疫情之前,所以现在无论是哪个地区,都强调为商品融入有意思的内容、通过场景提供沉浸式的体验。潮玩运营也不例外。
以近年来海外市场的动态来看,“泛娱乐化+社交+游戏”的路线,或许能给中国潮玩出海提供新的增长渠道。无论是大牌独立运营的线上社区如泡泡玛特的“POP MART Global”,还是面向多品牌的潮玩社交集合平台Bondee,均试图建构海外社群,留存私域流量。即便是海外本土想涉足潮玩路线的玩具品牌如惊喜娃娃,也会通过各种IP品牌联名、元宇宙游戏来建立社区,探索新的体验场景,形成线上线下的体验闭环。从线下门店来看,消费者希望拥有一个独立的专区,装潢按IP区分,从而获得沉浸式的购物体验,如果能提供与同好互动、交流的机会则更好。

卖产品,只是潮玩出海的初级阶段,商业模式乃至理念、文化的输出才是潮玩出海的高级阶段。目前中国潮玩品牌出海在东南亚地区成效最显著,在日韩、欧美地区因潮流文化话语权较弱,尚处于弱势。但中国潮玩品牌有着供应链、价格、迭代快速的优势,而且更加擅长面向女性群体,与海外潮玩品形成差异化竞争。虽然与海外市场有着明显的文化的壁垒,可通过寻找共性,乃至借“壳”借“势”的方式进行区域化运营,输出中国潮玩的理念,从而在潮玩市场获得一席之地。
04
未来洞察
全球潮玩产业有着极大的发展空间,未来市场规模将持续增加,与此同时,市场竞争也将进一步加剧。中国潮玩产业在市场规模、产业链发展、文化底蕴方面都有着绝对优势,未来中国潮玩产品和潮玩企业将进一步走向国际化。以下为潮玩企业提出几点建议:
1、深入调研 创新融合:深入市场调研,了解每个目标潮玩市场的特点、消费者偏好以及潮玩文化的核心元素,更好地定位自己的产品和市场策略。同时,利用传统玩具企业自身在材料、制造工艺方面的优势,结合潮玩的设计创新,开发出既有传统玩具品质又符合潮玩审美的产品。
2、善用社交媒体,重视粉丝经济:利用社交媒体平台进行营销,通过故事讲述、互动活动等方式,增加品牌的可见度和吸引力,同时也能够更好地与消费者沟通和互动,通过粉丝的口碑传播和社群活动,增强品牌忠诚度和市场影响力。
3、关注消费群:从Z世代到全年龄段:数据显示,中国 Z 世代(指 1995 年到 2009 年出生的人)人口达到 2.64 亿,约占中国总人口的 19%,他们已成为潮玩行业的主要消费群体并将引领潮玩产业新消费趋势。深入分析了解 Z 世代的消费能力、消费理念、消费模式等是个重要的课题。但潮玩消费人群远不止Z世代。事实上,潮玩行业也在不断地吸引着各个年龄段的人群,下至学龄儿童,上至中年人乃至老年人群体,纷纷成为潮玩消费大军,未来潮玩市场将逐渐辐射全年龄段。
4、优势互补,资源共享:潮玩蛋糕做大,离不开每一个参与者的努力。传统玩具企业拥有丰富的制造经验和市场基础;新晋潮玩品牌则可能更擅长创新设计和粉丝运营。有的手握热门自主 IP,有的更擅长内容制作,有的更专注于建立零售渠道。产业各方在合作中保持开放、包容的心态,共享设计资源、生产资源、市场渠道等,敢于尝试新的合作模式和商业模式,定能实现互利共赢。
以上是《报告》潮玩出海部分的基本情况。广东省玩具协会潮玩分会相关事宜,可咨询黎小姐- QQ:2355507019;手机:13798117792。
▍来源:中外玩具全媒体中心 文/编辑:李实耀/张芷盈/Iris
标签:
网址:2024全球潮玩产业发展报告②——潮玩出海三大目标市场分析 https://www.yuejiaxmz.com/news/view/1405580
相关内容
潮流玩具(潮玩)行业报告2024年玩具制造行业市场发展现状及未来发展前景趋势分析
益智玩具、毛绒玩具、潮流玩具…玩具市场迎多元化发展浪潮
2024年中国古玩产业发展现状及未来市场趋势分析
彰显潮流生活新方式,酷玩潮打卡2024上海PTS国际潮流玩具展
市场多元化需求催生玩具产业再升级 潮玩成人化趋势凸显
潮玩出海@2025:小玩具撑起“新丝绸之路”
52TOYS赴港IPO 如何讲出新潮玩故事
潮玩出海的2025:小玩具撑起“新丝绸之路”
潮玩出海“圈粉”世界

