SGS防螨除螨家电解决方案:全方位守护家居健康生活
智能除螨仪能消除螨虫,保护家庭成员的健康 #生活乐趣# #生活体验# #家居生活小物# #智能生活小家电#
螨虫危害:隐匿在家的健康威胁
螨虫是家居环境中常见的隐匿性生物污染物,其滋生与活动会对人体健康造成显著威胁。屋尘螨是家居中最为常见的螨虫种类,主要集中在温度为20-30℃、相对湿度为70%-80%的环境中,尤其偏好床垫、枕头、沙发、地毯等纤维密集且相对静止的区域,主要以人类及宠物脱落的皮屑为食。其代谢产物(排泄物)和尸体碎片均为强致敏原,可能诱发过敏性鼻炎、哮喘等呼吸道过敏疾病,同时可能对睡眠质量和健康状态产生负面影响,例如导致慢性疲劳等问题。
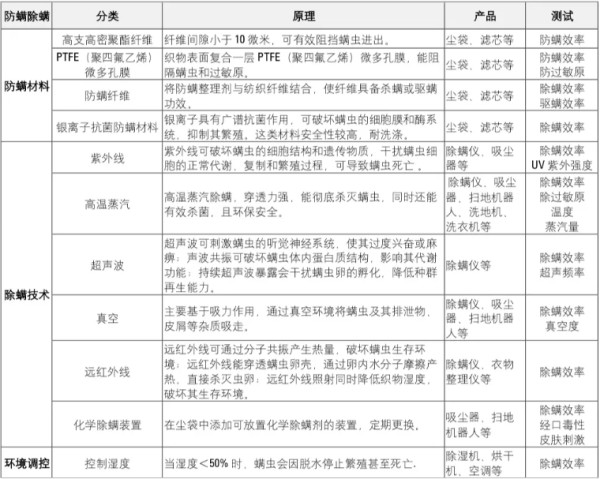
常见家居螨虫种类及特性如下表所示:


解决方案:SGS针对不同技术的测试认证服务
作为国际公认的测试、检验与认证机构,SGS凭借专业技术与先进检测能力,构建了覆盖 “材料防护 - 技术除螨 - 环境调控” 的全方位防螨解决方案,旨在协助企业研发生产防螨除螨类产品,消除家电等产品的防螨技术漏洞,为消费者提供健康、舒适、无螨的家居环境。
流程保障:SGS研发到合规的全周期服务
■ 技术研发支持阶段:协助优化产品设计,夯实防螨基础
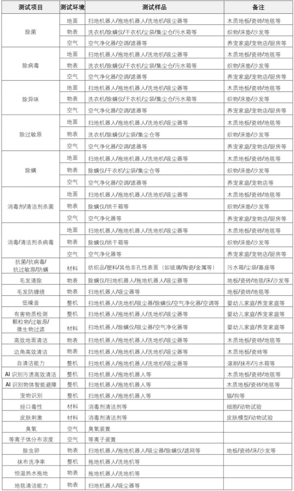
SGS 围绕地面清洁产品(吸尘器、扫地机器人)的核心防螨组件与功能,提供针对性测试与优化支持:
● 通用基础测试:针对吸尘器、扫地机器人、除螨仪等产品的初步除螨效果测试,可对相关产品的吸力参数及滚刷设置的优化提供数据支持。
● 组件专项测试:针对防螨技术组件开展性能稳定性测试 —— 高温蒸汽模块测试蒸汽量稳定性、温度均匀性;紫外线模块测试照射强度与覆盖范围;吸尘器真空度测试;同时提供滤网防螨效率模拟测试,协助优化滤网孔径、涂层附着力等。
● 场景适配测试:针对宠物家庭场景,开展 “高皮屑环境除螨实景测试”,对养宠家庭或企业内部地毯、床、沙发等进行测试,验证产品在皮屑密集场景下的除螨、除过敏原效果。
■ 产品性能验证与合规认证阶段:安全与性能双维度保障
SGS 依据国家标准、行业规范及定制化方案,从安全与性能两大维度,对清洁类产品(吸尘器、扫地机器人等)进行全面检测与认证支持,确保产品既符合安全标准,又能实现稳定有效的功能。
● 安全性测试:含化学除螨装置的产品,测试除螨剂释放速率、经口毒性、皮肤刺激;紫外除螨类产品可测试UV紫外强度,确保符合安全限值;扫地机器人湿拖功能测试清洁液残留量、经口毒性、皮肤刺激等。
● 功能性测试:针对除螨仪、吸尘器等进行除螨效率、除过敏原、除菌、真空度等测试,空气净化器等进行除过敏原、除菌除病毒、除异味等测试,扫地机器人等可进行清洁度、AI识别、AI避障等多场景测试。此外,扫地机器人测试续航能力、清洁效率、除螨效率、静音性能等;含抗菌抗病毒组件的产品(如银离子尘盒),可进行抗菌抗病毒测试。
SGS 协助清洁产品完成国内外相关合规测试,并推出宠物友好认证及母婴友好认证服务。依据相关标准或定制化测试方案,为产品提供全方位的除螨效率、除菌、除病毒、除异味等测试,确保产品符合国内外市场需求,助力产品顺利进入国际市场。
SGS:物表及空气清洁产品的一站式解决方案
为响应消费者对产品安全与性能的高品质需求,同时助力企业实现产品研发升级,除防螨相关测试外,SGS 针对清洁产品领域,进一步提供覆盖多品类的增值服务:
■ 地面清洁产品:扫地机器人、拖地机器人、洗地机、吸尘器等
■ 床品/沙发清洁产品:除螨机、挂烫机等
■ 空气清洁产品:空气净化器、空调等部分测试项目如下表所示:
关于SGS
SGS是国际公认的测试、检验和认证机构。我们的99,500名专业员工分布在115个国家及地区的2,500多个分支机构和实验室,构建起全球化服务网络。凭借超过145年的卓越经验和瑞士公司特有的精准度,我们帮助企业达到质量、安全与合规性的最高标准。发展至今,我们的业务包含互联与产品、工业与环境、营养与健康、自然资源、管理与保证五大战略版图。
网址:SGS防螨除螨家电解决方案:全方位守护家居健康生活 https://www.yuejiaxmz.com/news/view/1406475
相关内容
除螨方法科普!一台专业除螨仪,才是洁净家居的终极解决方案换季尘螨过敏高发,央视力荐友望除螨仪,99.9%除螨率守护全家健康!
怎么除螨虫最有效方法是什么?戴森吸尘器高效除螨守护全家健康
除螨新选择:友望除螨仪,凭实力守护家庭健康
除螨仪,守护家庭健康的必备神器
家用除螨仪,守护家人健康
小狗除螨仪使用方法全攻略,告别螨虫困扰,守护家人健康
UWANT 友望 CM2306Max 除螨仪:家庭健康的强力守护者
家纺螨虫怎么解决(家居除螨方法大揭秘)
科普文章:如何有效除螨,守护家居健康

