STM32项目分享:智能婴儿床
购买婴儿车床套装时,可考虑多功能,如能转换为婴儿车和婴儿床 #生活知识# #购物技巧# #母婴购物建议#
目录
一、前言
二、项目简介
1.功能详解
2.主要器件
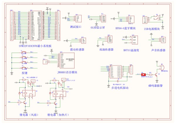
三、原理图设计
四、PCB硬件设计
PCB图
五、程序设计
六、实验效果
七、包含内容
项目分享
一、前言
项目成品图片:

哔哩哔哩视频链接:
https://www.bilibili.com/video/BV1odyABmEeT/?spm_id_from=333.1387.homepage.video_card.click&vd_source=199aed5297a00e80e1faf7e270afe8d7
(资料分享见文末)
二、项目简介
1.功能详解基于STM32的智能婴儿床
功能如下:
环境采集:采集环境温湿度、声音、水滴、撞击震动情况模式切换:可通过按键切换自动模式和手动模式自动模式:自动模式下温度超过温度上限开启风扇降温,温度小于温度下限开启加热片加热,湿度超过湿度阈值时开启风扇除湿;如果声音传感器检测到婴儿啼哭则自动播放音乐并摇床;如果雨滴传感器检测到婴儿尿床,则通过蓝牙发送信息;如果检测到婴儿撞击到床上,则通过蓝牙发送信息并且开启蜂鸣器报警。手动模式:手动模式下可通过按键控制加热片、风扇、摇床、音乐播放阈值调节:可设置温度上限、温度下限、湿度阈值、声音阈值蓝牙APP:通过蓝牙APP可以接收所有环境信息,可控制指令下发 2.主要器件 STM32F103C8T6最小系统板OLED显示屏(4针IIC协议)声音传感器DHT11温湿度传感器震动传感器雨滴传感器JR6001语音模块BT04A蓝牙模块扬声器 大功率LED灯模块有源蜂鸣器步进电机PTC加热片风扇模块继电器三、原理图设计

四、PCB硬件设计
PCB图

五、程序设计
#include "stm32f10x.h"
#include "led.h"
#include "beep.h"
#include "usart.h"
#include "usart2.h"
#include "delay.h"
#include "jdq.h"
#include "oled.h"
#include "key.h"
#include "Modules.h"
#include "TIM2.h"
#include "TIM3.h"
#include "adcx.h"
#include "flash.h"
#include "fan.h"
#include "bump.h"
#include "stepmotor.h"
#define KEY_Long111
#define KEY_11
#define KEY_22
#define KEY_33
#define KEY_44
#define FLASH_START_ADDR0x0801f000
uint16_t time_num = 0;
uint16_t count_voice=0,count_strike=0,count_music=0;
SensorModules sensorData;
SensorThresholdValue Sensorthreshold;
DriveModules driveData;
static uint8_t app_cmd = 0;
uint8_t mode = 0;
static uint8_t count_a = 1;
uint8_t count_m = 1;
static uint8_t count_s = 1;
extern uint8_t usart2_buf[256];
char display_buf[16];
int main(void)
{
SystemInit();
delay_init(72);
NVIC_PriorityGroupConfig(NVIC_PriorityGroup_2);
SHAKE_Init();
MAC_Init();
DHT11_Init();
RAIN_Init();
FAN_Init();
BEEP_Init();
JDQ_Init();
MOTOR_Init();
Key_Init();
OLED_Init();
USART1_Config();
USART2_Config();
USART3_Config();
TIM2_Init(72-1,1000-1);
FLASH_ReadThreshold();
OLED_Clear();
while (1)
{
SensorScan();
time_num++;
if(time_num >= 5000)
{
time_num = 0;
}
Bluetooth_Control();
switch(mode)
{
case AUTO_MODE:
OLED_autoPage1();
SensorDataDisplay1();
AutoControl();
if (KeyNum == KEY_1)
{
KeyNum = 0;
mode = MANUAL_MODE;
count_m = 1;
OLED_Clear();
}
if (KeyNum == KEY_Long1)
{
KeyNum = 0;
mode = SETTINGS_MODE;
count_s = 1;
OLED_Clear();
}
Control_Manager();
break;
case MANUAL_MODE:
OLED_manualOption(SetManual());
ManualControl(SetManual());
OLED_manualPage1();
ManualSettingsDisplay1();
if (KeyNum == KEY_1)
{
KeyNum = 0;
mode = AUTO_MODE;
count_a = 1;
OLED_Clear();
}
Control_Manager();
break;
case SETTINGS_MODE:
OLED_settingsOption(SetSelection());
ThresholdSettings(SetSelection());
OLED_settingsPage1();
SettingsThresholdDisplay1();
if (KeyNum == KEY_1)
{
KeyNum = 0;
mode = AUTO_MODE;
count_a = 1;
OLED_Clear();
FLASH_W(FLASH_START_ADDR,Sensorthreshold.tempValue_H,Sensorthreshold.tempValue_L,
Sensorthreshold.humiValue);
}
break;
default: break;
}
}
}
cpp
六、实验效果 
七、包含内容

网址:STM32项目分享:智能婴儿床 https://www.yuejiaxmz.com/news/view/1420504
相关内容
【基于STM32单片机智能婴儿床 物联网 尿床 哭闹安抚控制系统DIY 系统设计(实物+程序+原理图+其他资料)】STM32项目分享:智能家居语音系统
【开源项目】之智能鞋柜(STM32)
智能生活新体验:STM32单片机多功能智能台灯项目推荐
STM32智能家居项目设计
stm32项目(8)——基于stm32的智能家居设计
基于感性工学的智能婴儿床设计
《经济学人》:从婴儿床到婴儿背带,高端婴儿用品正风靡
基于STM32的儿童智能安全防护书包设计
基于STM32的智能扫地机器人设计

