现款坦克300暂缓生产!为将上市的城市版让路?提车速度受影响吗?
在城市快速路上,遇到紧急情况,尽量将车停在应急车道,避免影响交通。 #生活技巧# #驾驶技巧# #紧急避险技巧#
Report汽车
车家号·526浏览·2021-07-22 19:00 · 福建
坦克300(参数|询价)算是近年来较为成功的越野车型之一,毕竟月均超5000的销量,关注度也是居高不下。毕竟,如此硬朗的车身外观,不仅在自主品牌的车型当中难得一见,就算对比合资品牌,也不落下风。在众多城市SUV“伪娘风”当道的当下,显得格外的有阳刚之美。
但对于消费者而言,偏向越野的车型或许并不适合城市生活的绝大部分消费者。毕竟日常通勤代步,无需翻山越岭。因此,厂商为了让坦克300的销量再下一城,即将推出更适合城市使用的坦克300城市版车型。
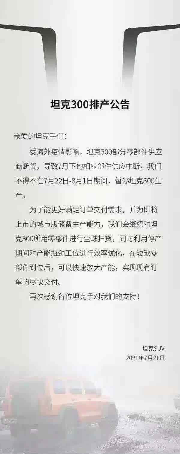
只不过,厂家方面也没有预计,现款的坦克300能有这样的销售成绩,加上即将上市的坦克300城市版铺货,导致整体产能稍显不足。为了能让更为亲民的坦克300城市版,铺货速度更快,所以暂缓现款坦克300的生产,时间为7月22日至8月1日。
此外,根据其官宣内容,这次暂缓生产现款坦克300还有其他原因。首先,优化生产瓶颈工位,提升坦克300生产的整体销量,让已购坦克300的消费者更快提车;其次,因为受国外疫情影响,坦克300零部件供应不足,但在暂缓生产期间进行全球扫货,只为加快生产步伐。
因此,大家无需担心,坦克300提车遥遥无期。暂缓生产只是一周左右的工作时间,但后期将会以更快的生产速度,让消费者更快提车。此前,有预定了坦克300的车友给我们的留言,表示提车需要等待3个月左右,不知道是否会加速提到爱车,毕竟交了定金等几个月会显得特别难熬。
网址:现款坦克300暂缓生产!为将上市的城市版让路?提车速度受影响吗? https://www.yuejiaxmz.com/news/view/1435381
相关内容
2025款坦克300,传承经典,焕发新生!内饰、智能化全面升级 2025款坦克300上市:19.98万起
资深越野人非常喜欢的几款坦克300爆火改装案例
20 万 SUV 选购指南:坦克 300 领衔,11 款热门车大 PK
养一台坦克300一年需要多少钱?普通家庭真能养得起吗?
WEY 坦克300:现代化的复古硬派
2024坦克300静态体验,复古外观引领潮流
坦克300驾驶指南:从新手到高手的全方位解析
开启泛越野新纪元 探索生活无限可能 坦克500 Hi4-Z正式上市 售价36.38万元
时下最火硬派越野车 坦克300改装指南:进阶、高级改装配件

