夏天衣服脏得快不怕洗不干净,一篇搞定洗衣难题,白衬衫也能洁净如新
干洗白衬衫:对于不能水洗的白衬衫,可以选择干洗,但要确保选择专门的白色衣物清洗剂。 #生活常识# #日常生活小窍门# #衣物护理小技巧# #白衬衫去渍妙招#
作者:值友已删除
夏季由于天气炎热,身体常常出汗,所以换洗衣服的频率增加,日常洗衣中存在很多洗衣误区,往往被忽视,尤其是气温升高,细菌繁殖速度加快,洗衣更要加倍小心,很多人都会有这样的担心:衣服怎样才能洗了不变形呢?我这件超级漂亮的欧根纱裙子到底是干洗还是手洗啊?
作为一名生活在祖国南方、一个冬季气温都能上30度的城市的人,同时也是一个喜欢穿白衣服的人,频繁换洗加上白衣服容易被污染弄脏,一度让我很头疼,所以我一直都在尝试各种洗衣方法,在衣服有污渍的时候尽力将其全部清洁干净。我自己已经记不清收藏、尝试过多少种洗衣方法了,有些真的是浪费资源,不仅一点用没有,还把衣服给弄得更难看了,而有些用了一次就会用第二次,洗得非常干净,今天就来谈谈我的洗衣心得。
阅读提示:本文共分三个部分
夏季衣物如何清洗
不同面料如何清洗
新型洗衣用品有何不同
夏季衣物污渍如何清洗?
我一直怀疑自己是一个有轻度洁癖的人,所以才会这么喜欢穿白色的衣服,尤其夏天,所有的衣服都是白T恤和白衬衫,再也找不出其他的了。
因为自己平时也比较注意,所以一般都不会出现衣服特别脏的情况,脖子处的领口穿了一天也很容易发黄,一开始比较头疼,一般的洗衣粉、洗衣液都洗不彻底,后来买了专用的清洗剂洗领口,发现效果非常好,清洗难度也不大。

关于衣领净一类的洗涤用品,我没有专注于某一个品牌,用过很多,基本每次买的都是不一样的,感觉价格、效果都差不太多,有需要的可以去搜索关键词购买,这里给大家推荐一款我自己最近用的衣领净。
这款价格其实算比较便宜了,两瓶装只要十多块,我平时都是拿它来洗衬衫的领口,先把衬衫用水浸湿,再把它均匀地喷在领口或有污渍的地方,然后轻轻揉搓几下,再静置十几分钟,按照常规的方法清洗即可。

在清洗过程中,衬衫的领衬材料,多数是麻布或树脂麻布,为了保持平直挺括不变形,不宜用力拧用力拧绞、揉搓。
其实洗衣不一定只能用洗衣液,不同的污渍可以采用不同的清洗方法,我这里也给大家分享一下我自己常用的处理方式,主要是各种生活场景中容易沾到的污渍。

因为夏天衣服比较薄,我个人还是推荐手洗,实在要用洗衣机,贵的衣物记得把它放入洗衣袋;另外纯棉衬衫最好不要脱水。清洗时添加柔顺剂,可使下次穿着的触感更佳。纯棉衬衫其实更应该熨烫,不要折叠。

而对于带有图案的话洗涤前将图案T恤翻转过来,这样就不会在洗涤中伤到漂亮的图案。如果家有洗衣网兜的话也可以用上,这样可以产生双重的保护效果。
不同面料如何清洗?
相比于冬季衣物厚重的外形和复杂的款式,夏季衣物要简单很多,所以清洗起来其实也要方便不少。高级棉质衣物如果是白色,可用碱性较强的洗涤剂高温洗涤,起漂白作用;其余颜色,冷水洗涤即可,贴身棉质内衣不可热水浸泡,以免汗斑出现。

颜色方面,浅色、白色可浸泡1-2小时后洗涤去污效果更佳。深色衣物洗涤,水中可加一匙盐,使衣服不易褪色。
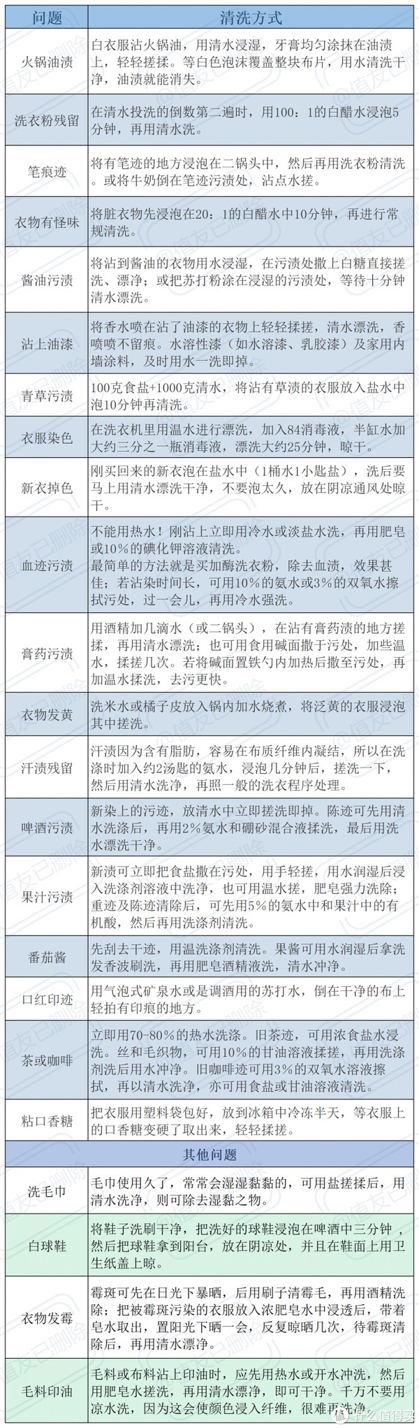
特别需要注意的是,洗涤脱水,不可暴力拧绞,不可滴干,而要平整挂干,这样能减少折皱。晾晒衣物要在干燥通风透气且阳光无法暴晒的地方,早上和傍晚阳光直晒问题倒不是很大。其他材质的衣物清洗方法及禁忌事项,我做了一张表,已经很清晰了,可以参考。

新型洗衣用品有什么不同?
经常洗衣服就会发现,大多数时候洗衣液、洗衣皂、洗衣粉都是好用的,但对于一些顽固性污渍比如上面提到的果汁、油渍等等,则很难清除。与此同时,现在市面上也出现了不少新型的衣物洗涤用品,常见的三种就是洗衣凝珠、柔顺剂、防染色片,这几种洗衣用品我都用过,各有各的优势,简单来说就是:
洗衣凝珠:适合机洗,活性强,清洗效率高
柔顺剂:辅助洗涤,护理衣物,增强亲肤感
防染色片:混洗衣物,避免染色,减少麻烦
洗衣凝珠
洗衣凝珠是一种用水溶膜包裹的新型浓缩洗涤剂。使用时可以直接和衣物一起放入洗衣机。接触水后,洗衣凝珠的水溶膜能在一定时间内溶解,释放包裹的洗衣剂,达到衣物洗净和护理的功能。

一般来说,洗衣液中活性物含量越高,清洁效果越好。根据QB/T 1224-2012《衣料用液体洗涤剂》,洗衣液的总活性物含量应不少于15%,浓缩型产品的总活性物含量应不少于25%。

不得不说,洗衣凝珠的去污力相比一般洗衣用品,十分能打。清洁力强、使用方便是洗衣凝珠的优势,但是由于它一般色彩鲜艳,体积小,也存在着幼儿误食的安全隐患。
QB/T 5658-2021《洗衣凝珠》对凝珠的产品大小、pH值、破膜速度等技术参数作了具体要求,对防止婴幼儿误食的安全指标也进行了规定,要求单颗最小体积不低于10ml,产品需增加苦味剂,此外还应具有需双手协同作用力开启,防止幼童开启功能。
洗衣凝珠虽然可以用于手洗,但并不建议,因为其诞生就是为了机洗,单颗成本价较高,一颗能洗一大桶脏衣服,用于手洗比较浪费。虽然它的配方是可以亲肤的,但是过高的浓度可能会导致部分人皮肤的不适。
柔顺剂
柔顺剂是在洗涤过程中配合洗涤剂使用,起到使织物柔软、蓬松、消除静电作用的洗涤护理用品。关于柔顺剂为什么会有用,我也查了一下相关研究。一般来说,洗涤类用品多为阴离子型表面活性剂,而柔软剂、护理剂等产品的主要成分多为阳离子型表面活性剂。衣物在洗涤过程中,少量的阴离子残留在织物上,容易使纤维缠绕、纠结在一起。经多次洗涤后,衣物纤维固有的光滑性、延伸性及弹性就会受到影响。

柔顺剂作用的过程实际上就是阳电荷、阴电荷得到了中和,有点像护发素,柔顺剂将一层润滑薄膜覆盖衣物纤维的表面,令纤维间的磨擦系数降低,衣物便会变得柔滑了。

虽然柔顺剂可以顺滑衣物,但其化学成分有机会影响某些布料的特性,以下三类衣物就不宜使用:
棉毛巾、经特别处理的人造纤维例如超细纤维及排汗快干布料所制成的衣物,柔顺剂会在纤维表面形成薄膜,使其吸水能力降低。
防风、防水透气的功能性风衣,由于衣物附有经特殊处理的薄膜,使用柔顺剂可能会影响到薄膜的防水透气功能。
经阻燃处理的衣物,例如经防火处理过的儿童睡衣,使用柔顺剂后防火能力或会下降,家长须特别留意。
防染色片
深色衣服、浅色衣服分开洗,是很多人不能打破的洗衣守则之一。有时为了聚起一缸,还得连着穿上几天的浅色衣服。洗衣时放入防染色片陪洗,就可以有效防止衣物的串染色,简化洗衣流程。
防染色巾可以捕捉染料是物理作用,主要依靠吸附染料来防止染色,多为无纺布材质,有疏松多孔的结构,类似活性炭。这种结构也可以让它吸附染料和一些小颗粒污垢,防止污垢二次沉积到织物上。

其原理在于,我们常穿的衣物上的染料,多属于带负电荷的「阴离子型染料」,而防染色巾在生产时经过了改性处理,成为了带正电荷的「阳离子纤维」。
当洗衣服时,带负电荷的「阴离子型染料」掉落在水中,就会被带正电荷的「阳离子纤维」快速抢走,避免游离染料沾染到其他衣物上。
不过防染色片集纳颜色的能力有限,如果饱和了,那衣服还会有被染色的风险,有必要及时替换使用过久的防染色片。如果想达到更好的防染色效果,还可尽量选择冷水洗涤。
比如新买的牛仔裤这种掉色大魔王,洗衣防染色巾可能也没法一次吸干净,因为染料浓度实在是太高了。建议刚买的深色衣物,还是先独自过水,洗了几次后再用洗衣防染色巾,效果会比较好。
特别声明:以上文章内容仅代表作者本人观点,不代表新浪网观点或立场。如有关于作品内容、版权或其它问题请于作品发表后的30日内与新浪网联系。网址:夏天衣服脏得快不怕洗不干净,一篇搞定洗衣难题,白衬衫也能洁净如新 https://www.yuejiaxmz.com/news/view/1454346
相关内容
衣领脏脏的洗不干净?教你自制“魔法水”来搞定!教白领们如何洗衣服,衬衫,领带,西服洗涤保养技巧大全
衣服脏了无需洗衣粉,不花一分钱就能洗干净!
来年不留污渍不泛黄的衣物保养!T恤、衬衫……夏天的衣服最后的洗涤很重要
15分钟快洗 衣服干净吗?
白衬衫发黄救星!雕牌增白皂176g独立包装|白衣洁净不费力的秘密
生活小妙招:告诉你衬衣怎么洗才干净?
怎样洗衣服更干净?手洗衣服干净的方法
衣服总是洗不干净?自制去污神器,不花一分钱衣服就跟新的一样!
衣服总洗不干净?洗衣粉加点“它”,多脏的衣服都能干净如新

