考点解析人教版九年级化学下册(完结)第十二单元化学与生活专项测评试卷(含答案详解版)
科技教育工具十九:知识问答App,学习问题即时解答 #生活知识# #科技生活# #科技教育工具#
预览加载中,请您耐心等待几秒...
1/10

2/10

3/10

4/10

5/10

6/10

7/10

8/10

9/10

10/10
亲,该文档总共24页,到这已经超出免费预览范围,如果喜欢就直接下载吧~
如果您无法下载资料,请参考说明:
1、部分资料下载需要金币,请确保您的账户上有足够的金币
2、已购买过的文档,再次下载不重复扣费
3、资料包下载后请先用软件解压,在使用对应软件打开
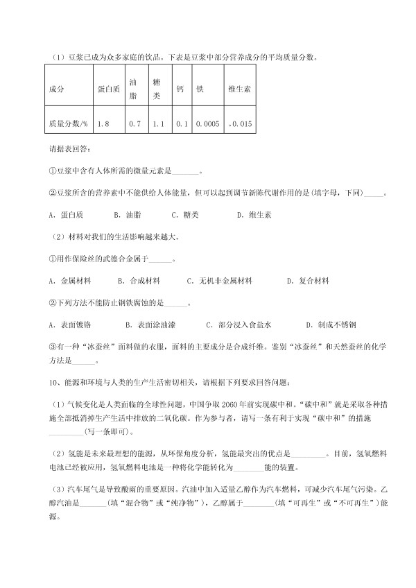
人教版九年级化学下册(完结)第十二单元化学与生活专项测评考试时间:90分钟;命题人:化学教研组考生注意:1、本卷分第I卷(选择题)和第Ⅱ卷(非选择题)两部分满分100分考试时间90分钟2、答卷前考生务必用0.5毫米黑色签字笔将自己的姓名、班级填写在试卷规定位置上3、答案必须写在试卷各个题目指定区域内相应的位置如需改动先划掉原来的答案然后再写上新的答案;不准使用涂改液、胶带纸、修正带不按以上要求作答的答案无效。第I卷(选择题30分)一、单选题(10小题每小题3分共计30分)1、下列说法正确的是A.酸雨pH小于7所以pH小于7的雨水一定是酸雨B.含有金属离子和酸根离子的化合物是盐所以盐中一定含有金属离子C.氮肥中一定含有氮元素D.葡萄糖属于糖类而纤维素不属于糖类2、下列产品的开发利用与环境保护无关的是A.加碘食盐B.无磷洗衣粉C.无铅汽油D.无氟冰箱3、乙醇的化学式为C2H5OH下列关于乙醇的说法正确的是A.乙醇分子是由两个碳原子、六个氢原子、一个氧原子构成的B.把乙醇按一定比例添加到汽油中得到的乙醇汽油是混合物C.乙醇中碳、氢、氧三种元素的质量比是2:6:1D.乙醇可以用粮食、薯类等发酵制取是不可再生能源4、鮮奶、蛋类和豆类中含有较多的钙婴幼儿多吃含钙丰富的食物可以预防A.佝偻病B.贫血症C.坏血症D.夜盲症5、分类法是化学研究的重要方法。以下分类不正确的是A.合金:生铁、青铜、硬铝B.氧化物:水、干冰、五氧化二磷C.碱:纯碱、熟石灰、苛性钠D.合成材料:塑料、合成橡胶、合成纤维6、人体的健康与化学密切相关下说法正确的是A.人体缺铁容易患佝偻病B.维生素对人体作用不大可有可无C.适量食用加碘盐可以补充微量元素碘预防甲状腺肿大D.缺锌易得龋齿7、无论是冰天雪地的南极探险站还是遥远的太空亦或是战火连天的中东地区我们都热衷于种菜。蔬菜中富含多种营养物质其中含量最多的物质是A.CB.O2C.H2OD.盐份8、“中国高铁世界第一”。高铁列车车体材料使用了含镍(niè)的不锈钢工业上火法炼镍原理是:C+2NiO2Ni+CO2↑。下列是对上述信息的一些说法其中错误的是A.反应中NiO发生了还原反应B.气体产物中可能存在COC.该不锈钢中还含有碳D.该不锈钢是一种新型的化合物9、下列建材中属于纯净物的是A.水泥B.环保涂料C.复合木材D.铜制电线10、下列鉴别物质所用的方法错误的是A.黄金和黄铜——灼烧B.熟石灰和生石灰——和水混合C.氯化钾与氯化铵——加消石灰研磨D.羊毛纤维和合成纤维——直接闻气味第Ⅱ卷(非选择题70分)二、填空题(10小题每小题2分共计20分)1、用化学式填空。(1)人体中含量最多的金属元素形成的氧化物是_____。(2)汽水中含有的一种酸是_____。(3)易与人体的血红蛋白结合使人缺氧的有毒气体是_____。2、根据图文回答问题:(1)烹调食物时观察到火焰呈黄色或橙色时需将灶具的空气进风口调___________(填“大”或“小”)。(2)鱼是人体摄入铁元素的食物来源之一人体缺铁会引起___________。(3)聚乙烯能制成薄膜因为它具有___________(填“热塑”或“热固”)性。废弃塑料不回收会造成___________。3、请用化学用语回答下列问题(1)2个钠离子______。(2)标出氯酸钾中氯元素的化合价______。(3)最简单的有机物是______。4、下表是某品牌新能源电动汽车零部件及制造材料回答以下问题。零部件车架前后保险杠车身及车轮轮胎驱动电机动力电池制造材料钢聚氨酯塑料铝合金橡胶稀土永磁材料磷酸铁锂电池(1)推广新能源汽车能减少化石燃料的使用三大化石燃料包括煤、石油和_____属于_____(填“不可再生”或“可再生”)能源燃烧生成的NO2和_____等易造成酸雨。(2)制造新能源汽车的零部件中属于合金的是(填字母)。A.车架B.前后保险杠C.车身及车轮D.轮胎E.动力电池(3)电动汽车在行驶过程中动力电池把_____能转化为电能。(4)汽车生产使用了大量的钢铁工业上用赤铁矿(主要成分是氧化铁)和一氧化碳反应冶炼铁该反应的化学方程式为_____。5、学好化学可以帮助我们分析和解决生产、生活中的问题。(1)同样是金属为什么金属铝露置在空气中不容易被腐蚀_______?(2)“锅碗瓢盆”和“柴米油盐”其中包含着许多化学知识下列厨房用品的主要材料中属于金属材料的是(填代号)。A.塑料盆B.紫砂锅C.陶瓷碗D.不锈钢水瓢(3)小明奶奶点燃生日蛋糕蜡烛许愿后大家一起将蜡烛吹灭这种熄灭蜡烛火焰的原理是_______。(4)下列公共标志与消防安全有关的是。A.①③④B.②③④C.③④⑤D.①②③④⑤(5)有镁铜氧气盐酸。他们两两反应共能发生_____个反应。6、近期河南
网址:考点解析人教版九年级化学下册(完结)第十二单元化学与生活专项测评试卷(含答案详解版) https://www.yuejiaxmz.com/news/view/1354845
相关内容
解析卷人教版九年级化学下册(完结)第十二单元化学与生活专项训练试题(含答案解析版)考点攻克人教版九年级化学下册(完结)第十二单元化学与生活专题训练试题(含答案解析)
人教版六年级数学下册 第二单元:促销问题专项练习 (含答案)
【5套打包】天津市初三九年级数学上(人教版)第21章《一元二次方程》测试卷(含答案)
六年级下册科学单元测试第二单元我是小小设计师粤教版含答案
教科版九年级物理下册《家庭生活自动化、智能化》教学设计.docx
九年级物理下册9.4家庭生活自动化、智能化教案(新版)教科版
九年级数学下册26.2二次函数的图象与性质26.2.1二次函数y=ax2的图象与性质同步测试无答案新版华东师大版
人教版历史与社会七上优化检测(九):第三单元 各具特色的区域生活(单元测试)
九年级物理下册9.3安全用电与保护9.4家庭生活自动化智能化学案无答案新版教科版

