客房卫生检查.doc
定期检查厨房卫生,防止细菌滋生 #生活技巧# #个人卫生技巧# #饮食卫生习惯#
客房卫生检查.doc
上传人:gsy****95 文档编号:14342546 上传时间:2023-09-01 格式:DOC 页数:2 大小:22KB
《客房卫生检查.doc》由会员分享,可在线阅读,更多相关《客房卫生检查.doc(2页珍藏版)》请在知学网上搜索。
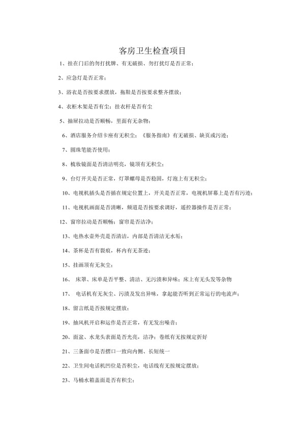
1、 客房卫生检查项目 1、挂在门后的勿打扰牌、有无破损、勿打扰灯是否正常; 2、应急灯是否正常; 3、浴衣是否按要求摆放,拖鞋是否按要求整齐摆放; 4、衣柜木架是否有尘;挂衣杆是否有尘 5、抽屉拉动是否顺畅,里面有无杂物; 6、酒店服务介绍卡座有无积尘;《服务指南》有无破损、缺页或污迹; 7、圆珠笔能否使用; 8、梳妆镜面是否清洁明亮,镜顶有无积尘; 9、台灯开关是否正常,灯罩螺母是否稳固,灯泡上有无积尘; 10、电视机插头是否插在规定位置上,开关是否正常,电视机屏幕上是否有污迹; 11、电视机画
2、面是否清晰,频道是否按要求调好,遥控器操作是否正常; 12、窗帘拉动是否顺畅;窗帘是否洁净; 13、电热水壶外壳是否清洁,内部是否清洁无水垢; 14、茶杯是否有裂痕,杯内有无茶迹; 15、挂画顶有无灰尘; 16、 床罩、床单是否平整、清洁、无污渍和异味;床上有无头发等杂物 17、 电话机有无灰尘、污渍及发出异味,拿起能否听到正常运行的电流声; 18、留言纸是否按规定摆放; 19、抽风机开启和运作是否正常,有无发出噪音; 20、面盆、水龙头表面是否光亮,洁净;卷纸有无按规定折好 21、三条面巾是否摺口一致向内侧、长短统一 22、卫生间电话机凹位是否积尘,电话线有无按规定摆放; 23、马桶水箱盖面是否有积尘; 24、淋浴喷头是否洁净光亮、转动是否灵活、出水口大小整好; 25、浴缸水龙头开关是否松动; 26、各种安全消防记录齐全,留痕。


如PPT文件的首页显示word图标,表示该PPT已包含配套word讲稿。双击word图标可打开word文档。
特殊限制:部分文档作品中含有的国旗、国徽等图片,仅作为作品整体效果示例展示,禁止商用。设计者仅对作品中独创性部分享有著作权。
关 键 词: 客房 卫生 检查知学网所有资源均是用户自行上传分享,仅供网友学习交流,未经上传用户书面授权,请勿作他用。
网址:客房卫生检查.doc https://www.yuejiaxmz.com/news/view/1356514
相关内容
客房清洁检查表标准.doc【热门下载】客房卫生检查程序及标准
客房清洁质量检查标准.doc
日常卫生检查制度.doc
办公室文明卫生检查表.doc
酒店卫生检查标准13.doc
客房卫生打扫流程.doc
客房部卫生制度.doc
酒店管家部房间卫生检查程序.doc
客房部卫生清洁流程[1].doc

