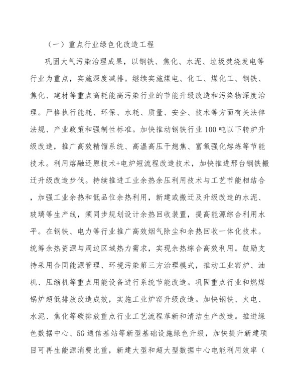
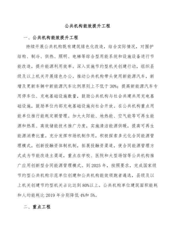
公共机构能效提升工程
发布时间:2025-10-13 00:15
遵循《公共机构节能条例》,公共机构应带头执行节能政策。 #生活常识# #环保节能技巧# #节能减排法规#
公共机构能效提升工程
文档格式:DOCX| 16 页|大小 28.50KB|积分 9.9|2022-11-15 发布|文档ID:169480935

下载文档到电脑,查找使用更方便 还剩14页未读,继续阅读>>
版权提示 文本预览 常见问题
1、本文(公共机构能效提升工程)为本站卖家店铺“刘荐2022”上传,本站基于“C2C”交易模式,作为网络中间平台服务商,仅对用户上传内容的表现方式做保护处理,对上传内容本身不做任何修改或编辑。 若此文侵犯了您的版权或隐私,请点击联系右侧客服图标,依法按向我们提交证明材料,经审查核实后我们会立即删除!
2、本站文档均被视为“模板”,允许上传人保留章节、目录结构的情况下删减部份的内容,且文档部份内容可以预览的,作为网络中间平台服务商,我们无法对各卖家所售文档的真实性、完整性、准确性以及专业性等问题提供审核和保证,也不承担因使用下载文档造成任何形式的伤害或损失。
3、本站文档所见即所得,不包含任何额外内容。比如视频、音频、图纸以及其它形式源文档等附件。
4、如果您仍有任何不清楚的问题,或者需要我们协助,可以点击右侧栏的客服图标,按提示联系我们。
最新文档
卖家[上传人]:刘荐2022
资质:实名认证
网址:公共机构能效提升工程 https://www.yuejiaxmz.com/news/view/1362541
相关内容
节能降碳!南京11个公共机构实现能效提升公共机构节能讲座
公共机构节能工作取得实质性进展
平湖:“三举措”助推公共机构节能提质增效
公共建筑能效提升概念介绍
公共机构节能
郎溪县公共机构节能工作管理制度
计算机办公软件培训课程:提升工作效率的必备技能
公共机构节能管理培训2
2022年公共机构节能节电工作方案

