告别抑郁:10个ChatGPT提示词技巧打造你的心理健康顾问,摆脱90%的心理疾病
心理健康:预防和治疗焦虑、抑郁等心理疾病的读物 #生活乐趣# #读书乐趣# #心理学书籍#
在追求心理健康的道路上,我们不仅需要理解自己的内在世界,还需要掌握一系列的技能来应对生活中的各种挑战。针对情绪、压力以及人际关系等方面的问题,专业的心理健康顾问可以提供深度的指导和操作性强的策略。我将分享一些精心设计的ChatGPT提示词,这些提示词不仅包含了专业知识的精华,更指明了具体实践的路径。无论是面对紧张的压力,还是波动的情绪,或是复杂的人际交往,这些提示词都能为您指引方向,帮助您构建更加坚实的心理健康基石。
在追求心理健康的道路上,我们不仅需要理解自己的内在世界,还需要掌握一系列的技能来应对生活中的各种挑战。针对情绪、压力以及人际关系等方面的问题,专业的心理健康顾问可以提供深度的指导和操作性强的策略。我将分享一些精心设计的ChatGPT提示词,这些提示词不仅包含了专业知识的精华,更指明了具体实践的路径。无论是面对紧张的压力,还是波动的情绪,或是复杂的人际交往,这些提示词都能为您指引方向,帮助您构建更加坚实的心理健康基石。
1.控制抑郁症状提示:“对于感受到抑郁症状的个体,你能否提供一系列认知行为疗法的自助策略,帮助我识别和调整负面思维模式?”

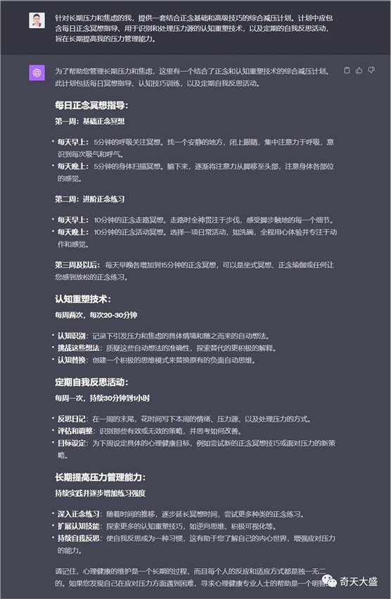
2.管理压力和焦虑提示:“针对长期压力和焦虑的我,提供一套结合正念基础和高级技巧的综合减压计划。计划中应包含每日正念冥想指导、用于识别和处理压力源的认知重塑技术,以及定期的自我反思活动,旨在长期提高我的压力管理能力。”

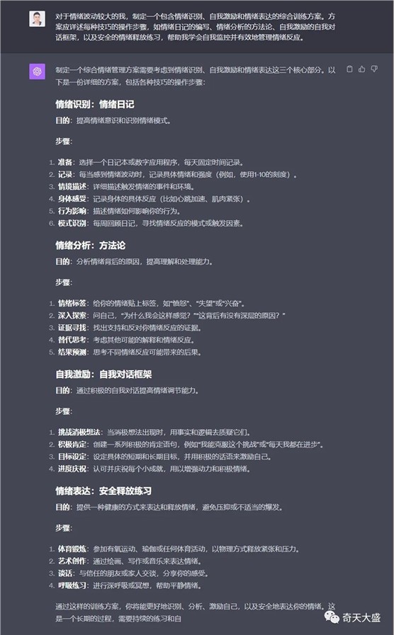
3.处理情绪波动提示:“对于情绪波动较大的我,制定一个包含情绪识别、自我激励和情绪表达的综合训练方案。方案应详述每种技巧的操作步骤,如情绪日记的编写、情绪分析的方法论、自我激励的自我对话框架,以及安全的情绪释放练习,帮助我学会自我监控并有效地管理情绪反应。”

4.改善人际关系提示:“为了改善我在人际关系中的沟通能力,提供一套系统的沟通技巧培训计划。包括情绪智力提升训练、非暴力沟通(NVC)原则的应用、有效倾听和反馈的实践,以及模拟人际互动场景来加强理解和应用。此外,计划还应涵盖如何在冲突情况下维护自我边界和表达需求的策略。”

5.提高自我价值感提示:“请问有哪些练习或日常习惯能帮助我提升自尊和自我价值感,从而更自信地面对生活挑战?”

6.睡眠障碍管理提示:“睡眠对我来说一直是个挑战,您能否推荐一些有效的睡眠卫生习惯或放松技巧,以改善我的睡眠质量?”

7.处理创伤后应激提示:“作为经历创伤的人,我在寻找有效的自我照顾策略和支持资源。您能提供哪些建议来帮助我处理创伤后的复杂情绪?”

8.促进身心健康提示:“请问有哪些结合身体运动和心理策略的练习,能够同时增强我的身心健康?”

9.克服恐惧和恐慌提示:“我经常感到恐慌,您能提供一些方法来帮助我逐渐面对和克服我的恐惧吗?”

10.自我成长与发展提示:“我想要在个人发展上取得进步,您能否建议一些日常练习或思维框架,以促进我的自我成长和实现个人目标?”
以上提示词旨在提供具体的心理健康管理策略,帮助我在日常生活中实施和改善他们的情绪和心理状态。通过这些细化的操作性建议,可以帮助你更好的改善你的心理健康,防止抑郁的产生。
网址:告别抑郁:10个ChatGPT提示词技巧打造你的心理健康顾问,摆脱90%的心理疾病 https://www.yuejiaxmz.com/news/view/1363226
相关内容
5个ChatGPT提示助您打造健康生活心理健康教育与心理疾病干预技巧.pptx
过高的心理压力的会诱发抑郁症?缓解压力以预防抑郁症的生活技巧
压力管理与心理健康,预防抑郁症的实用技巧
抑郁症和失眠是当今社会中常见的心理健康问题?
摆脱抑郁的14个方法
技巧:心理健康小贴士
郑州抑郁医院:抑郁症的心理调适技巧
情绪管理:90%疾病与情绪息息相关,你知道这些小技巧吗?
徐州心理:与抑郁和平共处的策略,获得心理健康的方法

