老年人如何补充“九大营养素”?
《老年人营养补充》- 老年人特殊营养需求的专业书籍 #生活技巧# #健康生活方式# #健康生活方式书籍# #营养学书籍#
作者:孙建琴
教授、博士研究生导师,复旦大学附属华东医院营养学科带头人,上海市老年营养健康质控中心主任。
担任中国营养学会常务理事、老年营养分会前任主任委员,国家卫健委营养标准专家委员会委员,国家特医食品与保健食品评审专家,中国科协老年营养首席科学传播专家,上海市营养学会副理事长兼临床营养主任委员,上海市食疗研究会副理事长兼秘书长,亚太临床营养学会理事。
擅长各种疾病的营养支持治疗、营养评估和健康管理,主持完成数十项科研项目,获省部级科科技成果奖4项,在国内外权威期刊发表学术论文100多篇,主编营养学专著和营养科普书10多本。牵头组织制定多个膳食营养相关的国家卫生行业标准、肌肉衰减营养与运动干预中国专家共识,担任多本学术杂志编委。
进入中老年阶段,骨钙流失会增加(尤其是绝经后的女性),如果饮食钙及维生素D摄入不足,会让钙元素入不敷出,因此而增加骨质疏松等风险。老年人因胃肠功能下降、肝脏合成功能下降,易导致富含铁、维生素B12的动物肉类、富含叶酸和维生素C的蔬果摄入不足,从而更容易出现缺铁性贫血。同样,因为上述原因导致的摄入食物品种受限,还易使得不饱和脂肪酸、维生素C、E、A、类胡萝卜素、硒等抗氧化营养素摄入不足。
这些都需要营养师注意提醒中老人均衡膳食,在一日三餐中吃出健康与强壮。

(图片来自微信公众平台公共图片库)
钙
中老年人对钙的吸收利用能力下降,体力活动减少,会增加骨钙流失。特别是老年女性,绝经后骨质流失速度比男性更快,也比男性更容易发生骨质疏松性骨折。
无论老年男性还是女性都得重视补钙,除了保证每天300克奶外,还建议每天吃25克大豆和100~200克绿叶蔬菜。此外,规律运动以及多晒太阳或额外补充维生素D,都是有效的改善措施。
维生素D
维生素D必须经过肝肾活化后才能发挥作用,可是老年人维生素D活化能力下降,加之大多数食物不含维生素D,少数天然食物也只是含有微量的维生素D,所以靠天然食物很难补足维生素D。
日晒是获取维生素D的主要途径。晒太阳可以合成维生素D,可是有些老年人户外活动往往较少。建议给老年人吃一些强化维生素D食品或含有维生素D的特殊配方食品,食物中,海鱼、蘑菇、动物肝脏、蛋黄等都是维生素D的良好来源。建议老年人前往正规医院检查维生素D水平,并在营养医师的指导下合理补充维生素D制剂,每天补够15微克。

(图片来自微信公众平台公共图片库)
铁
老年人由于味觉、咀嚼、吞咽及消化等机能衰退,还容易出现早饱和食物摄入不足,这些因素都使得老年人成为贫血的高发人群。老年人对铁的吸收能力下降,导致造血能力也减退。富含铁的食物有红肉、动物血、动物肝脏和贝壳类水产品(如蛏子、河蚌、蛤蜊)是补铁的良好来源,建议每天吃40~70克畜禽肉,每月吃2~3次动物血和动物肝脏(每次吃25克左右),每天吃40~75克水产品。比如铁缺乏人群,补铁后可改善不灵腿综合征、衰弱等,提升睡眠质量。
镁
富含镁的食物有坚果、豆类、全谷物、绿叶蔬菜等。有研究显示,补充镁制剂能缩短入睡时间。
锌
由于身体机能的变化,如味觉减退、咀嚼功能下降等,老年人对锌的消化、吸收、利用也会有所减退。海产品、坚果类、动物内脏等含锌较高,有助老年人补充锌元素。
膳食纤维
老年人咀嚼功能下降,摄入的食物种类也受到了限制,普遍存在膳食纤维摄入不足的情况。另外,老年人胃肠蠕动慢,更应当注重膳食纤维的补充。日常补充膳食纤维,要多吃些新鲜蔬果和全谷物食物,比如毛豆、萝卜叶、芹菜叶、苋菜、猕猴桃、胡萝卜和苹果、桃、梨等多种蔬菜水果,谷物及豆类如燕麦、燕麦麸皮、藜麦、荞麦、大麦、亚麻籽、豆类(豌豆、红豆、绿豆)等。
研究显示,膳食纤维能降低血胆固醇和低密度脂蛋白(TC和LDL-C)的水平。高膳食纤维以及富含全谷的食物、豆类、蔬菜、水果的膳食可降低血液中胆固醇。

(图片来自微信公众平台公共图片库)
胡萝卜素
老年人一定要注重吃深色蔬菜,比如油菜、小白菜、菠菜、胡萝卜、南瓜等,这些食物都富含胡萝卜素,这种成分可以在体内转化为维生素A,对眼睛和皮肤的健康有益。研究发现,多吃富含胡萝卜素的食物,还能降低阿尔茨海默病的发生风险。
色氨酸
氨酸属于必需氨基酸,是血清素和褪黑素等生物活性化合物的前体,参与情绪、睡眠的调节,可用于治疗失眠和睡眠暂停。有研究指出,每日补充1克色氨酸可改善失眠患者的睡眠质量。富含色氨酸的食物有奶酪、黄豆、鸡肉等,老年睡眠障碍者可适量进食。
补充益生菌。
研究表明,肠道益生菌及其代谢产物参与睡眠觉醒机制的调节。短乳杆菌和长双歧杆菌可以改善睡眠质量,泡菜和酸奶中富含这两种益生菌,可适量选用。
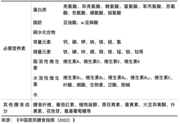
人体必需的营养素和其他膳食成分

《临床营养网》编辑部
阅读原文
网址:老年人如何补充“九大营养素”? https://www.yuejiaxmz.com/news/view/1365739
相关内容
老年人补充营养 老年人该如何及时补充营养吃素的老年人如何补充营养好
老年人应该如何补充营养
老年人如何补充营养
老年人如何正确补充营养
老年人营养 老年人该如何及时补充营养
老年人吃什么能补充营养 哪些营养元素老人必须补充
老人如何补充营养
老年人如何补充营养?
老年人需补充的营养素

