基于STM32的老人智能手环设计(论文+源码)
发布时间:2025-10-14 03:23
《中医养生智慧》- 基于传统中医理论的老年人保健读本 #生活技巧# #健康生活方式# #健康生活方式书籍# #老年人养生书籍#
1、系统设计方案
随着科学技术的不断发展,人们物质生活不断提高。为了满足人们对于自身健康的关注,智能化的检测终端能够对人们自身各项生理指标进行监测,通过数据化的手段为个人日常健康管理提供服务。
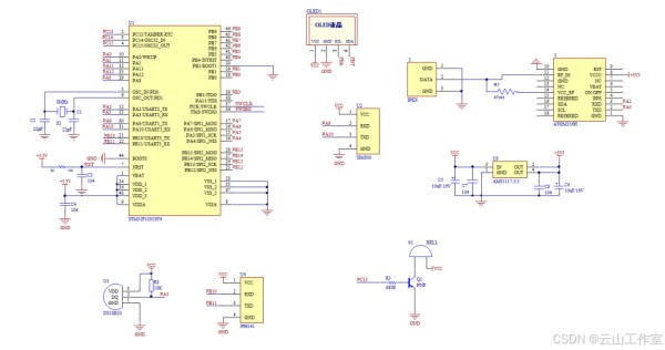
在本次老人智能手环系统设计中,系统以STM32F103单片机作为主控核心,通过JFH141健康监测模块实现心率、血氧、血压的监测,通过DS18B20实现体温的监测,通过ATGM336实现北斗定位功能,并通过OLED12864液晶显示相应的参数,当老人的心率血氧等数据异常时,会通过SIM800模块将老人当前的坐标信息发送监护人的手机,方便监护人及时进行处理。从实物调试结果来看,整体设计能够实现心率血氧、体温的检测要求,实现检测数据的无线传输。系统工作性能稳定,功耗较低,满足系统应用的智能化与人性化的设计要求,整体设计具有重要的应用价值。
2、设计框图

3、流程图

4、原理图

网址:基于STM32的老人智能手环设计(论文+源码) https://www.yuejiaxmz.com/news/view/1365808
相关内容
基于STM32的智能衣物收纳箱设计(开题报告、源代码、实物、仿真、PCB板、论文)STM32毕业设计——基于STM32+MQTT+WiFi技术的智能家居系统设计与实现(毕业论文+程序源码)——智能家居系统
基于STM32的老年智能手环的设计与实现
基于STM32的智能节能风扇设计
基于STM32的智能健康监测手环
基于STM32的智能环境监测系统设计与实现(代码+PCB+APP)
基于STM32的智能书房系统的设计
基于STM32的个人健康助手的设计
基于STM32的智能衣柜系统设计
《面向老年人的基于STM32智能家居系统设计》.docx

