世界顶级七大管理工具:SWOT、PDCA、6W2H、SMART、WBS、时间管理、二八原则、波特五力分析
《时间管理的五大原则》- 简洁易懂的时间管理策略 #生活常识# #时间管理建议# #时间管理书籍#

好的思想是可以跨界的,真理得来不易要细细咀嚼,一起分析下进行论正在实践中,与君共勉。
01
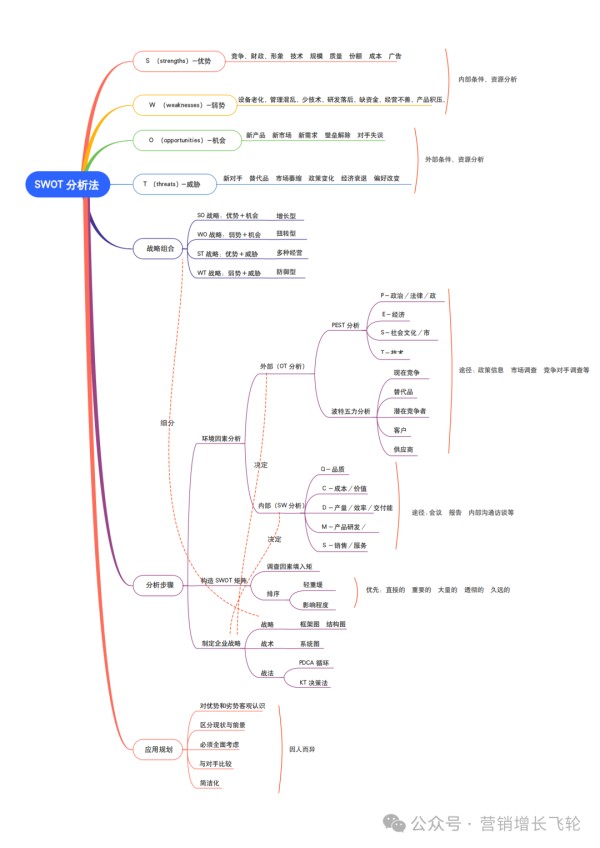
SWOT分析法
SWOT分析到底是什么:
T:威胁(threats)外部环境中对组织产生不利影响的因素。例如,市场竞争加剧、法规变化、经济衰退、新兴竞争对手等。SO 优势+机会:利用平台与自身人脉的优势让老客户进行转介绍,从而获取更多资源;依靠内部优势,利用外部机会。ST 优势+威胁:利用田忌赛马的计谋,用自家产品的优势赶超竞争对手;利用内部优势,规避外部威胁。WO 劣势+机会:心急吃不了热豆腐,一次只服务1-2个客户;利用外部机会,弥补内部劣势。WT 劣势+威胁:为了获得客户认可,对自己反复进行暗示,要比竞争对手更用心的服务客户;减少内部劣势,规避外部威胁。在完成环境因素分析和SWOT矩阵的构造后,便可以制定出相应的行动计划。制定计划的基本思路是:发挥优势因素,克服弱点因素,利用机会因素,化角羊威胁因素;考虑过去,立足当前,着眼未来。运用系统分析的综合分析方法,将排列与考虑的各种环境因素相互匹配起来加以组合,得出一系列公司未来发展的可选择对策。策略方案按SWOT比较结果,得到以下四种:
✅投入资源加强优势能力、争取机会(SO:最大与最大策略)✅投入资源加强优势能力、减低威胁(ST:最大与最小策略)✅投入资源改善弱势能力、争取机会(WO:最小与最大策略)✅投入资源改善弱势能力、减低威胁(WT:最小与最小策略)

02
PDCA循环规则
开始有计划,事事有闭环

P(计划) : 从问题的定义到行动计划ㅤ
D(执行) : 实施行动计划ㅤ
C(检查) : 评估结果ㅤ
A(改进) : 标准化和进一步推广
ㅤ
循环的特点:●大环套小环,小环保大环,推动大循环
●循环是爬楼梯上升式的循环一个循环运转结束,质量就会提高一步,然后再制定下一个循环,再运
转、再提高,不断前进,不断提高。
●PDCA循环是综合性循环4个阶段是相对的,它们之间不是截然分开的
●推动PDCA循环的关键是“处理”阶段
03
6W2H分析法
1.目标(which)——选择的目标/对象
个人/公司有什么样的目标,选择做什么样的产品?
2.原因(why )——这样选择的理由
为什么要生产这个产品?能不能生产别的?我到底应该生产什么?
3.对象(what)——功能与本质
这个产品的功能如何?它能满足哪些客户和人群的需求?
4.场所(where)——什么地点
生产是在哪里?为什么偏偏要在这个地方?换个地方行不行?
5.时间和程序(when)——什么时候
时间与节奏的把握是十分重要的,抓住时机
6.组织或人(who)——责任单位、责任人
这个事情是谁负责,谁在做?为什么要让他做?
7.如何做(how to do)——如何提 高效率
8.价值(how much)——成本多少,性价比如何?
04
SMART模型好的目标是遵从smart原则的,无论是工作中的目标还是生活中的目标。什么是smart原则呢,简单也就是一个目标需要是具体的、可衡量的、可实现的、与长期愿景要相关的、要有时间限制的。
什么是“Smart原则拆解目标”?它是指将目标按照以下五个原则进行拆解,分别是:
Specific(具体的):目标必须明确具体,不能太笼统。比如说,不要只是说想减肥,而是要规定体重减少多少,时间周期是多久。
Measurable(可衡量的):目标必须是可衡量的,能够有具体的标准来衡量完成的程度。例如,设定每周减重0.5公斤作为衡量标准。
Attainable(可实现的):目标必须是可实现的,不能过高或过低。小目标的完成将有助于提高自信心和动力。
Relevant(相关的):目标必须与你的整体规划和目标相符。例如,减肥可以是身体健康的一个子目标,它对实现整体目标是有帮助的。Time-bound(时间限制的):目标必须有一个明确的完成时间。在这个时间之前完成目标可以让你更有动力。
05
情绪ABC理论:做自己情绪的主人

ABC模型中的三个字母代表了以下三个概念:
A (Activating Event):激发事件。这是指任何发生在个体生活中的外部事件或者内部体验,如失去工作、遇到交通堵塞、接收批评等。B (Beliefs):信念。这是指个体对于激发事件的认知评价和解释,包括对事件的直接解释(即“自动思维”)以及更深层次的核心信念。信念可以是理性的,也可以是非理性的。C (Consequences):后果。这是指个体在持有特定信念的基础上产生的情绪和行为反应。情绪ABC理论认为,情绪和行为的后果并非直接由激发事件本身引起,而是由个体对事件的信念解释所决定。情绪ABC理论的核心观点是,人们的情绪困扰往往源于不合理的信念,即非理性信念。这些非理性信念可能包括过度概括、灾难化思维、黑白思维等。
通过识别和挑战这些非理性信念,个体可以改变自己对激发事件的解读,从而改变情绪和行为的后果,实现情绪的调节和改善。
06
二八定律|抓住最重要的20%

二八定律|||说起「二八定律」,我们通常都不觉得陌生:世界上80%的财富,掌握在20%的人手中。是意大利经济学家巴莱多发现的。
在他看来,在任何特定群体中,重要的因子通常只占少数,约20%,而其余80%的因子则占多数,但却是不重要的,因此只要能控制具有重要性的少数因子即能控制全局。
在生活中,二八定律无处不在。
20%的人做事业,80%的人做事情;
20%的人记笔记,80%的人忘性好;
20%的人有目标,80%的人爱瞎想;
20%的人想改变自己,80%的人想改变别人;
20%的人明天的事情今天做,80%的人今天的事情明天做;
20%的人在投资者赚钱了80%的市场收益......
二八定律的三点启示
1.洞察分析,深入思考,找出20%的关键因素。
2.锁定20%的因素,搞清楚他背后的本质和规律。
3.投入80%的精力去做好它们。
07
|波特五力分析
❶ 知识和资源的储备
你的专业知识和技能
你的人脉、资源
是否为稀缺人才
是否有继续学习/提升
❷ 同业竞争者
从事行业的大环境怎么样
在市场上的竞争力如何
同行岗位在其他企业的在职/创业的人发展情况
❸ 市场认可度
职场发展路径
同学历、资历的市场薪酬创业或副业的变现能力
❹ 被替代的可能性
同等能力的求职者替代的可能性
其他岗位/专业替代的可能性
AI人工智能替代的可能性
❺ 潜在竞争者
你尚不具备的能力或岗位要求培养成本怎么样
文化经济也存在同样的复杂性,宏观经济繁荣或者衰退,虽然影响了大多数群体,但不妨碍小群体的贫穷或富裕。

网址:世界顶级七大管理工具:SWOT、PDCA、6W2H、SMART、WBS、时间管理、二八原则、波特五力分析 https://www.yuejiaxmz.com/news/view/1372829
相关内容
世界顶级七大管理工具:SWOT、PDCA、6W2H、SMART、WBS、时间管理、二八原则、波特五力分析【管理进阶】七大管理工具:SWOT、PDCA、6W2H、SMART、WBS、时间管理、二八原则
高效工作的7个工具:SWOT、PDCA、WBS、6W2H、SMART...
高效工作的7个工具:SWOT、PDCA、6W2H、SMART、WBS、时间管理、二八定律
七大管理工具,帮你提高职场管理能力
自我提升!超级实用的七个人生管理工具!建议收藏!
工作中常用的高效工具:二八原则、5W2H、SWOT分析法、SMART、时间管理...
管理者必备的7个管理工具
7个生活运营管理工具丨过好自己的一生
项目经理常用的12大工具及5大最佳项目管理软件

