苏教版
发布时间:2025-10-20 21:54
家庭版披萨DIY教程 #生活技巧# #美食烹饪技巧# #美食视频教学#
全文预览已结束
下载本文档
版权说明:本文档由用户提供并上传,收益归属内容提供方,若内容存在侵权,请进行举报或认领
文档简介
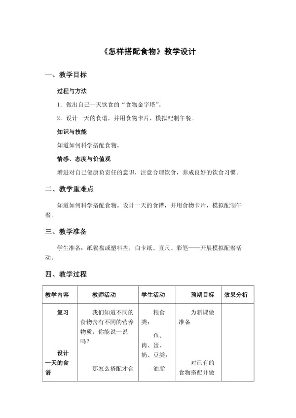
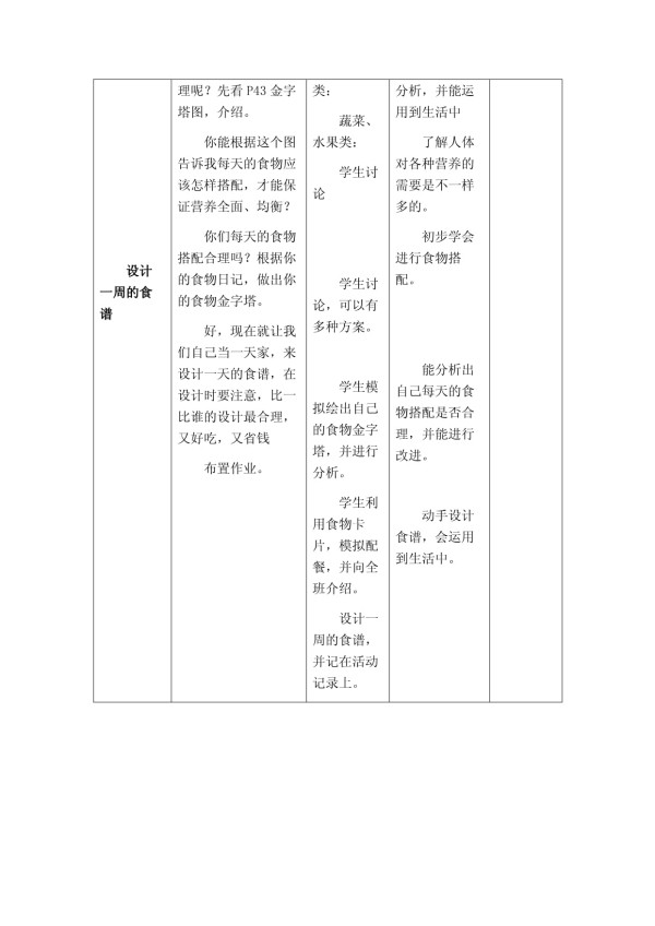
《怎样搭配食物》教学设计一、教学目标过程与方法1.做出自己一天饮食的“食物金字塔”。2.设计一天的食谱,并用食物卡片,模拟配制午餐。知识与技能知道如何科学搭配食物。情感、态度与价值观增进对自己健康负责任的意识,注意合理饮食,养成良好的饮食习惯。二、教学重难点知道如何科学搭配食物。设计一天的食谱,并用食物卡片,模拟配制午餐。三、教学准备学生准备:纸餐盘或塑料盘,白卡纸、直尺、彩笔——开展模拟配餐活动。四、教学过程教学内容教师活动学生活动预期目标效果分析复习设计一天的食谱设计一周的食谱我们知道不同的食物含有不同的营养物质,你能说一说吗?那怎么搭配才合理呢?先看P43金字塔图,介绍。你能根据这个图告诉我每天的食物应该怎样搭配,才能保证营养全面、均衡?你们每天的食物搭配合理吗?根据你的食物日记,做出你的食物金字塔。好,现在就让我们自己当一天家,来设计一天的食谱,在设计时要注意,比一比谁的设计最合理,又好吃,又省钱布置作业。粮食类:鱼、肉、蛋、奶、豆类:油脂类:蔬菜、水果类:学生讨论学生讨论,可以有多种方案。学生模拟绘出自己的食物金字塔,并进行分析。学生利用食物卡片,模拟配餐,并向全班介绍。设计一周的食谱,并记在活动记录上。为新课做准备对已有的食物搭配并做分析,并能运用到生活中了解人体对各种营养的需要是不一样多的。初步学会进行食物搭配。能分析出自己每天的食
温馨提示 1. 本站所有资源如无特殊说明,都需要本地电脑安装OFFICE2007和PDF阅读器。图纸软件为CAD,CAXA,PROE,UG,SolidWorks等.压缩文件请下载最新的WinRAR软件解压。 2. 本站的文档不包含任何第三方提供的附件图纸等,如果需要附件,请联系上传者。文件的所有权益归上传用户所有。 3. 本站RAR压缩包中若带图纸,网页内容里面会有图纸预览,若没有图纸预览就没有图纸。 4. 未经权益所有人同意不得将文件中的内容挪作商业或盈利用途。 5. 人人文库网仅提供信息存储空间,仅对用户上传内容的表现方式做保护处理,对用户上传分享的文档内容本身不做任何修改或编辑,并不能对任何下载内容负责。 6. 下载文件中如有侵权或不适当内容,请与我们联系,我们立即纠正。 7. 本站不保证下载资源的准确性、安全性和完整性, 同时也不承担用户因使用这些下载资源对自己和他人造成任何形式的伤害或损失。最新文档
邯郸市人民医院质量控制监测考核 鄂尔多斯市中医院男性不育症规范化诊疗考核 临汾市人民医院学术专著出版考核 临汾市人民医院高频电发生器原理与安全使用笔试试题 邯郸市中医院护理学科科研创新考核 鄂尔多斯市中医院产后盆底康复技术考核 2025年中国汽柴油清净剂项目创业计划书 运城市中医院人才引进与培养考核 2025年中国输液塑料包装袋项目商业计划书 中国金属纳米簇催化化学项目投资计划书 GB 16325-2005干果食品卫生标准 FZ/T 73001-2016袜子 曾奇峰精神分析初级50讲讲义 安全评价收费标准重庆市 卡尔曼(Kalman)滤波课件 钢桥制造技术升级之路 某铁路项目工程地质勘察监理大纲 城市智慧排水管网监测解决方案 非居民金融账户涉税信息尽职调查管理办法专题培训广州课件 科技法庭使用手册汇总 运动障碍患者的护理网址:苏教版 https://www.yuejiaxmz.com/news/view/1376172
相关内容
苏教版科学《餐桌上的学问》精品苏教版.ppt
《餐桌上的学问》课件苏教版2.ppt
苏教版五年级上册劳技教学反思日记.docx
苏教版本小学四年级科学上册《怎样搭配食物》.ppt
乘法口诀苏教版快速掌握技巧.docx
一生读书计划潞潞 主编;苏婧,刘新华 编著山西教育出版社9787544082716全新正版
苏教版六年级综合实践活动《生活中小窍门》
六年级科学下册 节约能源与开发新能源2教案 苏教版
7.2选用在线协作平台(教学设计)苏科版2023

