通过PMP或CSP等软技能认证,提升沟通协调能力 #生活技巧# #工作学习技巧# #职场技能认证#
最新推荐文章于 2021-03-11 23:05:14 发布
原创 于 2020-01-18 11:33:26 发布 · 227 阅读
· 0
· 0 ·
CC 4.0 BY-SA版权
版权声明:本文为博主原创文章,遵循 CC 4.0 BY-SA 版权协议,转载请附上原文出处链接和本声明。

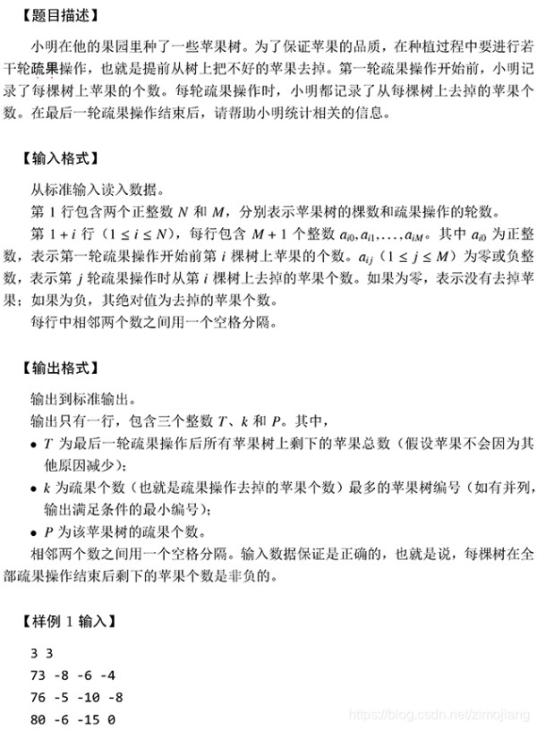
#include<bits/stdc++.h> int main() {int N,M;scanf("%d%d",&N,&M);int index=1,total=0,maxDec=1,tempDec;int t1,t2;for(int i=1;i<=N;i++){scanf("%d",&t1);total+=t1;tempDec=0;for(int j=1;j<=M;j++){scanf("%d",&t2);total+=t2;tempDec+=t2;}if(maxDec>tempDec){maxDec=tempDec;index=i;}}printf("%d %d %d\n",total,index,abs(maxDec));return 0; }
cpp
运行
123456789101112131415161718192021222324252627 网址:【csp认证201909 https://www.yuejiaxmz.com/news/view/1377033
相关内容
温州鞋革产业中小企业集群创新系统基于csp模型的分析毕设论文.doc绿色家具CQC环保认证3C认证CE认证环保认证是RoHS认证吗?节能、环保、节水认证,南通认证公司,南通认证咨询,南通认证机构美国EPA认证是什么认证?DOE认证是什么认证,水龙头DOE认证详细介绍有机食品认证认证程序平静应对日常挑战的四种策略节能认证和3c认证的区别中国环保产品认证CCEP认证
随便看看