1分钟教你看懂“食物营养成分表”
《食物营养标签解读》:教你如何看懂食品包装上的营养信息。 #生活技巧# #健康生活方式# #健康生活方式书籍# #营养学权威书籍#
原创 健康的吃 京医通
逛超市时,我们会看到大部分食品包装的背面,都印着『营养成分表』和『配料表』。
看懂这些表格,科学选择零食,才能有效避免『也没吃啥啊,咋胖了?』的惨剧发生....
今天我们就来教给各位『营养成分表』和『配料表』里的秘密~


能量,是判断一样食物是否容易让我们长胖,最为简单直接的指标。
我们只需记住一个『参照物』:

100g煮米饭
(相当1个普通大小碗,烹饪时加水适中,煮熟的米饭)
能量(热量)约为116kcal或486kJ
这样我们就可以大致估算如果我们把一份零食都吃完所摄入的热量相当于吃了几碗饭。
举例:一袋薯片
营养成分表
项目
每100克
NRV%
能量
2301千焦
27%
蛋白质
6.7克
11%
脂肪
34.7克
58%
碳水化合物
55.7克
19%
钠
83毫克
4%
专家解读:
这盒薯片104g,每100g能量2301kJ,相当于4碗多米饭,能量相当高,不建议常吃。估算时请注意“单位份量”,每100g和每30g或具体“每份”的区别,避免算错。

钠,也就相当于“盐”。是食材本身的“盐分”,和零食加工时放的“盐”的总和。
我们在挑选零食时,钠含量方面,要注意以下两个标准:
1. 成人每天钠总量最好不超过2000mg
2. 钠的NRV%最好不超过能量NRV%
表中的“NRV%”(营养素参考值)指的是,100g食品中该营养素的含量,占该营养素每日摄入量的比例。
举例:一桶泡面
营养成分表
项目
每100克
NRV%
能量
1754千焦
21%
蛋白质
6.8克
11%
脂肪
22.9克
38%
碳水化合物
45.6克
15%
钠
2300毫克
115%
专家解读:
这桶泡面每100g含2300mg钠,占了人一整天所需钠的115%,远远高于“能量NRV%”的21%,属于典型的高钠食物,不宜多吃。

蛋白质是人体必需的营养物质。所以它在零食中是越高越好。尤其蛋、奶、豆类、肉类制品。
有一个简单的判断方法:
如蛋白质NRV% ≥ 能量NRV%,则属于高蛋白食物。反之则食品含的蛋白质较低。
举例:某品牌牛奶
营养成分表
项目
每100克
NRV%
能量
274千焦
3%
蛋白质
3.3克
6%
脂肪
3.6克
6%
碳水化合物
5.0克
2%
钠
70毫克
4%
钙
120毫克
15%
专家解读:
这盒牛奶每100ml含3.3g蛋白质,高于我国2.9g的标准。且蛋白质NRV%两倍于能量NRV%,而钠又不算太高,所以牛奶是营养价值很高的食物。

碳水化合物,也就是“糖类”。主食属于“糖类”,食品里添加的糖(精制糖)也属于“糖类”。
什么时候吃碳水:
1. 剧烈运动后,吃一点算是“主食”性质的小饼干、小面包等,可适当提高血糖补充体力。
2. 但一瓶饮料里的碳水化物,添加糖就偏多了,不宜常饮用。
举例:某品牌饮料
营养成分表
项目
每100克
NRV%
能量
180千焦
2%
蛋白质
0克
0%
脂肪
0克
0%
碳水化合物
10.6克
4%
——糖
10.6克
_
钠
12毫克
1%

脂肪不宜多吃,但一点不吃也不健康。成人每天需要50~80g脂肪。
如何选择:
最应该杜绝的有害脂肪是“反式脂肪”,营养成分表里标注反式脂肪为0的零食,应优先选择。
举例:某品牌饼干
营养成分表
项目
每100克
NRV%
能量
587千焦
7%
蛋白质
1.8克
3%
脂肪
3.8克
6%
—反式脂肪
0克
_
碳水化合物
23.7毫克
8%
钠
310毫克
16%
但如果没有明确标注“反式脂肪”怎么办?还有上文中如何分辨“碳水化合物”中添加糖是多是少呢?这就需要结合配料表来看了。
01.添加糖在配料表的顺序

添加糖原则是越少越好。
常见的添加糖有: 白砂糖、糖浆、蔗糖、麦芽糖、红砂糖等等。
配料表是根据含量由高到低排序的。我们可以选择“添加糖”在配料表中顺序相对靠后的零食。

* 白砂糖顺序第1,说明添加糖量很高
02.警惕“隐形”反式脂肪

营养成分表没有明确标注反式脂肪为0。要留意配料表里的隐形反式脂肪。
常见的添加糖有: 植脂末、氢化植物油、奶精、人造奶油、起酥油、代可可脂等...
它们虽然在配料表里名称各异,但很可能含有“反式脂肪”,建议少吃。

03.不要怕配料里的添加剂

食品添加剂只要是不超范围、不超量,对人体就是安全无害的。
只要是符合国家标准得产品都是安全得,不必太过于纠结。
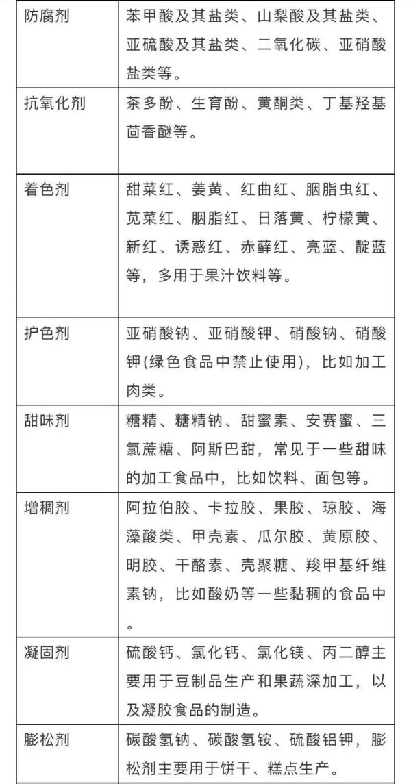
当然,如果你想了解,下面这个添加剂表格,可以收藏备用。
常见食品添加剂:

本文为“京医通”原创,如有内容转载,请标明来源
审稿专家:相前 宣武医院 临床营养科
原标题:《1分钟教你看懂「食物营养成分表」,让全家吃得更健康!》
阅读原文
网址:1分钟教你看懂“食物营养成分表” https://www.yuejiaxmz.com/news/view/1379820
相关内容
营养师教你看食品标签(花三分钟学会看懂食品营养标签)1分钟教你看懂「食物营养成分表」,让全家吃得更健康!
营养师教你一分钟读懂营养标签
食物营养成分热量表
教你看懂食品包装上的「营养成分表」,给自己做个诊断!
常见食物营养成分表图
看懂食物营养成分表,健康吃喝长不胖
还在吃垃圾食品吗?1分钟读懂食品营养标签
1食物的营养成分
如何快速读懂食品营养成分表?

