卫生打扫清单模板
懒人式简单打扫卫生间的方法 #生活技巧# #居家生活技巧# #懒人生活技巧# #快速打理卧室#

卫生打扫记录表格
卫生打扫记录表格日期:________________时间区域打扫事项打扫人员________________________________________________________________________________________________________________________________________________________________________________________________________________________________________________总结:打扫情况:问题和建议:签名:________________解释:这是一份卫生打扫记录表格,用于记录每天的卫生打扫情况。
以下是表格中各列的解释:日期:填写打扫的日期。
时间:填写打扫的具体时间段,例如早上、中午、下午等。
区域:指需要打扫的具体区域,例如厨房、卫生间、办公区等。
打扫事项:填写需要进行的打扫工作,如清扫地面、擦拭桌面、清洗卫生设施等。
打扫人员:填写负责进行打扫的人员的姓名。
在每个时间段下,可以填写多个区域的打扫情况。
对于每个区域,可以填写相应的打扫事项和负责打扫的人员。
在每个表格的底部,可以添加总结、问题和建议以及签名部分。
总结部分用于总结当天的打扫情况,可以简单描述打扫的整体效果如何。
问题和建议部分用于记录打扫过程中遇到的问题和需要改进的地方。
可以提出具体的建议,以促进卫生打扫工作的提升。
签名部分需要打扫人员在当天完成打扫后签名确认。
这种记录表格可以用于各种场所,如办公室、商店、餐厅等,用于管理和监督卫生打扫工作的执行情况。
可以通过对比每天的记录,及时发现问题并采取措施解决,确保卫生环境的清洁和卫生标准的达到。
通过记录和总结,也可以对打扫工作的质量和效率进行评估并进行改进。

幼儿园卫生打扫清单模板与规范操作指南
幼儿园卫生打扫清单模板与规范操作指南幼儿园卫生打扫清单模板与规范操作指南在幼儿园里,卫生打扫是非常重要的一项任务。
良好的卫生环境不仅能够让孩子们健康成长,也能够提高整个幼儿园的形象和信誉。
制定一套规范的卫生打扫清单模板和操作指南,对于保持幼儿园的整洁和卫生至关重要。
在本文中,我们将介绍如何制定一份完善的幼儿园卫生打扫清单模板,以及规范的操作指南,帮助幼儿园管理者和工作人员更好地进行卫生打扫工作。
一、卫生打扫清单模板1. 教室清洁- 垃圾桶清空并更换垃圾袋- 擦拭桌椅表面- 拖地- 窗户擦洗2. 洗手间清洁- 擦洗马桶、洗手台和浴缸- 更换洗手间纸巾- 地面清洁消毒3. 走廊和公共区域清洁- 擦拭门窗- 拖地- 清洁墙壁和地板4. 办公室清洁- 擦拭办公桌和文件柜- 清理办公室垃圾- 拖地以上清单只是一个示例,具体清洁项目还需要根据实际情况进行调整和补充。
在制定卫生打扫清单模板时,需要考虑到幼儿园的实际情况和卫生需求,并确保清单的内容全面、细致。
二、规范操作指南1. 分工合作在进行卫生打扫工作时,需要明确工作分工,确保每个工作人员都清楚自己的任务和责任。
根据清单模板,可以将清洁工作分为教室清洁、洗手间清洁、走廊和公共区域清洁等不同部分,然后由专人负责,确保每个部分都得到全面清洁。
2. 定期检查幼儿园管理者需要定期对卫生打扫工作进行检查,确保清洁工作按照规范进行。
可以制定检查表格,对每个清洁项目进行打分评定,及时发现问题并进行整改,确保卫生打扫工作的质量和效果。
3. 使用合适的清洁工具和用品在进行卫生打扫工作时,需要选择适合幼儿园使用的清洁工具和清洁用品,确保清洁效果的同时不影响幼儿园的卫生和健康。
要做好清洁工具和清洁用品的储存和管理,避免混用和交叉感染。
4. 做好记录对于每一次卫生打扫工作,都需要做好详细的记录,包括清洁内容、清洁时间、负责人等信息,以便于日后的查阅和整改。
总结:卫生打扫对于幼儿园的重要性不言而喻。

日常清洁计划表
地面清洁无尘土,无 废弃物。垃圾桶每日 清空。
使用清洁剂对地面清
7
热端行列机处地 清扫地面及行列机平
面
台,废弃物的拾捡。
每日集中保洁4次,每 洁,保持地面整洁、 小时巡回保洁一次。 不打滑,无明显积存
油污。
8 产成品库房
清扫地面,废弃物的拾 捡。
每日集中保洁2次,巡 回保洁。在保洁过程中 需洒水。
地面清洁无废弃物, 无明显扬灰。
9
冷端纱窗及厂区 道路地漏疏通
清洁纱窗上灰尘、昆虫 等。地漏疏通。
每季度清洁纱窗一次。 纱窗上无灰尘、杂物 每年集中清理地漏一 、昆虫等。地漏保持 次,平时日常巡视。 疏通。
清洁消防栓、灭火器的
10
公共部位的消防 栓、灭火器。
灰尘、杂物等。含办公 楼1-3楼、主厂房公共 区域、配料大楼、产成
ቤተ መጻሕፍቲ ባይዱ
每月清扫一次。
捡。绿化带树木花草的 每日集中保洁2次,巡 地面清洁无废弃物。
养护,树叶、纸屑、杂 回保洁。
垃圾桶保持清洁。
草等清理。
5 配料大楼
各楼层及楼梯的地面清 扫,废弃物的清理。消 每日集中保洁2次。 防栓、灭火器的清洁。
地面清洁无废弃物。
6
主厂房公共区域
清扫地面,废弃物的拾 捡及清倒。
每日集中保洁2次,每 小时巡回保洁一次。
地面清洁无尘土,无 废弃物。墙面、扶手 护栏无灰尘油污。
门、窗、墙壁、间隔板
3
一至三楼厕所及 更衣室
、大小便器、水池、云 台、镜面擦拭保洁,废 弃物倾倒;地面拖洗,
每日集中保洁2次,每 小时巡回保洁一次。
地面洁净,便池无污 迹,厕所内无积水, 无蝇无臭味。
便器消毒等。

日常保洁表三篇
日常保洁表三篇篇一:日常保洁表
1·外围
2·总坪
3·楼道
4.洗手间
5·电梯
6·垃圾中转
7·停车场
8·游泳池(洗手间、更衣室、淋浴室、消洗池)
9·其它部分
10·区域消杀工作检验标准
篇二:日常保洁工作时间计划表
负责区域:工作流程:清洁类别:
清洁频率:
员工姓名:
日常保洁工作时间计划表(例表)
负责区域:C1-C5
工作流程:1、收集;2、清扫清洁类别:日常保洁3、擦尘;4、除污;5、拖洗
清洁频率:7天
每日时间:8小时
员工姓名:王××(一线员工,一岗一表)
日常工作检查记录表
检查记录人:年月日第页共页
日常工作检查记录表(例表)
检查记录人:王××(领班级以上) 20XX年X月XX日
保洁服务人员岗位配备表
×××保洁服务人员配备表
篇三:保洁服务检查表(日常保洁)
检查人:。

打扫卫生表格模板
日期
打扫时间
楼道
房间
桌椅
卫生间
打扫人员
备注
月日
时分
月日
时分
月日
时分
月日
时分
月日
时分
月日
时分
月日
时分
月日
时分
月日
时分
月日
时分
月日
时分
月日
时分
月日
时分
月日
时分
月日
时分
月日
时分
月日
时分
月日
时分
月日
时分
月日
时分
月日
时分
日期
打扫时间
楼道
房间
桌椅
卫生间
打扫人员
备注
月日
时分
月日
时分
月日
时分
月日
时分
月日
时分
月日
时分
月日
时分
月日
时分
月日
时分
月日
时分
月日
时分
月日
时分
月日
时分
月日
时分
月日
时分
月日
时分
月日时分月日Fra bibliotek时分月日
时分
月日
时分
月日
时分

大扫除 卫生工作表
单周 教室 扫地 拖地 扫阳台/拖阳台 扫阳台/拖阳台 扫楼梯/拖楼梯 清除暖气片内的垃圾 擦窗子 擦墙栏杆 擦洗黑板 擦、摆桌子 环境区 陈鑫 吴益坤 教室内 教室内 前阳台 后阳台 张嘉琪 ①韩士琦②焦文鑫 ①闫佳宁 张妍 ②赵娜 蒋晓雯 刘伟珅 小张琪 吕思敏 马嘉琪 沙刚 李俊杰 牛思嘉 贠宁 叶伟
周正
马昊伟
胡 怡1,2组 (大)张琪3,4组 王程宇1,2组 周贺明3,4组 马璟瑜 贾吴涵 ③梁玉森④郑家 ③罗胜楠 马元 ④邢亚萍 陈晨
杰
牛思嘉
贠宁
叶伟
夏文玲1,2组 张德尊1,2组 邢叶 曹萌
周娟娟3,4组 王龙3,4组
③李旭④马瑞华 ③马佳楠 刘菲 ④左明月 邓翔建Biblioteka 杨帆周正马昊伟
环境区 倒垃圾
教室
环境区 倒垃圾
扫地 拖地 扫阳台/拖阳台 扫阳台/拖阳台 扫楼梯/拖楼梯 清除暖气片内的垃圾 擦窗子 擦墙栏杆 擦洗黑板/讲桌 擦、摆桌子 环境区 陈九迁 田振
双周 教室内 教室内 前阳台 后阳台 谢小丽 ①王宝松②黄浩 ①王磊 秦子怡 ②钱欢 马欣悦 陈世英 杨明慧 姬文燕 熊志祥 张翔 朱建 杨帆

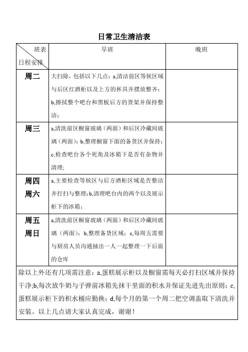
日常卫生清洁表
日常卫生清洁表
班表
日程安排
早班
晚班
周二
大扫除,包括以下几点:a,清洁前区等候区域与后区红酒柜以及上方的杯具并摆放整齐;b,擦拭整个吧台和黑板后方的货架并保持整洁;
周三
a,清洗前区橱窗玻璃(两面)和后区冷藏间玻璃(两面);b,整理橱窗下面的备货区并保持;c,检查吧台各个死角及区与后方酒柜区域是否整洁并打扫与整理;b,清理吧台内的两个以及展示柜下的冰箱;
周五
周日
a,清洗前区橱窗玻璃(两面)和后区冷藏间玻璃(两面);b,整理备货区域;c,每周五需要与厨房人员沟通抽出一人一起整理一下后面的仓库
除以上外还有几项需注意:a,蛋糕展示柜以及橱窗需每天必打扫区域并保持干净;b,每次放牛奶与子弹前冰箱先抹干里面的积水并保证先进先出原则;c,蛋糕展示柜下的积水桶应勤换;d,每个月的第一个周二把空调盖取下清洗并安装。以上几点请大家认真完成,谢谢!

1611班卫生大扫除值日表
3、教室、楼道:瓷砖、暖气片下、灯管、风扇、屋顶、黑板上下、门窗、楼梯、墙面要擦干净,地面要清理干净,痰盂内外刷干净并放到指定位置。
1609班班卫生大扫除值日表
教室
前门
前窗玻璃
后门ห้องสมุดไป่ตู้
中窗玻璃
楼道窗户
后窗玻璃
前后黑板及多媒体
灯管
电扇
地面
宿舍室内卫生
宿舍楼卫生区
教学楼楼道卫生区
校园卫生区
说明:
1、宿舍:门窗、暖气片里面和下面、灯管、风扇、屋顶要彻底清扫,地面要拖净,被褥、枕头摆放整齐,橱顶、床下物品摆放有序,不能有乱挂现象。
2、卫生区:卫生区内的杂草、白色垃圾、花园周围的树叶要彻底清走。

一年级劳动清单及评价模板
一年级劳动清单及评价模板一、自我服务类。
1. 穿衣叠衣。
- 每天早上自己穿衣服,晚上睡觉前自己脱衣服并叠放整齐。
- 学会区分衣服的前后、上下,能正确穿上简单款式的衣物(如T恤、开衫毛衣等)。
2. 洗漱卫生。
- 每天早晚自己刷牙、洗脸,学会正确使用牙刷和毛巾。
- 每周自己修剪一次指甲(在家长监督下使用儿童专用指甲剪)。
3. 整理书包。
- 每天晚上按照课程表整理书包,将书本、文具分类摆放整齐。
- 学会自己削铅笔(使用卷笔刀)。
二、家庭服务类。
1. 餐前准备。
- 饭前帮忙摆放餐具,如筷子、碗、盘子等。
- 能给家人分发纸巾。
2. 餐后清理。
- 饭后将自己的碗筷送到厨房水槽。
- 帮忙擦桌子(使用小抹布)。
3. 家居清洁。
- 每周帮忙扫地一次,将垃圾扫到一起(使用儿童小扫帚)。
- 学会将垃圾倒入垃圾桶。
三、校园服务类。
1. 教室值日。
- 每天轮流做值日,负责擦黑板(在老师指导下使用黑板擦)。
- 帮忙整理教室图书角的图书,将图书摆放整齐。
一年级劳动评价模板。
一、学生自评。
(一)自我服务类。
1. 穿衣叠衣。
- 我[能/还不能]快速准确地穿上衣服,并且把衣服叠得很整齐。
我给自己打[具体分数(1 - 5分)]分,因为[阐述理由,如我有时候还是会穿错或者叠得不太好]。
2. 洗漱卫生。
- 我每天都认真刷牙洗脸,也会自己剪指甲啦。
我觉得可以给自己打[分数]分,不过[指出不足,如刷牙有时候时间不够长]。
3. 整理书包。
- 我[是否]能按照课程表整理好书包,铅笔也削得很好。
我给自己[打分],要是[说明有待提高之处,如我偶尔会忘记带东西]就更好了。
(二)家庭服务类。
1. 餐前准备。
- 我每次饭前都会摆放餐具,还会给家人发纸巾呢。
我给自己[评分数]分,但是[提到不足,像有时候会不小心打破餐具]。
2. 餐后清理。
- 我能把自己的碗筷送到厨房,也会擦桌子了。
我想我可以得到[分数]分,不过[说出需要改进的,例如擦桌子擦得不是很干净]。

清洁卫生明细表(简表)
标准
ห้องสมุดไป่ตู้
月 日 月 日 月 日 月 日 月 日 月 日 月 日 月 日 月 日 月 日 月 日 月 日 月 日 月 日 月 日 月 日 月 日 月 日 月 日
月 日
课前 课后
细表
检查人: 料理间 教具 清洁 与摆 放、 入库 。 地面 干净 无水 渍、 污垢 瓶装 水、 半壶 净化 温 水, 一次 性纸 餐具 与杯 碟等 清洗 、归 位。 生活 用具 摆放 整齐 垃 圾 桶 清 理 各种 宣传 手册 与登 记表 等 日期: 非课程类活动 教具 活动 (如 教室 物品 瑜伽 桌椅 垫 整理 归位 等) 与入 与清 清洁 库 洁 与收 纳 垃圾 与碎 料清 理到 垃圾 间
清洁卫生明细表
项目 地面 整洁 、绿 植摆 换 课前 课后 课前 课后 课前 课后 课前 课后 课前 课后 课前 课后 课前 课后 课前 课后 课前 课后 课前 课后 课前 课后 课前 课后 课前 课后 课前 课后 课前 课后 课前 课后 课前 课后 课前 课后 课前 课后 清洁 用具 摆放 整齐 厕所 垃 圾 桶 堆 过 半 后 洗 手 台 清 洁 干 净 开 启 排 风 扇 地面 、白 板干 净无 水渍 、污 垢 课桌 、椅 子、 摆放 整齐 、干 净无 水渍 讲师名 牌、客 户信息 登记表 、空白 便签、 水笔 玄关与教室 笔电、 液晶电 视开启 并调试 完毕, 检查翻 页笔。 开启 空调 、空 气净 化器 。 关闭窗 帘、门 帘以及 料理间 与厕所 的门 助教与 现场督 导协助 老师与 客户

公司卫生打扫明细表
公司卫生打扫明细表
序号区域位置负责人打扫周期时间1 总经理、总监办公室、吧台(A栋二楼)
梁姨1次/天
09:00--10:30
2 B栋一楼至七楼楼梯、窗户、扶手及楼梯附近的公共区
域
13:30--15:00
3 C栋二楼展厅会议室、接待室15:00--15:20
4 B栋一楼大厅、楼梯、A栋二楼会议室、圆形会议室
2次/天周一、周三、周五10:30--11:30
5 C栋二楼展厅大厅周二、周六15:00--15:30
6 D栋四楼公共区域(厨房旁)
1次/周周四
7 B栋六楼走廊、公共通道等周四
8 公司鱼池、花坛、植物等周三
9 A栋二楼大厅、走廊、楼梯(A栋二楼侧门)
甘姨1次/天
09:00--10:00
10 A栋二楼面试室、B栋走廊10:00--10:30
11 B栋的各楼层洗手间10:30--15:00
12 C栋洗碗台、13:30--14:00
13 C栋一楼剧场
2次/周周一、周四
14 A栋二楼打印室、会议室周二、周五
15 C、D栋宿舍楼楼梯、走廊、阳台周三、周六
16 B栋五楼楼侧阳台1次/周周四
17 公司区域玻璃、鱼池甘姨、梁姨1次/月可实际安排
18 废品处理梁姨2次/月可实际安排
19 七楼宿舍楼房间梁姨1次/周可实际安排
20 七楼宿舍楼甘姨2次/月可实际安排。
家庭打扫卫生清单
家庭打扫卫生清单
家庭打扫卫生的清单如下,保证让你家里焕然一新,就像刚搬进来一样!
一、厨房
擦拭台面,那些油渍、菜渣,统统滚蛋,让台面恢复出厂设置。
清理锅碗瓢盆,别让剩菜剩饭在那儿安家落户,它们不是租户,得赶走。
抽油烟机,这大家伙得好好伺候,不然下次炒菜,它能让你“烟雾缭绕”,体验仙境生活。
二、客厅
扫地机器人出动,让它先把地上的灰尘、头发滚一遍,咱们不放过任何一个角落。
擦窗户,让阳光无障碍穿透,照亮你的美。
沙发,别让它成了藏污纳垢之地,把垫子翻过来拍拍,说不定能拍出几个硬币呢。
三、卧室
床单被套,一周一换,螨虫什么的,我们不约。
衣柜大整理,那些压箱底的衣服,是该见见光了,不行就捐了,别让它们占地儿。
四、卫生间
马桶,用洁厕灵给它做个面膜,让它亮得发光。
淋浴房,那些水垢,用醋泡一泡,再用刷子一刷,保证亮堂堂。
洗手池,别让它成了细菌的温床,用消毒液给它消消毒。
五、阳台
花花草草,该修剪修剪,该浇水浇水,让它们也呼吸一下新鲜空气。
清理杂物,那些废弃的盆盆罐罐,该扔就扔,别让阳台成了杂物间。
最后,别忘了给自己点个赞,这么一通打扫下来,家里都能开个清洁公司了。
清洁,不仅是家务,更是一种生活态度,干起来吧!。
网址:卫生打扫清单模板 https://www.yuejiaxmz.com/news/view/1390426
相关内容
宿舍打扫卫生计划书模板.pptx优秀打扫宿舍卫生心得体会(模板19篇)
精选打扫办公室卫生心得体会(模板19篇)
单位打扫卫生服务
讲卫生勤打扫手抄报模板如何画好看,讲卫生勤打扫手抄报超简单教程
清洁打扫卫生3D模型素材免费下载
打扫卫生心得体会(模板9篇)
最新写打扫卫生的句子(模板8篇)
学校卫生大扫除活动总结模板
搬家打扫卫生必备物品清单

