19座垃圾焚烧厂、23座厨余垃圾处理厂……重庆“十四五”固废处置规划征求意见
垃圾焚烧发电是处理厨余垃圾的有效方式之一。 #生活常识# #垃圾分类知识#
环卫科技网获悉,日前,重庆市生态环境局编制了《重庆市固体废物(含危险废物)集中处置建设布局规划(2021—2025年)》(征求意见稿),并就公平竞争影响等内容向社会公开征求意见。规划提出,到2025年,重庆市中心城区原生生活垃圾实现“零填埋”,规划9个一般工业固体废物集中处置设施建设项目,9个危险废物集中处置设施建设项目,23个医疗废物集中处置项目,新、改、扩建设合川、铜梁、綦江、奉节-巫溪、云阳等19座生活垃圾焚烧厂,新、改、扩建设渝北、合川、永川等23座厨余垃圾处理厂,新、改、扩建设渝北、涪陵、长寿等30座装修垃圾填埋场。

重庆市固废处置现状及预测
规划指出,2020 年,全市一般工业固体废物产生量 2272.14万吨,综合利用量1909.50 万吨。全市已建成11处一般工业固体废物集中处置场,处置方式以填埋为主。全市工业危险废物产生量 83.53 万吨,综合利用处置量 88.78 万吨,贮存量10.37万吨。全市共有危险废物收集、利用、处置单位 97 家。全市医疗废物产生量 2.64 万吨,集中无害化处置率 99.94%。建成医疗废物集中处置设施 18 处。全市生活垃圾产生量 749.67 万吨,全部无害化处理。全市城镇生活垃圾处理设施 48 座,总处理能力 23696.5吨/日。生活垃圾焚烧厂 10 座,处理能力14550 吨/日;生活垃圾填埋场 37 座,处理能力 8946.5 吨/日;水泥窑协同焚烧处置厂 1 座,处理能力200 吨/日。另有厨余垃圾处理设施 11 座,处理能力 4600 吨/日。全市共有建筑垃圾处置设施 108 座,其中建筑垃圾资源化利用厂 11 座、工程渣土填埋场 84 座、转运调配场 8 座,装修垃圾填埋场 5 座。
预计到 2025 年,全市一般工业固体废物产生量约 3223万吨/年。全市危险废物产生量 133.94 万吨/年,其中,医疗废物产生量 4.14 万吨/年(113.3 吨/日);生活垃圾中有害垃圾产生量 12.9 万吨/年。生活垃圾产生量约 1288.45 万吨/年,其中,厨余垃圾产生量 708.10 万吨/年,可回收垃圾 284.70 万吨/年,其他垃圾284.70 万吨/年,有害垃圾约 10.95 万吨/年。建筑垃圾产生量约 2219.20 万吨/年。全市一般工业固体废物集中处置量约 173万吨/年,全市危险废物年集中处置量 70.74 万吨,其中,工业危险废物处置量 58.4 万吨;医疗废物处置量 4.14 万吨/年(113.3 吨/日);生活垃圾中有害垃圾处置量 8.2 万吨/年。生活垃圾总处理量约 1193.55 万吨/年,其中,厨余垃圾约 273.75 万吨/年,可回收垃圾约 189.80 万吨/年,其他垃圾约 284.70 万吨/年,有害垃圾约 10.95 万吨/年。建筑垃圾处理量约2219.20 万吨/年。
一般工业固体废物
规划要求,到 2025 年,大宗工业固体废物贮存处置总量趋零增长,综合利用水平显著提升,大宗工业固体废物综合利用率达到70%。在万盛、涪陵等地建成 9 座一般工业固体废物处置场,其中规划建设万盛经开区、江津、潼南、开州、丰都、城口、彭水等 7 座一般工业固体废物处置场,改扩建涪陵龙桥、长寿川维等一般工业固体废物处置设施。

危险废物
规划要求,到 2025 年,铝灰、生活垃圾飞灰、油基钻屑、含油金属屑、化工废盐等危险废物利用处置能力大幅提升,利用处置能力力争达 200万吨/年。建成投运万州、长寿、永川、潼南、万盛经开区、城口等区县危险废物集中处置设施,推进新(扩)建璧山、江津、涪陵、大足、黔江等区县危险废物集中焚烧、填埋设施。


医疗废物
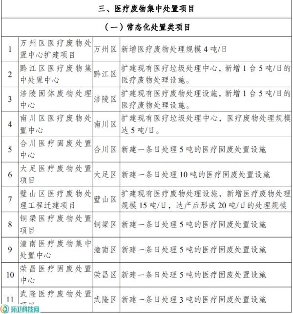
规划要求,到 2025 年,全市医疗废物处置设施更加完善,平战结合的体系基本形成,各区县(自治县)城市建成区医疗废物处置设施,医疗废物全部实现无害化处置,常规集中处置能力达 210 吨/日以上,应急处置处置能力达 150 吨/日。全市共新建渝北、荣昌、合川、大足、巫溪、武隆、酉阳、石柱、云阳、城口、万盛经开区、潼南、垫江、彭水、铜梁、奉节、巫山等 17 座医疗废物集中处置设施;改扩建璧山、涪陵、忠县、南川、黔江、万州等 6 座医疗废物集中处置设施。



生活垃圾
规划要求,到 2025 年,全市城镇生活垃圾无害化处理率保持 100%,生活垃圾焚烧能力达 2.48 万吨/日,中心城区原生生活垃圾实现“零填埋”。全市新建、扩建 19 座垃圾焚烧处理设施,新增处理能力 10300 吨/日,总处理能力达到 24850 吨/日。全市新建、扩建 23 座厨余垃圾处理设施,新增处理能力 6160 吨/日,总处理能力 10760 吨/日,


建筑垃圾
规划要求,到 2025 年,城市建筑垃圾收运率达 95%,安全处置率达 95%,中心城区建筑垃圾综合利用率达 70%,其他区县建筑垃圾综合利用率达 60%。规划在现状有条件的生活垃圾填埋场周边,增设装修垃圾填埋场,确有必要的,经论证后可另行选址新建装修垃圾填埋场。中心城区建设洛碛和接龙等装修垃圾填埋场,其他区县应同步配套 1 座装修垃圾填埋场,实现装修垃圾处理全覆盖。

链接:关于征求《重庆市固体废物(含危险废物) 集中处置建设布局规划(2021—2025年)》 (征求意见稿)意见的通知
网址:19座垃圾焚烧厂、23座厨余垃圾处理厂……重庆“十四五”固废处置规划征求意见 https://www.yuejiaxmz.com/news/view/1391239
相关内容
住建部:《生活垃圾焚烧处理与能源利用工程技术规范(征求意见稿)》生活垃圾焚烧发电厂将免征环境保护税
垃圾焚烧厂真的“吃不饱”了吗
我院关工组组织师生参观生活垃圾焚烧厂及厨余垃圾处理厂
当工业固废进入生活垃圾焚烧厂,固废科学家们这样破解难题
生活垃圾焚烧厂协同处置污泥的技术研究
厨余垃圾分类处理
探访高陵厨余垃圾无害化处理厂:让垃圾“变废为宝”
6座生活垃圾焚烧处理项目 合肥生活垃圾日处理规模达9000吨
生活垃圾清洁焚烧
随便看看
- 北京路街道东南李第一生活区保安、保洁、电梯维保、消防维保服务采购项目(中标公告)
- 东台市人民医院全院生活水箱清洗消毒项目(中标公告)
- 东台市人民医院全院生活水箱清洗消毒项目(第二次)(中标公告)
- 武江区镇村生活垃圾清运及保洁项目(2024年至2027年)(招标预告)
- 天生吾徒有俊才李:刷到了两个视频,一个是零零后本科毕业生干保洁月入8000,一个月一个月除了生病干满30天。 另一个是无学历河北农村小伙学习三个月日语远赴日本打工月入15000,完全遵守劳动法,周末双休,8小时工作日,各种节假日休息! 现在读大学四年亏50万!反正大学毕业之后也是干保洁保安送外卖做主播,还不如高中毕业之后直接去干,省下来了四年的学费生活费,还能多赚四年的钱,以每个月8000,一个1...

