智能晾衣架的设计与实现
智能晾衣架的自动烘干和防霉设计 #生活技巧# #居家实用技巧# #家居智能化设备#
作者:赵德森,张艺锦,潘志慧,曹紫康
单位:红河学院工学院
指导老师:江洁,张龙超
简介
本设计的晾衣系统从人们日常生活研究设计,体积小,收纳方便,不占空间可以在日常生活中极大的便利用户。我们的晾衣系统通过对户外晾衣环境全方面的监控与准确判断,实现智能化调节,可以给用户带来极大的便利。在该晾衣系统当中我们也考虑到了不同年龄段人群,我们通过传感器控制晾衣系统的生降,考虑了小孩、老人、孕妇等人群的使用。在晾衣过程中我们通过链条旋转的方式解决了人们挂衣物的麻烦,我们将链条通过按钮控制,可以将衣物有序的放到晾衣架上,减少了人们的移动,防止了人们在滴落的水上面滑倒。本设计的晾衣系统还比较节能,本设计的晾衣系统可以使所晾晒的衣物充分的得到阳光的照射;由于在常规的晾衣过程中衣物只是固定放置在一个位置,随着时间的推移导致太阳光照射角度发生改变,照射不充足,衣物晾晒不充分。在此情况下我们研发了一个寻光的功能和晾晒衣物旋转的功能,可以通过寻找光照充足的地方和交替晾晒的衣物来加快衣物的晾晒程度。为了解决用户不在家防止雨水将衣物淋湿,我们通过传感器来检测是否有雨水,当有雨水时,晾衣系统可以自动的将衣物收回,防止了衣物淋湿。在收取衣物时,我们根据实际情况考虑到了用户需要一件一件的取下,费时费力,因此我们加入一个自动收衣的功能,通过滑轨的移动将衣物统一收集到一个位置,然后用户就可以一次性的将衣物取下,极大的便利了使用人群。
通过调整测试分析,晾衣系统能够平稳正常运行,各个功能可以有效的加快衣物晾晒功能强大,功耗低,操作方便,可以根据用户自行设置。本产品性价比高、功能强、适应范围广、市场竞争力强,有很好的市场发展潜力。
设计
1. 智能晾衣架的设计路径
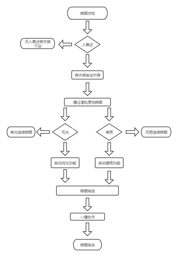
本设计的晾衣架从实际生活出发,可以有效解决人们日常生活中晾晒衣物和收取衣物带来的困扰,以下是晾衣架的主要工作流程图。
综合市面上已经存在的晾衣架的对比和从实际的分析,本设计从单一的晾晒模式增加了其他一系列的功能加快了晾晒衣物的速度,解决了日常人工晾晒的一些问题,将晾衣架做到了自动化,智能化。
本设计的晾衣系统结合实际生活的需要而研发出来,在日常生活中人们需要独自一个人完成晾衣工作,必须一件一件的地穿上衣架,再用叉子将衣服挂到绳子或者管子上,工作效率低,不方便,一个人时常还会将衣物弄到地上弄脏等等。因此本设计将晾衣系统设计成了自动升降式,可以有效的做到省时省力;而且该晾衣系统通过链条旋转的形式来悬挂衣物,因此在挂衣物的过程中人可以只用处在一个位置来悬挂衣物,一个人不单单可以悬挂小型的衣物,也可以悬挂大型衣物,比如床单等,先将床单的一角固定到晾衣系统上,然后控制旋转晾衣架再将另外一角固定然后就可以晾晒大型衣物,可以做到快速、方便的晾晒衣物。
人们在日常的晾衣过程当中多数都是靠太阳来晾干衣物,因为太阳可以有效的将衣物消毒杀菌,做到纯天然的将衣物晾晒干净,但是将衣物简单的固定在一个位置不利于将衣物被有效的杀菌和快速的晾干,因此本设计将晾衣系统设计为可以水平伸出,将衣物大面积的与阳光接触,而且在此过程中我们设计了一个可以自动寻找阳光比较充足的装置,可以高效率的将衣物晾晒干。下雨天,衣物还在晾晒但是用户家里没人时,来不及收衣服而导致了衣物被雨水淋湿,考虑到这个问题,本设计在找太阳光的同时加入了一个可以自动检测是否有雨的装置,当有雨时衣物可以通过晾衣系统自动收回,防止了雨水将衣物淋湿的困扰。
正常情况下,人们在收取衣物时,需要将衣物一件一件的取下,这个过程过于麻烦,费时费力,因此基于此情况,本设计晾衣系统增加了一个自动收衣物的功能,可以帮助人们快速有效的收取衣物。
2. 智能晾衣架的结构设计结构方面,本设计将晾衣架固定在房间顶部。相比于落地式晾衣架而言节省许多空间,放弃了手动控制升降,延续了电动式晾衣架的升降结构,当要晾晒衣服时,晾衣架上面的近红外传感器检测到用户靠近,就自动将挂衣服的钩子下降到合适的位置,不用借助撑衣杆等外物就可以直接挂衣物,更加方便。
晾衣架四杆结构如下图所示:
挂衣物方面,本设计加入了一个控制按钮,其主要的功能是定点晾衣,当衣架降下来时,用户首先可在最近的钩子挂上一件衣物,衣物挂在一个和链条固定的钩子上,采取了旋转悬挂的方法,当按下按钮,链条带动钩子旋转一定的距离,把下一个空钩子转到用户前面,以便悬挂下一件衣物,用户还可以按照这种方式悬挂大型物件,比如床单,毯子等,先挂上一边,按下按钮让它多旋转一定的距离来悬挂另一边。用户只需站在一个位置就可以轻松的将所有衣物晾晒,避免了用户来回移动挂衣物,当衣物挂好走开后,晾衣装置就会自动上升。
挂衣机构和旋转机构如下图所示:
晾晒方面,为了使衣物晾晒得更加充分,该设计加入了两个功能,一个是自动寻光,当升降装置上升到最顶端时,所有衣物会进行一个横向移动,将衣物向窗外或阳台外推出,当检测到有充足光照时,它便停止横向移动,链条转动,带动衣物旋转以保证所有衣物充分晾晒。与市面上的烘干和紫外线杀菌等功能相比较,此设计不仅可以利用太阳光进行自然的晾干和杀菌,而且更为经济实惠,成本方面低了很多。另一个功能是雨雪检测功能,对于开放式阳台或窗子来说,当横向伸出晾晒时遇到雨天时,雨滴传感器感知到下雨,信息由传感器送给单片机判断控制晾衣架向屋内移动进行躲避,避免衣物淋湿,待天气好转,它又会自动横向伸出寻光晾晒,体现了该设计的智能化。
找光与避雨结构如下图所示:
收衣物方面,舍弃了以往的手动收取衣物的过程 ,目前的晾衣架基本上都需要用户自己动手一件一件地将晾晒好的衣物取下,尤其是在衣服比较多的时候,显得耗时费力。针对于这个问题,我们在这个晾衣架上又加入了一个衣物自动收取功能,当衣物完成晾晒后,用户靠近准晾衣架准备收取衣时,升降装置下降,只需按下另一个收衣服按钮,晾衣架就可以通过旋转直接将所有衣物聚在一起取下,用户直接把衣服拿走放入衣柜便可。
收衣结构如下图所示:
通过不断地创新,优化与改进,本设计从多方面考虑,研发了这款经济实用,操作方便,适用于广大消费者的晾衣架。以较低的成本来为消费者提供一个智能化,便利化的智能家居用品。
3. 资料清单
序号
内容1S003样机3D文件
【整体打包】-【S003】智能晾衣架-2.设计-资料附件.zip
562.45KB下载19次下载
功能实现
1. 自动升降功能
自动升降功能流程图
我们设计时采用了热释电传感器(人体红外传感器),在热释电传感器感应到有人靠近时,晾衣架通过四杆机构自动下降到合适人身高的位置,这时人们便可以开始悬挂衣物,在悬挂结束后使用者只需走出相应位置,晾衣架就能自动升高到适合晾晒的位置并开始晾晒。
2. 原地晾晒功能通过电机来作为动力原件,滑轨作为执行装置,单片机作为控制。让人们在衣服晾晒过程中,晾晒上一件衣物后只需要按动相对的按钮,滑轨便会移动一定距离,从而使得人们在原地经行晾晒,但衣服就能挂满整个阳台。而对于大型衣服(床单、被套等)的晾晒,原地晾衣也能提供极大的便利,在晾晒时人们只需要先挂上大型衣物其中的一角,再按动按钮让其移动到相应位置,再挂上另外一角便可。
3. 自动找光功能
为节约成本,我们采用自然光(太阳光)来代替紫外线灯。在设计中,我们采用了光强传感器和丝杆相连接,让我们的晾衣系统可以通过丝杆进行整体移动,在通过光强传感器找到光线最强的位置就停止,从而保证衣物能得到充足的阳光照射和杀菌。
自动找光功能流程图
4. 自动避雨功能
在日常生活中,衣物在晾晒过程中可能会出现极端暴雨天气,在这种天气下,原本已经晾晒好的衣物很容易受到雨水的侵蚀,因此我们通过雨滴传感器设计了自动避雨功能,让衣服在晾晒时候免受雨水等极端天气的侵蚀。
5. 一键收衣功能
为给使用者提供收取衣物的方便,我们设计了一键收衣功能,通过滑轨与凸轮配合使用,让使用者避免了繁琐的收衣过程,在使用中只需要按动相应按钮就能完成衣物的收取,为使用者提供了极大的便利。
一键收衣功能流程图
6. 样机设计及调试
本设计的智能晾衣架一共使用了5个电机和1个舵机带动相应的传动机构进行配合运动,从而实现智能晾衣架的晾晒和收取更加智能化。电机与丝杆和四杆机构相结合控制了晾衣架的升降和伸缩等动作。其中电机带动四杆机构带动晾衣架的升降,丝杆则带动晾衣架水平伸出与收回。传感器与单片机进行配合,单片机控制着机械结构,根据自己的需求和环境的变化来控制晾晒过程,大大减少了人们在晾晒衣物上面的精力,做到了省时省力。而雨滴传感器和光强传感器在晾晒过程中实时反馈着晾晒环境给单片机,使单片机可以及时应对突发情况。
本设计的智能晾衣架样机整体为大框架式结构,整体均由亚克力材料搭接而成,从结构的紧凑性和空间利用率来看,可能会存在一定的不足。
7. 程序代码
我们的晾衣架通过机械机构与单片机的结合做到了晾衣、找光、躲雨、一键收衣智能化的晾衣架,解决了人们日常生活的困扰,做到了深省时省力,将日常生活的“琐事”与现代科技想融合。以下就是智能晾衣架的相关程序。
(1) 自动升降、原地晾衣、一键收衣部分。
#include <Servo.h>
Servo servo_pin_3;
void setup()
{
pinMode( 17, INPUT);
pinMode( 18, INPUT);
pinMode( 16, INPUT);
pinMode( 14, INPUT);
servo_pin_3.attach(3);
pinMode( 5 , OUTPUT);
pinMode( 6 , OUTPUT);
pinMode( 9 , OUTPUT);
pinMode( 10 , OUTPUT);
}
void loop()
{
if (!( digitalRead(16) ))
{
servo_pin_3.write( 4 );
delay( 500 );
digitalWrite( 5 , HIGH );
digitalWrite( 6 , LOW );
delay( 10000 );
}
else
{
servo_pin_3.write( 90 );
digitalWrite( 5 , LOW );
digitalWrite( 6 , LOW );
}
if (!( digitalRead(18) ))
{
digitalWrite( 9 , HIGH );
digitalWrite( 10 , LOW );
if (!( digitalRead(17) ))
{
digitalWrite( 9 , LOW );
digitalWrite( 10 , LOW );
}
}
else
{
digitalWrite( 9 , LOW );
digitalWrite( 10 , HIGH );
if (!( digitalRead(14) ))
{
digitalWrite( 9 , LOW );
digitalWrite( 10 , LOW );
}
}
}
(2)自动避雨、自动找光部分
void setup()
{
pinMode( 17, INPUT);
pinMode( 16, INPUT);
pinMode( 14, INPUT);
pinMode( 5 , OUTPUT);
pinMode( 6 , OUTPUT);
pinMode( 9 , OUTPUT);
pinMode( 10 , OUTPUT);
}
void loop()
{
if (!( digitalRead(14) ))
{
if (!( digitalRead(17) ))
{
digitalWrite( 5 , LOW );
digitalWrite( 6 , LOW );
}
else
{
digitalWrite( 5 , HIGH );
digitalWrite( 6 , LOW );
}
}
else
{
if (( ( analogRead(18) ) > ( 870 ) ))
{
digitalWrite( 5 , LOW );
digitalWrite( 6 , LOW );
}
else
{
if (!( digitalRead(17) ))
{
digitalWrite( 5 , LOW );
digitalWrite( 6 , HIGH );
delay( 9000 );
}
else
{
digitalWrite( 5 , HIGH );
digitalWrite( 6 , LOW );
}
}
}
if (!( digitalRead(16) ))
{
digitalWrite( 9 , HIGH );
digitalWrite( 10 , LOW );
delay( 800 );
}
else
{
digitalWrite( 9 , LOW );
digitalWrite( 10 , LOW );
}
网址:智能晾衣架的设计与实现 https://www.yuejiaxmz.com/news/view/1395525
相关内容
智能环境感知晾衣架的设计与实现基于STM32的智能晾衣架系统设计
智能晾衣架(一)
Philips 智能晾衣架 SDR602AAW0/93 智能晾衣架
基于单片机的智能晾衣架控制系统的设计开题报告
智能晾衣架:盼盼重新定义晾衣体验——衣被同晒,才是真爱
用语音控制晾衣,智能生活从晾衣架开始
一种室内晾熨一体化智能衣架
家用智能电动晾衣架,轻松解决晾晒烦恼!
智能晾衣架:单片机驱动的自动晾晒解决方案

