AI机器人炒菜!餐饮行业正在进行一场颠覆式的“变革”
关注新兴行业,如AI、区块链等可能的颠覆性变革 #生活技巧# #职场生存技巧# #行业发展趋势#
导语
科技浪潮重塑餐饮版图,数智化转型已成行业新引擎。为此,《中国餐饮发展报告2024》深度剖析了餐饮数字化趋势,揭秘从后厨到餐桌的智能化升级路径,助力餐饮从业者精准破局。
机器人会点餐、送餐、算账可能不算什么新鲜事,但是如果这个机器人不仅有“厨师证”,属于持证上岗,还会摊煎饼、包包子、蒸包子呢?近日,全国首台持证AI餐饮机器人落地北京亦庄,餐饮AI的应用进程加速,引起了行业的巨大关注。
特别是在近年,餐饮行业竞争日益激烈,企业的经营持续承压,饱受租金、人工、食材等“三高”顽疾困扰的餐企亟需找到降本增效的良药,而数智化便成了众多餐饮企业的重要途径之一。
一些上游的企业在积极研发相关的智能设备。如,近期在人机PK中表现惊艳的「美膳狮」AI炒菜机器人,已经开始逐步走入全国诸多知名餐厅的后厨了。红餐产业研究院了解到,该机器人不仅出餐速度是人类大厨的3倍,同时在出餐品质和味道上也与人类大厨烹饪的菜品不相上下。
一些餐饮品牌也在加快数智化转型的步伐。例如,喜茶推出的自主研发的最新版智能分体式出茶机,集云配方、精准制作、原料智控及自动清洁等功能于一体,最快可以3秒出杯。这不仅解决了茶饮店普遍高度依赖人工记忆产品配方的运营痛点,还提升了出杯的效率、稳定性和安全性。
还有奈雪的茶,其携手华为正式推出了更贴合用户消费习惯的“奈雪点单”元服务,消费者只需用手机碰碰NFC点单牌,三步就能实现快速点单,为茶饮用户带来了更智能、便捷的数智化体验。
除此之外,全智能模式的智能餐厅也逐渐成型。例如,7月试运营即火爆的唐山文旅·云餐智能餐厅,通过将智能机器人、物联网等技术融合在点餐、烹饪、售卖、结算、食材监控等全过程中,实现了24小时无人化、自助化就餐服务。
这一系列动态表明,餐饮产业正经历着一场由智能化引领的深刻变革,数智化正逐步渗透到每一个环节。2024年,餐饮产业的数智化究竟有哪些特点?未来又会展现出怎样的趋势呢?餐饮业“红宝书”——《中国餐饮发展报告2024》为我们揭秘。
高渗透遇低融合挑战
餐饮数智化,即餐饮企业利用“数字化”和“智能化”手段,改造和升级餐饮流程和服务模式。近年来,不少企业通过数字化手段和智能化设备的应用实现了降本增效。与此同时,随着我国餐饮连锁化率的进一步提升,数智化也成为众多连锁餐饮企业管控运营门店的重要手段。在此背景之下,我国的餐饮数智化水平得到了进一步的提升。
总体来看,中国餐饮数智化进程随着互联网产业的快速迭代和智能AI技术的崛起发展,经历了从无到有的三个探索阶段。继单机时代、O2O时代和生态互联时代之后,我国的餐饮行业正向“数智驱动时代”迈进。

当前,我国数智化产品在餐饮行业的渗透率较高,但总体融合深度还处在较低水平,在各餐企的应用呈现出参差不齐的状态。据红餐产业研究院2024年的调研数据显示,点餐/收银类产品、外部流量平台和外卖管理产品在餐饮企业中的应用率分别达到94.2%、89.3%和85.4%。相比之下,后厨智能设备、中后台管理系统等系统化的软硬件数智产品渗透率仍然较低,有待进一步挖掘。
一体化趋势明显加强
近年来,数字化产品已广泛渗透进餐饮上下游。总体来看,餐饮数字化呈现出以下三点发展特征:
(1)下游餐饮企业不断拓宽数字化应用场景
近年来,大量下游餐饮企业开始积极拓宽数字化的应用场景,力求在多个业务层面都实现数字化的渗透和转型。
一方面,餐饮企业不断挖掘并拓宽数字化工具在门店经营中的应用场景,通过引入智能化的门店管理系统,力争实现从顾客进店、点餐、支付到离店的全程数字化服务。
另一方面,部分大型连锁餐饮品牌逐步将其数字化业务拓展至上游供应链,通过构建自有数字化供应链体系,以提升原料采购与供应效率,从而降低成本,减少库存积压和浪费,实现更加精益化的运营。

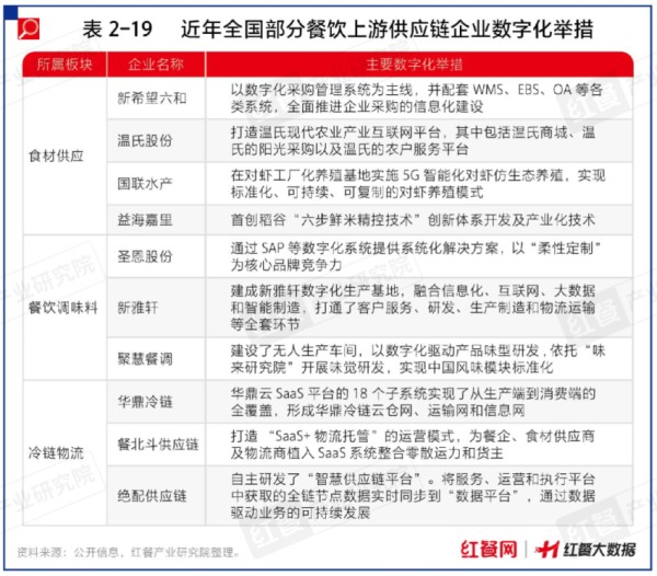
(2)上游餐饮供应链企业数字化进程加速
餐饮上游供应链企业紧跟市场发展,也在积极拥抱数字化。这些企业通过引入先进的信息化技术和数据分析工具,对供应链的各个环节进行深度优化实现更高效、更精准的资源配置,以满足餐饮企业不断升级的服务需求。

一方面,数字化技术助力餐饮上游供应链进一步洞察需求,推出符合消费趋势的产品。如联合利华饮食策划基于消费者行为数据,推出了“家乐酸汤肥牛”调味料。
另一方面,数字化技术可以有效整合供应链企业的多个业务模块,极大地提高信息传递效率。例如,华鼎冷链投入近3亿元研发的华鼎云SaaS平台打通了从生产端到消费端的各类数据,确保了冷链履约服务的稳定性和高效性。
(3)第三方数字化供应商服务日益多样化
由于数智化转型涉及由后端到前端的方方面面,不少中小型餐饮企业更倾向于直接与第三方数字化服务供应商合作,大量优秀的第三方数字化服务供应商应运而生,为亟需进行数智化转型的餐饮企业提供了可靠的解决方案。

当前,餐饮数字化供应商呈现出整体化和精细化并存的趋势。一方面,从上游的原材料采购与库存管理,到中游的餐品制作与配送,再到下游的点餐、支付及顾客反馈,同一家餐饮数字化供应商可以提供全流程的整体解决方案;另一方面,数字化供应商不断挖掘并拓展在餐饮企业经营中的细分应用场景如点餐、选址、菜品等,实现经营管理的精细化和高效化。
智能设备崭露头角
餐饮企业为迎合个性化需求,提升服务效率与顾客体验,越来越重视智能设备的应用。但高昂成本限制了高级智能设备普及,大多数智能设备仍不算智能。
即便如此,在越发成熟的科技条件下,餐饮企业也没有停止探索,尤其是中式快餐、饮品等品类中的企业探索积极性较高。例如,煲仔正通过自主研发全自动煲仔炉,以轨道链条滚动的模式进行煲仔饭标准化流水线制作,可以实现每小时出180份煲仔饭。

除了餐饮企业自主研发智能设备之外,庞大的市场需求也催生出了许多优秀的智能设备企业。例如,橡鹿科技提供“机器人+菜谱程序+后厨智能管理系统”的交付闭环模式,可以帮助餐饮商家降本增效。

在食材供应赛道,智能化技术为农牧产品科学种植/养殖提供了强大支持。例如,佳沃食品利用智慧巡检机器人、智能饲喂机器人等精准推料,定时、定量科学饲喂,对养殖进行可视化、智慧化管控。
在冷链物流赛道,在数字化的加持下,智能化设备进一步优化了物流流程提高了效率和准确性。例如,华鼎冷链、餐北斗供应链等企业均研发了一体化智能物流仓库,在提高物流效率、降低用工成本的同时,还能基于设备运行数据进行数字化分析,提升仓库精细化管理水平。
以上为《中国餐饮发展报告2024》关于餐饮数智化的部分内容,如果大家想了解更多与之相关的发展动态,可以查阅《中国餐饮发展报告2024》。目前,该报告书籍正在火热销售中,欢迎订购。
洞察产业发展趋势
2024年,中国餐饮硝烟不断,价格战、流量战、营销战、加盟战……战火持续升级。有关数据显示,2024年上半年,超过100万家餐企倒下,上百万家门店消失。
面对内卷激烈的餐饮行业,餐饮人又该如何应对呢?《中国餐饮发展报告2024》或许可以给大家带来一些启发。
《中国餐饮发展报告2024》作为餐饮行业的“红宝书”,依托多年深厚积淀的红餐大数据及详尽的走访与调研,深刻洞察并详尽分析了37个餐饮热门赛道以及5个产业上游领域的发展动态与新兴趋势。该报告书的内容在深度与广度上均实现了对以往年度报告书的全面超越与升级,无论是餐饮产业上下游从业者,还是创业者、投资人,都可以从这份餐饮产业的“红宝书”中见微知著,汲取养分,窥见餐饮产业的发展风向。
在这本精心编纂的报告中,您将能了解到以下信息:
产业生态图景:对宏观大环境、餐饮产业、餐饮品类等餐饮产业链条以及城市餐饮、消费者行为习惯等45+模块进行研究,洞察国内餐饮产业格局,以呈现出完整的产业生态图景;
产业发展趋势:通过对红餐大数据收录的32000+餐饮品牌以及2000+餐饮产业上下游企业进行走访调研、桌面研究,用近50w字、超330张可视化图表深度剖析餐饮产业的发展现状以及未来趋势;
多维度专业剖析:从市场规模、产业竞争格局、企业概貌、融资情况、经营策略、区域分布特色、人均消费、消费者需求、消费习惯、消费趋势、菜品创新等多个维度全面剖析了餐饮上游企业以及餐饮品类和品牌的发展概貌。
细分板块聚焦剖析:内容板块“颗粒度”更细,全书近50节,全面解码了45+个餐饮细分领域的动态,包括餐饮基本面、餐饮上游板块以及包含中式正餐、火锅、茶饮、咖饮等在内的37个热门赛道的深入剖析。
剖析视角拓展升级:新增消费端剖析以及城市餐饮剖析两大核心板块。消费端剖析旨在洞察消费者的需求变化、消费习惯和消费趋势,以便餐饮企业更精准地把握市场动态,有针对性地推出相应的发展策略。而城市餐饮剖析则专注于探讨不同城市餐饮市场的特点、竞争格局以及未来发展趋势。
“2024年度中国餐饮品类十大品牌”在书中隆重揭晓:“2024年度中国餐饮品类十大品牌”共设立了包括茶饮、特色茶饮、火锅、特色火锅、米粉、面馆、烘焙、饺子馄饨、自助餐、烤鱼、卤味、比萨、烧烤、酸菜鱼、特色小吃、西式快餐、小龙虾、中式快餐、包点、咖饮、牛蛙、麻辣烫冒菜在内的22个品类的榜单。

作者:红餐产业研究院
(备注:该文为行业观察,仅供参考。)
更多精彩资讯请在应用市场下载“央广网”客户端。欢迎提供新闻线索,24小时报料热线400-800-0088;消费者也可通过央广网“啄木鸟消费者投诉平台”线上投诉。版权声明:本文章版权归属央广网所有,未经授权不得转载。转载请联系:cnrbanquan@cnr.cn,不尊重原创的行为我们将追究责任。
网址:AI机器人炒菜!餐饮行业正在进行一场颠覆式的“变革” https://www.yuejiaxmz.com/news/view/1398268
相关内容
炒菜机器人:未来厨房的颠覆者,5万元实现菜品标准化出餐数字化厨房的崛起:AI炒菜机如何重塑餐饮行业
人工智能烹饪的未来:一场中国餐饮行业的变革之旅
AI炒菜机器人,怎么就成了餐饮人的神助攻?
ai在餐饮行业的应用
烹饪机器人启动餐饮业智能化变革
这是一场颠覆传统商业形态,孕育全新业态的「互联网革命」。
当DeepSeek走进生活:一场颠覆日常的智能革命
烹饪世界中的AI:彻底颠覆餐厅运营与客户体验
4万亿中餐市场加速发展,智能炒菜机器人正替代人工

