中科院纳米能源所李琳琳研究员AFM:开发可生物降解压电神经导管,用筋膜枪就能高效修复神经!
风能发电是可再生能源,科技的进步使其更加经济高效 #生活知识# #科技生活# #科技改变生活# #新能源应用#
外周神经损伤(PNI)常由创伤、手术或感染引起,导致感觉与运动功能丧失,严重影响患者生活质量。由于神经再生能力有限,自体神经移植仍是临床治疗神经缺损(尤其长间隙缺损)的金标准,但面临供体神经短缺、供区并发症及高昂费用等挑战。神经导管(NGCs)作为替代方案备受关注,其中整合电刺激(ES)的导电导管能维持生物电场,加速髓鞘再生和轴突生长。然而,传统ES疗法需依赖侵入性外部电源,易引发感染并限制患者活动能力,制约了其临床应用。
中国科学院纳米手术与纳米系统研究所李琳琳团队开发了一种可生物降解的压电神经导管,由定向排列的聚己内酯(PCL)-β-甘氨酸复合纳米纤维构成。该导管通过一步静电纺丝技术稳定β-甘氨酸相,在机械应力(包括按摩枪的低频振动)下产生电刺激,实现无线神经再生。体外和体内实验表明,压电刺激显著促进雪旺细胞髓鞘化和神经突生长,成功修复大鼠10毫米坐骨神经缺损,运动功能恢复率达99%,神经传导恢复率达96%,效果媲美自体移植。这一突破性技术解决了现有疗法对侵入性电源的依赖问题。

导管设计与压电机制
研究团队通过静电纺丝技术将甘氨酸与PCL溶液混合,利用高速旋转铁棒(2000 rpm)收集定向纳米纤维,形成管状神经导管(图1a,2a)。导管内径1.5毫米、壁厚0.2毫米(图2b),扫描电镜显示其纳米纤维沿导管轴定向排列,直径约177纳米(图2c-e)。元素映射证实甘氨酸均匀分布于纤维中(图2d)。X射线衍射与红外光谱分析显示,当甘氨酸浓度达7%时,β-甘氨酸结晶度最高(图2f-g),其压电性源于非中心对称的P21空间群结构。力学测试表明导管弹性模量(82.3 MPa)与人类坐骨神经匹配(图2h),且在模拟生理环境中能稳定保持β相两周以上。

图1 压电PCL-β-甘氨酸神经导管修复外周神经示意图 a) 导管制备流程 b) 大鼠坐骨神经桥接与按摩枪压电刺激 c) 神经修复过程图示

图2 PCL-β-甘氨酸导管制备与表征 a) 制造流程 b) 导管实物图 c) 导管表面电镜图 d) 截面电镜与元素分布(碳、氧、氮) e) 定向纳米纤维电镜图 f) 不同甘氨酸浓度X射线衍射图谱 g) 不同浓度傅里叶红外光谱 h) 力学性能应力-应变曲线
压电性能与生物相容性
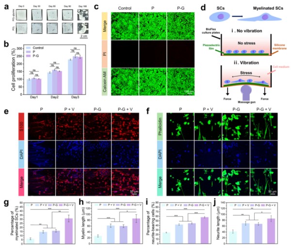
压电力显微镜证实PCL-β-Gly-7纳米纤维在±50 V偏压下产生35 pm形变(图3a-d)。将其封装为压电纳米发电机(PENG)后,在1 N压力下输出0.82 V电压,有序排列纤维的输出是无序纤维的1.8倍(图3e-g)。施加按摩枪15 Hz振动时,PENG产生2 V电压(图3k),植入猪组织后仍保持1.5 V输出。降解实验显示导管在体液中90天保持结构完整,166天后完全降解(图4a)。细胞实验证实导管生物相容性优异:雪旺细胞存活率与对照组无差异(图4b-c),且压电刺激下细胞沿纤维定向排列,髓鞘长度(85.7 μm)和形成率(31.0%)显著提升(图4d-h)。PC12细胞的神经突长度也增至94.7 μm(图4i-j)。

图3 压电性能测试 a-b) 压电力显微镜振幅图 c-d) 压电力显微镜相位图 e) 压电纳米发电机结构示意图 f) 随机取向纤维电压输出 g) 定向排列纤维电压输出 h-i) 不同压力下电压/电流输出 j) 抗疲劳测试 k) 按摩枪15Hz振动下的电压输出

图4 细胞行为影响 a) 薄膜降解过程 b) 雪旺细胞增殖检测 c) 细胞活死染色 d) 压电刺激促进髓鞘化示意图 e) 雪旺细胞S100蛋白染色 f) PC12细胞骨架染色 g) 髓鞘化细胞比例 h) 髓鞘平均长度 i) PC12细胞分化率 j) 神经突平均长度
动物实验与功能恢复
在大鼠10毫米坐骨神经缺损模型中,植入导管的实验组每两日接受按摩枪30分钟低频振动(15 Hz,60 W),红外热成像证实该操作无热损伤风险(图5a-b)。术后12周,免疫荧光染色显示PCL-β-Gly联合振动组(P-G+V)的S100和NF200阳性面积(26.9%,31.1%)接近自体移植组(28.9%,32%),显著高于其他对照组(图5c-e)。甲苯胺蓝染色进一步表明P-G+V组髓鞘密度与自体移植相当(图5f-g)。功能评估显示,P-G+V组腓肠肌湿重比恢复99%(图6a-b),肌纤维直径(48.7 μm)远超对照组(图6c-d),步态分析(SFI指数)和复合肌肉动作电位(CMAP 2.6 V)恢复率达96%以上(图6e-h)。

图5 体内神经再生评估 a) 动物实验时间轴 b) 坐骨神经移植示意图 c) 神经切片S100/NF200荧光染色 d-e) S100/NF200阳性区域定量 f) 髓鞘甲苯胺蓝染色 g) 髓鞘密度统计

图6 运动功能恢复 a) 腓肠肌实物对比 b) 肌肉湿重比 c) 肌肉组织H&E染色 d) 肌纤维直径统计 e) 大鼠足印图 f) 坐骨神经功能指数 g) 复合肌肉动作电位波形 h) 电位幅度统计
总结与展望
该研究首创了基于β-甘氨酸的可降解压电神经导管,通过家用按摩枪的低频振动触发无线电刺激,突破传统ES疗法的电源限制。导管兼具定向拓扑引导和压电刺激功能,在长间隙神经修复中实现与自体移植媲美的功能恢复。这种柔性、生物相容且可降解的技术不仅为外周神经损伤提供创新治疗方案,也为其他组织工程领域带来新机遇。
来源:高分子科学前沿声明:仅代表作者个人观点,作者水平有限,如有不科学之处,请在下方留言指正!
免责声明:本内容来自腾讯平台创作者,不代表腾讯新闻或腾讯网的观点和立场。
举报
网址:中科院纳米能源所李琳琳研究员AFM:开发可生物降解压电神经导管,用筋膜枪就能高效修复神经! https://www.yuejiaxmz.com/news/view/1402675
相关内容
什么是筋膜枪 筋膜枪使用技巧科学家用AI开发生物降解材料,可短时间测试数百种材料,实现全天然复合材料多性能高效调控
南华医院神经外科开展神经电生理监测下微血管减压术为三叉神经痛患者带来福音
办公休闲放松神器:云康宝筋膜枪上手体验
中国科学院半导体研究所
美研究人员开发廉价生物材料 可代替塑料薄膜降低污染
李琳
欧琳橱柜企业文化
中国电科院用电与能效研究所 用科技推动能源行业节能提效
消除精神压力二十法

