UML建模——以图书管理系统为例
如何创建个人图书馆分类系统 #生活技巧# #组织技巧# #书籍管理系统#
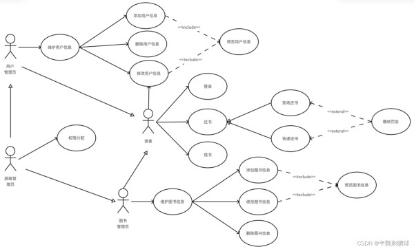
一、用例图
用例图是指由参与者、用例以及它们之间的关系构成的用于描述系统功能的UML模型。
- 参与者:系统用户(名词)
- 用例:系统功能(动词)
- 关联关系 :用户管理员可以维护用户信息(添加、编辑、删除)
参与者——用例 - 包含关系: 添加和修改用户信息之后一定要对新的信息进行预览检查(执行A一定执行B)
用例——用例 - 扩展关系:读者还书如果超期就要缴纳罚金(执行A时B有可能被执行)
用例——用例 - 泛化关系:用户管理员是一个特殊的读者,拥有读者全部权限,以及自己独有的权限(参与者之间)
参与者——参与者 读者还书有两种方式,一是现场还书,而是快递还书,都是还书的一种特殊方式(用例之间)
用例——用例 图书管理系统用例图

二、类图
类图是由类、接口等模型元素以及它们之间的关系构成的,用于描述系统的构成方式。
- 类:类名、属性、方法 - 接口:接口名

- 泛化关系: 图书馆的读者可以分为学生和教师两种

- 依赖关系:读者要通过借阅卡才能借书

- 关联关系:管理员和读者相互知道对方(双向关联)
读者知道并借阅图书,但图书无需知道读者的存在(单向关联)

✦ 1个读者被1个读者管理员管理,1个读者管理员可以管理n个读者
✦ 1个读者可以借0-n本书,1本书一次只能被1个读者借
- 实现关系: 类与接口之间的关系

- 聚合关系: 书架消失了,书还在可以放到另一个书架(整体消失部分还在)

- 组合关系: 图书种类消失了,这一类的图书也就消失了(整体部分一同消失)

三、时序图
时序图由对象、生命线、消息和激活等构成,描述了系统中各个对象之间传递消息的时间次序。

四、协作图
协作图由对象、链和消息三个元素构成的,描述协作中各个对象之间的组织交互关系的空间组织结构。

五、状态图
状态图显示了对象存在的各种状态,以及对象如何从一种状态转换到另一种状态。

六、活动图
活动图描述的是对象活动的顺序关系以及所遵循的规则,着重表现的是系统的行为。

七、包图
包图通过对各个包以及包之间关系的描述,展现系统的模块与模块之间的依赖关系。

八、组件图
组件图用于显示一组软件构建及它们之间的关系。

九、部署图
部署图由节点以及节点之间的关联关系构成,用于反映系统执行处理过程中系统资源元素的配置情况以及软件到这些资源元素的映射。

网址:UML建模——以图书管理系统为例 https://www.yuejiaxmz.com/news/view/1406755
相关内容
UML建模 ——————基于网上书店管理系统图书馆管理系统的UML建模【活动图
UML建模技术在家庭自动化系统中的应用的任务书
校园二手商品交易及UML建模
图书馆信息管理系统用例图
uml用例模型个人任务管理系统样本.docx
基于UML的大学生闲置物品交易设计建模
智慧物业社区管理系统结构图
图书管理系统
图书信息系统用例图 流程图模板

