一款新型声光控LED节能灯系统的设计方案
设计一款可调节亮度的书桌灯光系统 #生活乐趣# #日常生活趣事# #家居生活趣闻# #家居环境设计#
1 引言
随着电子技术的发展,尤其是数字技术的发展,用数字电路技术实现灯的自动灭亮、节能节电、延长灯的寿命变得越来越重要,而且贴近大家的实际生活。声光控电路的产品已成为人们日常生活中必不可少的必需品,它不需要开关,当有人经过时会自动亮起来,广泛应用于走廊、楼道招待所等公共场所,给人们的生活带来极大的方便,因此得到了广泛应用。声光控电路是声音和光控制电路工作的电子开关。它将声音(如击掌声)和光转化为电信号,经放大、整形,输出一个开关信号去控制各种电器的工作,在自动控制工业电器和家用电器方面有着广泛的用途。
2 总体电路设计
整个电路由电源电路、放大电路、声控电路、光控电路及延时电路等部分组成。
(1)当白天或夜晚光线较亮时,整个电路由光控部分控制,声控部分不起作用。光控电路对外界光亮程度进行检测,输出与光亮程度相对应的电压信号,从而实现白天灯泡不亮。此时即便有声音,灯泡也不亮。
(2)当光线较暗时,负载电路的通断受控于声控部分。声控电路主要将声音信号转变为电信号,且电路是否接通,取决于声音信号的强度。当声强达到一定程度时,电路自动接通,点亮灯泡。
(3)灯泡点亮后,延时电路控制延时36秒,当延时时间到时灯灭,再等待下一次声音信号触发。
(4)此外,电路带强切功能,在特殊情况下强制切断。
总体设计流程如图1所示。
图1 总体设计流程图
3 电路原理设计
根据总体设计流程图设计出原理框图,如图2所示。
图2 系统原理框图
根据设计要求及原理,设计出电路原理图,如图3所示。
图3 电路原理图
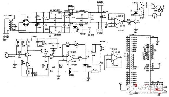
由图可知,声光控节能灯电路由声控电路(由声音拾取电路、放大电路、滞回比较器构成),光控电路(电压跟随器),单片机控制电路(由延时电路和逻辑与电路构成),继电器驱动电路及电源电路等部分组成。其中声控电路和光控电路是整个电路的核心部分,作用是将MIc输出的微弱声音信号进行放大,并转换成方波信号。最后通过单片机的比较输出来控制继电器的导通,进而控制灯的亮灭。全波整流;Lc、Rc滤波;三端稳压器稳压等。具体采用什么电路合适,则根据主体电路及执行机构的不同和可靠、价廉、有效益等要求进行选用。根据安全、实用、廉价的要求,其电源的设计结构如图4所示。
图4 系统设计结构图
4 各组成电路韵设计与仿真
4.1 电源电路
电路设计使用的是±12V双电源和+5V单电电源电路的种类繁多,如变压器降压:桥式整流源两级电路。如图5所示。
图5 直流电源电路图
网址:一款新型声光控LED节能灯系统的设计方案 https://www.yuejiaxmz.com/news/view/1409279
相关内容
新型声光控LED节能灯设计方案:自动节能与生活便利基于IOT的LED智能照明控制系统设计方案
LED智能节能照明控制系统设计
节能型照明系统设计方案.docx
路灯节能控制系统的设计
基于LED的智能照明节能控制系统设计
声光控路灯控制系统设计与仿真
智能灯光控制系统设计
基于单片机的 LED 照明灯智能调光系统设计
LED智能照明的电源控制系统设计

