国家喊你减肥了!“体重管理年”健康体重,一起行动!
《健康体重管理手册》详细讲解了科学减肥和维持健康体重的方法 #生活技巧# #健康生活方式# #健康生活方式书籍# #科学减肥方法#
健康体重,一起行动!
在近期召开的十四届全国人大三次会议民生主题记者会上,国家卫生健康委主任雷海潮指出,体重管理需长期推进,强调当下“体重管理年”首期三年行动,旨在引导全社会养成重视体重、科学饮食与锻炼的习惯,科学减重,健康生活。

健康体重,一起行动!
2025年3月10日,国家卫生健康提出实施“体重管理年”3年行动,强调普及健康生活方式、加强慢性病防治。体重水平与人体健康状况密切相关,体重异常特别是超重和肥胖是导致心脑血管疾病、糖尿病和部分癌症等慢性病的重要危险因素。
国家卫生健康委等16个部门联合制定的《“体重管理年”活动实施方案》中提出,要发挥中医药对体重管理的技术支撑作用,进一步推广体重管理中医药适宜技术,为各类人群提供中医体质辨识和包括饮食调养、起居调摄、运动保健等在内的中医药保健指导服务。
健康体重,一起行动!
️ 体重背后的健康危机:不只是数字,更是生命的警报
✔️ 腰围超标:内脏脂肪堆积,可能悄悄损害代谢功能;
✔️ 久坐少动:能量消耗不足,逐渐拖垮身体机能;
✔️ 饮食失衡:高油高糖的“快乐餐”,实则是健康的隐形杀手。
国家卫健委的数据显示,慢性病已成为威胁国人健康的头号敌人。而体重管理,正是这场健康保卫战的第一道防线。
️国家的行动:从“体重管理年”到身边的“体重门诊”
今年,卫健委持续推进“体重管理年”行动,并提出了更落地的措施:
✔️ 社会共建:呼吁宾馆、酒店等公共场所配备体重秤,提醒人们随时关注身体变化。
✔️ 全民科普:奥运冠军担任宣传大使、微信表情包上线,让健康知识“破圈”传播。
✔️ 专业支持:全国医疗机构将逐步设立“体重门诊”,为超重、肥胖人群提供科学指导和个性化方案。
01
健康减肥该怎么吃?
此前,国家卫健委发布《成人肥胖食养指南(2024年版)》,手把手教你科学减肥!(详情点击文末“阅读原文”)

值得注意的是,这份食谱细化到了全国不同地区的食谱示例,并备注了食谱的“总能量”。

例如,东北地区的春季食谱有“铁锅炖鱼”“菜包饭”,西北地区的食谱里有“臊子面”“油泼面”。

02
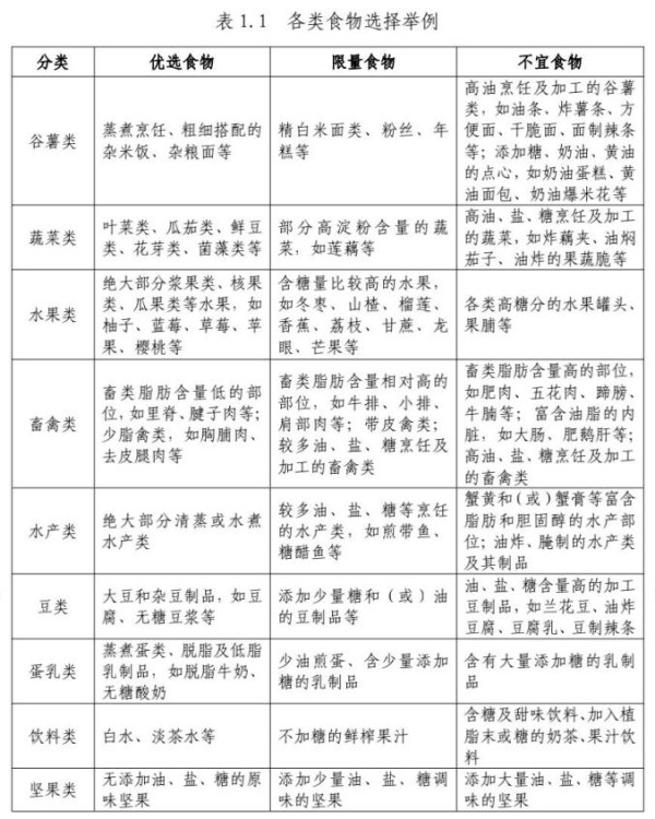
这些食物优先选
鼓励主食以全谷物为主,适当增加粗粮并减少精白米面摄入;
保障足量的新鲜蔬果摄入,但要减少高糖水果及高淀粉含量蔬菜的摄入;
优先选择脂肪含量低的食材,如瘦肉、去皮鸡胸肉、鱼虾等;
优先选择低脂或脱脂奶类。

03
这些食物要少吃
减重期间应少吃油炸食品、含糖烘焙糕点、糖果、肥肉等高能量食物(高能量食物通常是指提供400kcal/100g以上能量的食物)。
减重期间饮食要清淡,每天食盐摄入量不超过5g,烹调油不超过20~25g,添加糖的摄入量最好控制在25g以下。
减重期间应严格限制饮酒。每克酒精可产生约7kcal能量,远高于同质量的碳水化合物和蛋白质产生的能量值。
04
每天具体吃多少?
控制总能量摄入和保持合理膳食是体重管理的关键。控制总能量摄入,可基于不同人群每天的能量需要量(如下表),推荐每日能量摄入平均降低30%~50%或降低500~1000kcal,或推荐每日能量摄入男性1200~1500kcal、女性1000~1200kcal的限能量平衡膳食。

可根据不同个体基础代谢率和身体活动相应的实际能量需要量,分别给予超重和肥胖个体85%和80%的摄入标准,以达到能量负平衡,同时能满足能量摄入高于人体基础代谢率的基本需求,帮助减重、减少体脂。
可根据身高(cm)减去105计算出理想体重(kg),再乘以能量系数15~35kcal/kg(一般卧床者15kcal/kg、轻身体活动者20~25kcal/kg、中身体活动者30kcal/kg、重身体活动者35kcal/kg),计算成人个体化的一日能量。
健康体重,一起行动!
科学减肥,这4件事要记牢《成人肥胖食养指南(2024年版)》建议,三大宏量营养素的供能比分别为:脂肪20%~30%、蛋白质15%~20%、碳水化合物50%~60%,推荐早中晚三餐供能比为3:4:3。定时定量规律进餐
要做到重视早餐,不漏餐,晚餐勿过晚进食,建议在17:00~19:00进食晚餐,晚餐后不宜再进食任何食物,但可以饮水。
01
少吃零食,少喝饮料
不论在家还是在外就餐,都应力求做到饮食有节制、科学搭配,不暴饮暴食,控制随意进食零食、喝饮料,避免夜宵。
02
进餐宜细嚼慢咽
摄入同样的食物,细嚼慢咽有利于减少总食量,减缓进餐速度,可以增加饱腹感,降低饥饿感。
03
适当改变进餐顺序
按照“蔬菜一肉类一主食”的顺序进餐,有助于减少高能量食物的进食量。

健康体重,一起行动!
除了吃,减肥还有这些小窍门
01
睡觉
经常熬夜、睡眠不足、作息无规律,可引起内分泌紊乱,脂肪代谢异常,导致“过劳肥”,肥胖患者应按昼夜生物节律,保证每日7小时左右的睡眠时间。
02
运动
身体活动不足或缺乏以及久坐的静态生活方式是肥胖发生的重要原因,肥胖患者减重的运动原则是中低强度有氧运动为主,抗阻运动为辅,每周进行150~300分钟,中等强度的有氧运动每周5~7天,至少隔天运动1次,抗阻运动每周2~3天,隔天1次,每次10~20分钟,每周通过运动消耗能量2000kcal或以上。

03
少坐
每天静坐和被动视屏时间要控制在2到4个小时以内,长期静坐或伏案工作者,每小时要起来活动3到5分钟。
温馨提醒

减肥要循序渐进
较为理想的减重目标应该是
6个月内,减少当前体重的5%~10%
合理的减重速度为
每月减2~4公斤
还有这些信息值得关注
原标题:《国家喊你减肥了!“体重管理年”健康体重,一起行动!》
阅读原文
网址:国家喊你减肥了!“体重管理年”健康体重,一起行动! https://www.yuejiaxmz.com/news/view/1414952
相关内容
国家喊你减肥了!“体重管理年”该咋吃?教程来了国家喊你管理体重啦!科学减重,健康生活!行动起来→
国家喊你减肥啦!体重管理新潮流捕获年轻心
【体重管理年】2025“体重管理年”——“健康体重,一起行动”
国家喊你减肥,体重管理一起来③|瘦不下来?这篇“避坑指南”让你告别无效减肥!
国家喊你减肥了!尚赫321好SO成健康体重管理利器
国家喊你控制体重啦!科学减肥指南奉上→
【健康指导】2024“体重管理年”——“健康体重 一起行动”
体重管理年:国家喊你来减肥!科学减肥,这10个误区别再信了→
【健康科普】2025“体重管理年”——“健康体重,一起行动”

