【在线教学案例分享】实践课程如何组织线上教学?“交互设计1”顺利结课
课程形式多样,包括讲座、实操教学和案例分享。 #生活技巧# #园艺种植技巧# #园艺在线课程#
●美术学院信息艺术设计系 付志勇
疫情期间,由笔者开设的在线实践课程“交互设计1”顺利结课。该课程主题为基于下一代交互技术的未来智能家居设计。课程从理解人的行为和文化情境出发,通过对人与人、人与产品及环境之间沟通与交流方式的设计,创造出新的生活、工作、学习与娱乐体验。课程目的是使学生理解交互设计的理论,理解人的认知行为和交互界面之间的联系,掌握交互设计的方法、模式、理念,并能够结合课题进行运用和创意。在教学上,本课程通过使用线上教育和远程会议平台模拟课堂教学和分组讨论,在作品展示上,学生通过物联网数据模拟平台替代实物原型制作,取得了良好的教学成果和反馈。

课程背景
新冠疫情在今年春节前后影响了整个国内和国际社会,居家隔离成为整个社会的常态。疫情影响了整个社会的运作、经济的运行。同时隔离也带来对人心理的影响,人际关系和人性都在接受疫情的考验。
“应对隔离”的现状来开展智慧家居设计是本次课程的主题。“隔离”不仅包括物理空间上的隔离,日常的衣食住行等等无法通过常规方式来实现;还包括心理的“隔离”,由于无法与亲朋好友相聚,在极端困难条件下无法获得情感支持,负面情绪不断累积;更深层次的,还有社会的“隔离”。

由于课程启动时,全校师生仍处于家庭隔离阶段,很难像常规设计课程一样进行高强度的前期实地调研和智能设备体验,因此本次课程要求同学们以自己所在家庭的亲身经历作为基础背景,再通过网络调研的形式丰富一手经验。同时,同学以小组为单位,进行网络视频讨论,力求减少空间隔阂合作完成设计方案。
本次课程也得到加拿大华为2012人机交互实验室李维、黄大源先生的支持,从企业研发的视角,提出实践方向的建议。在原型制作阶段,也得到校友所在企业的支持,我们利用根云视界的物联网模拟平台,实现多人协作的原型制作。
课前准备
作为本学期第一批开设的课程,除了要预先筹备授课内容,还增加了人员安排和在线学习软件准备的工作。
开课前2周,笔者和助教按照学校安排,统一学习线上教学软件,并着重实验师生互动功能,根据功能特点设计课堂互动方法与内容。通过多次实验,最终确定了授课软件雨课堂和课堂讨论软件zoom。开课前1周,组织所有上课学生进入微信群,指导大家安装学习软件并熟悉使用。同时,联络课外指导以及物联网线上模拟平台的支持。
课程内容
本课程持续4周,共48学时。课程总体分为机会识别、机会理解与故事表现、概念化与方案原型、成果展示与演示4个部分。

在机会识别阶段,主要运用了设计虚构练习、和设计未来工具,帮助发现利益相关者需求,挖掘设计机会。
在机会理解与故事表现阶段,通过HMW工具定义了设计目标,并运用共生工具发散设计可能性并确定设计方向。
在概念化与方案原型阶段,运用体验之环和服务蓝图展示产品提供的体验与服务流程。
在成果展示与演示阶段,除了运用概念视频和未来产品手册的方法展示设计的使用方式与情境,更结合了疫情线上学习的特点,将实体交互原型改为由根云视界团队提供的虚拟场景模拟系统进行原型演示。
课程实现
围绕教学目标,教学内容根据只能开展远程线上教学进行了调整。结合当前隔离的情况,增加了独立思考的课程内容比重,特别是引入未来研究的方法,侧重从价值观和世界观的层面进行设计反思,有助于学生能够提升对设计的认识。主题的设定选择为智能家居,也有助于移情和测试。考虑到因为不能面对面指导,设计实践的部分也必须调整为线上协作,因此要借助各种教学手段增强学生的参与(engagement)和学生之间的互动。
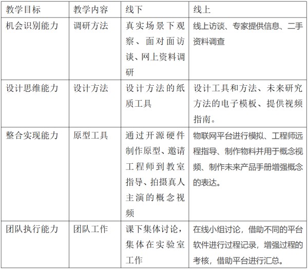
从能力培养的角度,课程需要培养学生的机会识别、设计思维、整合实现、团队执行的能力,通过发挥不同平台的特点,提供更多线上的手段,达成了教学的目标。教师也增加了分组指导的频率,采用电子白板等方式支持可视化讨论。
教学内容对比

教学形式对比

网络教学不仅是直播形式的知识传授 ,更重要的是通过互联网手段增强师生之间的联系,也不仅是单纯模拟线下自然交流方式,而要善于寻找现有在线软件中能满足特定需求的功能加以利用,并形成教学过程的数据来支持教学过程的改进与迭代。
比起面对面教学,这种线上教学有一些特定的优势。比如,教师可以通过多个账号同时进入分组讨论中,来掌控各组讨论情况;跨国的指导嘉宾能够更便利、深入地参与到教学全程;同学们反馈,小组合作不再面对面工作一整天,而是线上讨论后分工再汇总,以往的线性工作可以变为多发的并行工作,也很好地提高了工作效率。

教师通过多个账号进入不同组参与讨论
但是也有一些现有工具无法满足的课程内容,比如调研方式和作品的呈现方式。在以往的“交互设计1”课程中,作品主要通过概念视频、软硬件原型实现,对于线上合作来说,软件的交互部分可以通过分工-汇总来实现,但硬件的交互往往必须当场制作,因此本课程使用了物联网模拟系统来替代硬件交互作品。

由清华美院校友带领的根云视界团队提供了物联网平台。通过该平台,学生可以团队协作创建一个项目,实现创意概念,实施远程在线模拟,测试真实的物联网互动效果。也就是说,可以把以前线下硬件原型的内容在线虚拟出来。
课程成果
栖海智能家居系统
小组成员:相宸卓、牛艺璇、李寒轩、郑智

在未来,家将不只是生活的居所,也是情感连接的场所。人工智能将担任家庭的助理,作出超越个人情绪的判断,调节家庭关系,让家真正成为每个人可以栖息的地方。栖海智能家居系统致力于服务多口之家,将情感数值可视化,联动智能家居,帮助用户化解家庭矛盾,突破人际间可能的隔阂,维系和睦愉悦的家庭氛围。
源息——个人生命健康的智能家庭管家
王婧、李向阳、吕加怡

源息系统联合智能家居与远程医疗,建立一套致力于维护人们生命健康的系统,集中医疗数据,对疾病进行精准预测并辅助修复。通过视觉化的方式,让用户可以直观和详细地了解自己的身体,帮助用户养成良好的生活习惯,收获一个健康的体魄,塑造更加自信的形象,能够应对未来的各种突发情况。让用户当下的健康行动,塑造合意的未来。
Topi-topia灵感源系统
何怡佳、周文欣、彭程扬

Topi为一款善解人意的AI工作助理,无论是被动隔离还是主动居家创作,通过该系统可以帮助用户一起头脑风暴,为用户打理信息文档,与智能家居联动,陪伴用户度过忙碌而充实的宅家工作时光。根据用户的创作需求,为其搜索并提供丰富且有针对性的创意源素材,引导用户大脑的联想与思路拓展,让用户的创作不再孤单,随处都有创意的源泉。
Dear Polly—陪伴独居老人群体的居家智能助手
康秋彦、杨博琳、潘俊丞

Polly居家智能助手为较少外出的城市独居老人设计一款智能陪伴助手。产品设定以拟鸟的形态为原型,通过与智能家居联动,动态全方位监测家庭数据,以投影的方式,将其交互内容视觉化,帮助老人重拾自身价值,重建情感联系,在快速进步的社会为老年群体创造一个合适的缓冲带,带给老年人更多的陪伴,独居而非隔离,依然与社会密切相连。
本次课程的4个作业,分别从社交维系,公共卫生,居家工作和情感建设四个层面给出可能性:当疫情发生后,突变的家庭社交距离怎样保持平衡?如何靠自己的力量维系家庭健康?缺少激发性环境的创意工作怎样继续?孤立的个体如何情感自救?学生们试图以交互设计的手段,通过产品和服务,对疫情下的个人、家庭乃至社会进行反思。他们将自己的价值观赋予作品中,通过作品表达关怀,表现期待。
课程反馈
本次课程结束后,我们对学生的在线学习基本情况做了问卷调查。
本次课程学生全部使用电脑进行网络学习,其中,部分同学选择了手机+电脑或平板+电脑的多模态平台组合。在网络的使用中,有2名同学表示网络不是很流畅,其他人的网络则能达到学习要求。

设备使用情况调查
本课程结束后,班级中有66.67%的同学表示对课程整体满意,22.22%的同学表示非常满意。多数同学对课程的节奏、互动次数及形式表示满意。学生认为比起线下,线上授课的主要优势是学习空间自由、记录笔记方便、节约时间等;弊端主要集中在学习氛围不好、互动依然没有线下丰富。

课程整体情况调查
尽管因遭遇疫情,学生无法返校,使得实践类课程面临种种困难,但在课程团队的努力和华为、树根等企业的帮助下,“交互设计1”按照计划进行,顺利结课。
说明:本文著作权属于作者,如需转载,请与作者本人联系。
(清华新闻网4月22日电)
编辑:李华山
审核:程曦
网址:【在线教学案例分享】实践课程如何组织线上教学?“交互设计1”顺利结课 https://www.yuejiaxmz.com/news/view/1259264
相关内容
【在线教学案例分享】实践课程如何组织线上教学?“交互设计1”顺利结课在线教学课程思政典型案例——《细胞生物学》课程
线上课程教学如何改进升级
线上教学优秀案例(五)|基于超星学习通平台的在线教学实践体会
在线课程如何实现优化设计?
浙教版(2023)三上 第10课《绘制在线生活》教学设计
第14课 在线协作学习 教学设计 三上信息科技浙教版(2023)
小学综合实践课《生活中的绳结》互联网获奖教案设计.doc
一线教师如何应对在线上课新挑战
“相聚云端”——国际教育学院线上课程纪实(四)

