白色家电产业百科(附行业上下游产业链分析、发展环境、市场现状及未来趋势预测)智研咨询发布
行业发展趋势预测:通过数据分析,尝试预测未来行业的发展趋势。 #生活常识# #职场技巧# #行业动态理解#
在东方财富看资讯行情,选东方财富证券一站式开户交易>>
摘要:白色家电是对家电的一种分类的具体类别名称。白色家电指可以替代人们家务劳动的电器产品,主要包括洗衣机、部分厨房电器和改善生活环境提高物质生活水平(如空调、电冰箱等)。2024年上半年,中国白色家电市场面临了一定程度的挑战,整体零售表现出现了下滑趋势,主要归因于消费者购买力的减弱以及空调产品价格的显著下调,导致市场结构和产品定价双线下行。

一、定义及分类
白色家电是对家电的一种分类的具体类别名称。白色家电指可以替代人们家务劳动的电器产品,主要包括洗衣机、部分厨房电器和改善生活环境提高物质生活水平(如空调、电冰箱等)。与之对应的是黑色家电,也被称为黑电。黑电是指如电视机、影碟机、音响之类,早期外观以黑色为主。一般家电界把传统家电分为三类:黑色家电、白色家电、小家电。小家电指的是电磁炉、电热水壶、风扇等家电产品。

二、发展历程
历经近50余年的发展,中国白色家电行业已经从起初的引进与仿制阶段过渡至引领全球白色家电行业潮流的新时期。中国白色家电行业的发展历程总共可分为引进与探索期、快速发展期、成熟期以及转型期四个阶段。

三、行业政策
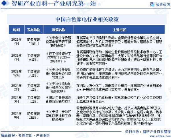
白色家电行业是我国制造业的重要组成部分,对我国经济发展有着重要的推进作用。近年来,我国出台了众多政策规划,促进我国白色家电行业健康有序发展。2024年3月,工信部等七部门印发《推动工业领域设备更新实施方案》,提出要加快生产设备绿色化改造。家电等重点轻工行业加快二级及以上高能效设备更新。2024年8月,商务部等四部门印发《关于进一步做好家电以旧换新工作的通知》,提出各地要统筹使用中央与地方资金,对个人消费者购买2级及以上能效或水效标准的冰箱、洗衣机、电视、空调、电脑、热水器、家用灶具、吸油烟机8类家电产品给予以旧换新补贴,补贴标准为产品最终销售价格的15%,对购买1级及以上能效或水效的产品,额外再给予产品最终销售价格5%的补贴。

四、行业壁垒
1、品牌壁垒
白色家电消费日益品牌化,知名白色家电品牌的树立是一家企业在产品质量、产品设计、品牌定位和营销网络等诸多方面,投入大量人力、物力长期耕耘的结果,品牌定位与品牌经营的长期性和复杂性,决定了白色家电行业的新进入者难以在短时间内树立稳固的品牌形象。
2、渠道壁垒
白色家电行业销售渠道多样,包括线上电商平台、线下零售店、直销等。这种多样化导致企业需要投入大量资源来管理和维护各个渠道,增加了运营难度和成本。同时,不同渠道之间的竞争和冲突也可能影响企业的整体销售效果。
3、研发与创新壁垒
随着白色家电产品质量和技术含量不断提高,以及产品的推陈出新,白色家电消费升级、产品更新换代的趋势越来越明显,而更新产品时,消费者往往对产品的外观、性能等具有更高的期望,白色家电企业需要相应的研发与创新能力才能满足不断升级的市场需求。而白色家电企业产品研发与创新的能力往往来源于长期紧随市场趋势进行的技术积累和人才积累,白色家电行业潜在进入企业难以在短期内完整掌握研发技术、储备大量人才,面临较高的行业进入壁垒。
五、产业链
1、行业产业链分析
白色家电产业链上游为原材料及零部件供应,原材料包括钢材、铜材、塑料、橡胶、聚酯等;核心零部件包括压缩机、电动机、风机、电加热器、冷凝器、温度传感器等。产业链中游为白色家电的生产制造。产业链下游为白色家电的销售渠道,主要包括专卖店、家电卖场、批发市场、淘宝/天猫、苏宁易购等。

注:本文转自智研产业百科平台,如需获取更多行业信息和定制服务,可进入智研咨询搜索查看。
智研产业百科是智研咨询推出的产研工具平台,致力于为您提供全方位的百科式产业信息查询服务。智研咨询践行用信息驱动产业发展的企业使命,完善和丰富企业方法论,依托产业百科平台提升信息价值,持续为行业发展及企业投资决策赋能。白色家电产业百科作为白色家电产业一站式系统化研究工具,全面归纳了白色家电产业知识信息,内容涵盖白色家电产业的定义、分类、政策、产业链、竞争格局、发展趋势等,并依靠信息技术建立智能互链的行业知识图谱,为行研从业者及相关投资者提供深入的洞察力和全面的信息。
智研咨询以“用信息驱动产业发展,为企业投资决策赋能”为品牌理念。为企业提供专业的产业咨询服务,主要服务包含精品行研报告、专项定制、月度专题、可研报告、商业计划书、产业规划等。并提供周报/月报/季报/年报等定期报告和定制数据,内容涵盖政策监测、企业动态、行业数据、产品价格变化、投融资概览、市场机遇及风险分析等。
股市如棋局,开户先布局,随时把握投资机遇!
追加内容
本文作者可以追加内容哦 !
郑重声明:用户在社区发表的所有信息将由本网站记录保存,仅代表作者个人观点,与本网站立场无关,不对您构成任何投资建议,据此操作风险自担。请勿相信代客理财、免费荐股和炒股培训等宣传内容,远离非法证券活动。请勿添加发言用户的手机号码、公众号、微博、微信及QQ等信息,谨防上当受骗!
网址:白色家电产业百科(附行业上下游产业链分析、发展环境、市场现状及未来趋势预测)智研咨询发布 https://www.yuejiaxmz.com/news/view/1366724
相关内容
2025家电产业现状及未来发展趋势分析2025年中国益智玩具产业发展现状调研及未来趋势预测
2025水果产业现状及未来发展趋势分析
2025年水产品行业市场发展现状趋势分析
软装饰行业市场现状分析及未来发展趋势预测
2024年照明产业现状及未来发展趋势分析
2023智能家居行业发展现状及未来趋势分析
2025年家纺产业现状及未来发展趋势分析
2024年玩具制造行业市场发展现状及未来发展前景趋势分析
家电行业的现状与前景:产业链透视与2024市场趋势分析

