【投资锦囊】每个人一生都需要4笔钱,看看你有几笔?
每笔投资都要有理由,不盲目跟风。 #生活技巧# #理财投资建议# #投资心态调整#
巴菲特老爷子曾说过:
一生中能积累多少财富,并不取决于你能赚多少钱,而是取决于你如何进行投资理财。
可以看出,拥有完整的理财规划,以及良好的理财思维,对于财富积累都是非常重要的。
那么,如何才能拥有合理的理财规划和思维呢?对此,人们总会提起4个字——资产配置,简单来说,其最大的作用就是帮你做好承受范围内的理财投资。
据1986年美国学者Brinson等人的研究表明,资产配置贡献了投资收益的91.5%。
关于资产配置,我们已经为大家介绍过多次,感兴趣的小伙伴可以点击查看:
《“押宝式”投资,真的靠谱吗?》
《如何提高投资确定性?你需要做的是这件事》
《如何投资,才能“事半功倍”?》
而跟随资产配置一起出现的,往往还有3个字——四笔钱,它是目前比较主流的资产配置方案。今天我们就来聊一聊,每个人一生都需要的四笔钱。
四笔钱,到底是哪四笔?
要回答这个问题,我们先从家庭资产配置说起。
国外的权威评级机构标准普尔(Standard & Poors),在调研了全球10万个资产稳健增长的家庭后,分析总结出他们的家庭理财方式,并得出“标准普尔家庭资产象限图”:

具体来说,标准普尔家庭资产象限图把家庭资产分成四个账户,这四个账户的投资目标、预期投资时长与资金到期用途各不相同,对应了不同的资金投资场景。
如果同时拥有这四个账户,并按照固定合理的比例进行分配,可以争取让家庭资产更好地实现长期、持续、稳健的增长。
1、活钱账户:要花的钱
一般占家庭资产的10%,为家庭3-6个月的日常开销费用。
要点:流动性好、随取随用、短期消费,3—6个月的生活费。一般投资于银行活期存款、货币基金等较低波动、较低风险资产。
2、应急账户:保命的钱
一般占家庭资产的20%,为了应对突发的紧急情况,这部分资金可以配置一些医疗险、意外险、重疾险、寿险等品种。
要点:意外重疾保障,专款专用,解决家庭突发的大开支。
3、投资账户:生钱的钱
一般占家庭资产的30%,为家庭创造收益。
要点:重在财富的中长期保值增值,追求更高的收益,但要承受相应的风险,可配置资产包括股票、基金、房产等。
4、发展账户:保本升值的钱
一般占家庭资产的40%,为保障家庭成员的养老、子女教育等用途,长期看一定会用到,并需要提前准备的钱。
要点:保本升值、本金安全、收益稳定、持续成长。以债券、信托、分红险保险、子女教育金、养老类型基金等为主。
上述四笔钱,为我们区分了个人和家庭生活中的资产保值增值与子女教育、养老等多个投资需求场景,而根据不同的场景,我们可以构建不同风险承受能力的资产组合。
PS:标准普尔家庭资产象限图更多反映的是国外家庭的投资理财需求,但是在各类资产具体的投入比例方面,中国家庭可能会有所不同哦~
投资的钱,要怎么买?
不难发现,在这四笔钱中,“生钱的钱”和“保本升值的钱”主要用于配置金融资产,占家庭总资产的比例高达70%。那么,金融资产具体要如何配置呢?
大家可以根据自己所处的人生阶段和优先需求,来分配手里 “生钱的钱”和“保本升值的钱”:
阶段一:初入社会
作为刚参加工作不久的年轻人,此时积蓄或许不多,同时可能对物质生活有一定的要求,属于消费型投资者。
可以考虑货币基金或现金管理类产品,一方面满足日常支出的周转需要,另一方面也开始逐步学会让钱生钱,资金不至于躺在银行卡里“睡觉”。
阶段二:成家立业
在这一阶段,已经成立了家庭,上有老下有小,同时也有购房、购车的需求,房贷、车贷和消费的支出压力比较大。
此时投资就要讲究策略,可以根据自己的风险承受能力,在风险资产上进行均衡配置:
用短期内会用到的钱投资货币类或固收类产品,用长期不用的钱投资权益类产品,追求财富的稳健增长。
阶段三:准备退休
对于准备退休的人群来说,通常已经有一定积蓄,子女可能已经进入高等教育阶段或已经济独立,家庭负担减轻。
此时准备后续退休养老的资金,就成为了理财的重点,适合配置债券型基金或追求稳健收益的产品,降低投资组合的风险,用以维持退休后的生活。
简单理财,基金投顾也有“四笔钱”
我们曾介绍过基金投顾:
基金投顾是一种“投资+顾问”相结合的业务模式,在“投”方面,基金投顾提供了更多场景化、个性化的选择,按照持有时长+投资目标划分了不同的投资场景,在充分了解投资者的投资风格、投资偏好和投资目标的基础上,为其匹配合适的投顾策略。
那么,基金投顾的“四笔钱”又是怎样的呢?
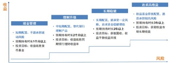
以广发基金为例,投顾团队统计分析了投资者的常见需求,将其归纳为“现金管理、理财升级、长期稳健、追求高收益”四大投资需求场景。
在投资者每新投入一笔资金之前,广发基金投顾都会通过一系列提问,了解大家的资金投资时长、投资收益风险预期水平、可以承受的风险等,根据每个人的个性化需求,量身推荐具体的投顾策略。

每一个投顾策略,就相当于一个资产配置方案,背后都有对应的投资场景:
现金管理的场景
投资目标:力求为流动性管理增加收益
投资策略:主要配置货币基金及优选短债基金,便于投资者管理“活钱”,同时起到现金增强的作用,随用随取,灵活度高
建议持有期:1个月以上
理财升级的场景
投资目标:寻求低回撤、低波动和长期稳健增值,力争战胜同期理财收益
投资策略:通过资产配置方案,提供稳健收益回撤比,通过中短期配置,满足投资者的理财需求
建议持有期:2个月~1年以上
长期稳健的场景
投资目标:追求长期稳健收益,力争严控权益资产波动
投资策略:股债比动态平衡,严控权益波动,力争做到长期稳健增值
建议持有期:2年以上
追求高收益的场景
投资目标:追求长期收益,适当控制权益资产波动
投资策略:中观行业、风格轮动策略,优选alpha较高产品,力争获取权益市场的长期收益
建议持有期:3年以上
投资是一门技术活儿,资产配置是其中最重要的技术之一,而“四笔钱”就是资产配置的核心要义。
如果你没有精力构建一个完整的资产配置方案,那么能够提供个性化、场景化、帮你分配“四笔钱”的基金投顾,就是值得了解的投资选择。
其实,不管选择什么样的投资产品,做好资金理财规划,长钱长投,短钱短投,才能在人生的赛道上更轻松、更从容。
资产配置的四笔钱,你学会了吗?
(文章来源:广发基金投顾团队丨广发基金本着勤勉尽责、诚实守信、投资者利益优先的原则开展基金投顾业务,但并不保证各投顾组合一定盈利,也不保证最低收益。投资者参与基金投顾业务,存在本金亏损的风险。基金投资组合策略的风险特征与单只基金产品的风险特征存在差异。广发基金受理投资者投顾服务申请,不代表发起的一系列具体交易一定成功,存在全部失败或者部分失败的概率,由此产生的不利后果或损失由投资者承担。参与投顾服务的相关风险和后果由投资者承担,投资者授权本公司进行基金交易时,产生的相关费用由投资者承担。基金投顾业务项下各投资组合策略的业绩仅代表过往业绩,不预示未来的业绩表现,为其他投资者创造的收益也不构成业务表现的保证。投资前请认真阅读投顾协议、策略说明书等法律文件,充分了解投顾业务详情及风险特征,选择适合自身的组合策略,投资须谨慎。基金投资顾问业务尚处于试点阶段,存在因试点资格被取消不能继续提供服务的风险。)
网址:【投资锦囊】每个人一生都需要4笔钱,看看你有几笔? https://www.yuejiaxmz.com/news/view/1380680
相关内容
【投资锦囊】每个人一生都需要4笔钱,看看你有几笔? 巴菲特老爷子曾说过:可以看出,拥有完整的理财规划,以及良好的理财思维,对于财富积累都是非常重要的。那么,如何才能拥有合理...做好投资第一步,人生四笔钱这样规划!
人生五大投资,你投对了几个? 提到投资,很多人的第一反应是:投资有风险。投资的确与经济利益息息相关,但是除了金融层面的概念,投资对于我们每个人的人生而...
人生最重要六大投资,您投对几个?
20个省钱小经验,帮你存到人生第一笔钱
笔记:《时间投资法》
人生路上:送你18个生活锦囊
十二个省钱的小妙招 记账可以清楚的知道你的每一笔钱都花在了哪里
生活智慧锦囊的个人主页
日常生活中有哪些省钱方法?一定要看看这几个

