led灯是电流型器件,通过电流驱动的,电流只有几个毫安到几十个毫安,需要一个限流电阻,正极这一端接一个高电平vcc,代码将io口设置为低电平,
两种方式保持高低电平不变:

1.通过与运算将P1的二进制最低位置0。

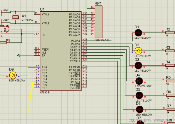
2.sbit是keil特有的,不是标准C语言的关键字只是定义了一个位变量led1,并赋值为P1.0,,^在这里,说明P1的第一个引脚(也就是P1.0),
sbit led1 = P1^0 含义:是将发光二极管 led1 接 P1口 0 位端,用以控制 led1 的亮灭
起的名为P1_0,sbit的用法有三种:
第一种方法:sbit 位变量名=地址值
第二种方法:sbit 位变量名=SFR名称^变量位地址值
第三种方法:sbit 位变量名=SFR地址值^变量位地址值


~(非)
将0X01左移i位后取反 然后赋值给P2端口
比如此时i=1,0x01就是0000 0001,左移一位,右侧补0,变成0000 0010
取反,1111 1101 即0xfd
最后就是P0 = 0xfd
0变成低电平(蓝色)
&(与):有0为0,11 为1 ,01、10为0;
^(异或):有同为0,10、01为1,11、00为0;
|(或):有1为1,11、10、01为1,00为0。


