收好这四张“生活处方”!高血压、高血脂、高血糖、高尿酸,不犯难!
控制血糖,糖尿病患者容易并发高血脂。 #生活知识# #科技生活# #健康生活技巧# #高血脂#
高血压、高血脂、高血糖和高尿酸,这四种慢性病通常被称为“四高”。为了帮助理解和防治这些疾病,本文将为您简要概述每种病的定义、诊断标准,以及生活方式和饮食上的建议。
送你四张“处方”,趁还来得及,看懂四高、防四高、降四高!
第一张:高血压“处方”
什么是高血压?
高血压是指血压持续升高的状况。根据2018年修订版《中国高血压治疗指南》,高血压的诊断标准具体数字会有所不同。

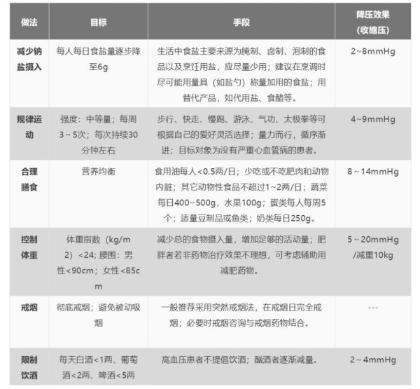
这样来降血压↓↓

经常进行体育锻炼。
维持健康体重。
限制钠盐摄入。
保持健康饮食,例如富含蔬菜和水果的饮食
第二张:高血脂“处方”
什么是高血脂?
高血脂是指血液中脂质水平(如胆固醇和甘油三酯)异常升高。依据2016年修订版《中国成人血脂异常防治指南》:

大量临床研究反复证实,无论采取何种药物或措施,只要能使血清LDL-C水平下降,就可稳定、延缓或消退动脉粥样硬化病变,并能显著减少动脉粥样硬化性心血管疾病的发生率、致残率和死亡率。
这样降血脂↓↓


保持平衡饮食,减少饱和脂肪摄入。
增加富含纤维的食物摄入,如全谷物、蔬菜和水果。
定期进行身体活动。
必要时服用降脂药物。
第三张:高血糖“处方”
什么是糖尿病?
糖尿病是由于胰岛素分泌不足或机体对胰岛素反应不足导致血糖异常升高。常用诊断标准为2017年版《中国2型糖尿病防治指南》:

这样降血糖↓↓
保持均衡的饮食,控制碳水化合物的摄入。
定期进行体育锻炼。
监测血糖水平。
遵医嘱使用降糖药物或胰岛素

第四张:高尿酸“处方”
什么是高尿酸?
既往将高尿酸血症的诊断定义为:正常嘌呤饮食状态下,非同日2次空腹血尿酸水平——
男性大于420 μmol/L
女性大于360 μmol/L
因为,尿酸盐在血液中的饱和浓度为420 μmol/L(不分性别),超过此值可引起尿酸盐结晶析出,在关节腔和其他组织中沉积。
所以,2017年版《中国高尿酸血症相关疾病诊疗多学科专家共识》将血尿酸水平>420 μmoL/L定义为高尿酸血症。
这样降尿酸↓↓

可以吃:

尽量不要吃:

适量吃一点:

总结来说,针对“四高”(高血压、高血脂、高血糖、高尿酸)的管理,主要包括遵循相关指南的诊断标准、调整生活方式和饮食习惯,以及必要时服用医生开具的药物。高血压的控制重点在于定期运动、维持健康体重和限制钠盐摄入;高血脂的管理侧重于平衡饮食和减少饱和脂肪;控制高血糖则需要监测血糖、保持均衡饮食和适当运动;对于高尿酸,关键是选择低嘌呤食物并避免高嘌呤食物。这些措施有助于提升整体健康并预防相关并发症。
编辑 | yang
免责声明:本内容来自腾讯平台创作者,不代表腾讯新闻或腾讯网的观点和立场。
举报
网址:收好这四张“生活处方”!高血压、高血脂、高血糖、高尿酸,不犯难! https://www.yuejiaxmz.com/news/view/1385690
相关内容
高血糖高尿酸高血脂健身?高血压、高血糖、高血脂、高尿酸参考值及饮食处方,必学!
高血压、高血糖、高血脂、高尿酸人群饮食运动指导原则
糖尿病、高血脂、高胆固醇、高血压健康食谱.ppt
高血压、高血糖、高血脂的十大禁忌
高血压高血糖高血脂最佳健康食谱
高血压、高血糖食谱
糖尿病和高血压的食疗,糖尿病和高血压吃什么好
高血压高血脂高尿酸一日三餐食谱是什么
高血压、高血脂与高尿酸患者的饮食指南:健康餐桌的艺术

