什么是中国的绿色建筑
绿色建筑的认证体系如LEED(Leadership in Energy and Environmental Design)是国际认可的。 #生活常识# #环保生活Tips# #绿色建筑#
绿色建筑是指在全寿命期内,节约资源、保护环境、减少污染,为人们提供健康、适用、高效的使用空间,最大限度地实现人与自然和谐共生的高质量建筑。
01
绿色建筑评级标准
中华人民共和国住房和城乡建设部批准《绿色建筑评价标准》为国家标准,编号为GB/T50378-2019,自2019年8月1日起实施。本标准在住房和城乡建设部门户网站(www.mohurd.gov.cn)公开,并由住房和城乡建设部标准定额研究所组织中国建筑工业出版社出版发行。
绿色建筑价指标体系由高到低划分为三星级、二星级、一星级和基本级,包括五大指标:安全耐久、健康舒适、生活便利、资源节约、环境宜居。

02
绿色建筑指标体系
绿色建筑评价指标体系由以下五类指标组成:
安全耐久
健康舒适
生活便利
资源节约
环境宜居

每类指标均包括控制项和评分项,并设有加分项。控制项评定结果应为达标或不达标;评分项和加分项的评定结果应为分值。
03
技术要求

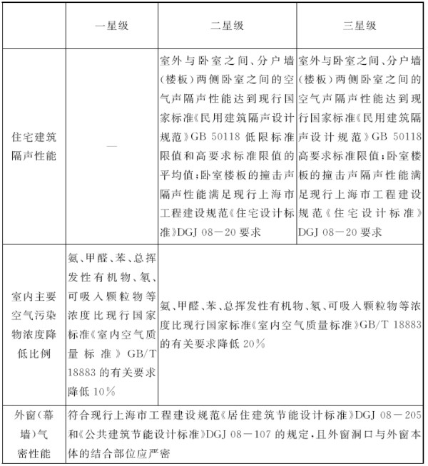
一星级、二星级、三星级绿色建筑在技术方面有以下特定要求(部分示例):
围护结构热工性能需高于国家和地方现行相关建筑节能设计标准的要求。
住宅建筑隔声性能需符合现行国家标准《民用建筑隔声设计规范》GB 50118。
室内主要空气污染物浓度需低于现行国家标准《室内空气质量标准》GB/T 18883的有关要求。
04
政策背景

2022年,住房和城乡建设部办公厅发布了《关于做好三星级建筑标识申报工作的通知》,并在《“十四五”建筑节能与绿色城市建筑发展规划》中提出实行“星级绿色建筑推广计划”及将《绿色建筑评价标准》基本级纳入全文强制性工程建设规范,这标志着绿色建筑在我国的发展进入了新的阶段。
网址:什么是中国的绿色建筑 https://www.yuejiaxmz.com/news/view/1415146
相关内容
中国的绿色建筑是指什么?什么是绿色建筑∣什么叫绿色建筑
什么是绿色建筑 绿色建筑的意思
什么叫绿色建筑 绿色建筑是什么
什么是绿色节能建筑呢?绿色建筑节能技术是什么?
什么是绿色建筑?绿色建筑设计要注意什么?
什么是绿色建筑?绿色建筑评价标准是什么?
什么是绿色建筑
绿色建筑的标准是什么?
什么是绿色节能建筑

