随着信息化浪潮在全球的兴起,教育发展已经步入一个全新的高速发展的阶段。智慧教育将对传统的教育思想、教育理念、教学模式、教学内容和方法、学习内容、学习方式等产生巨大的冲击,从而推动教育形式和学习方式的巨大变革。
智慧教育正在引领全球教育信息化的发展方向,成为技术变革教育时代发展的主旋律,下文将对智慧教育与数字教育进行比较,发掘二者的区别与联系。
数字教育是什么?
数字教育是在现代教育思想和理论的指导下,运用现代教育技术,现代信息技术,特别是计算机技术,大力开发教育资源,科学配置教育资源,优化教育过程,以培养和提高学习者信息素养为重要目标的一种新的教育方式。
随着20世纪90年代末期全球数字化浪潮的兴起,教育信息化建设随之进入数字教育阶段。该阶段包括对现代信息社会数字化理念的适应和对其他领域数字化技术的掌握和了解。数字化的本质是现实教育的数字化、虚拟化的模拟和表达,借助于数字化传输方式,把实体鲜活的教育,搬到一个虚拟的空间里,创造逼真的教育教学场景,更有效地实施教育教学和精细化管理。数字教育带给人们的是资源的数字化和工作的流程化,也逐渐形成了基于数字化特点的教育文化和观念。
智慧教育是什么
21世纪,科技日新月异,物联网、云计算、三网融合等技术逐渐兴起并快速发展,为教育信息化和教育现代化注入新的推动力,教育进入智能化时代,即智慧教育阶段。
智慧教育就是依托物联网、云计算、下一代通信网络、高性能信息处理、智能数据挖掘等先进技术和先进的云端设备,整合亟待建设和提升的各种应用支撑系统与服务资源,构建现代智慧教育信息化服务体系,通过智能化,智慧化管理和服务环境,推动建立最直接、最完整体系的智慧教育方式,协助学生发现智慧、发展智慧,应用智慧、创造智慧,从而促进学生智慧类型优化发展。智慧教育最重要的任务是围绕现代化的教育理念和教与学的方式重塑教育管理过程,围绕教育系统中学生和教师这两个关键因素来重塑学习过程。

智慧教育与数字教育的主要区别
数字化教育的核心是实现现代信息技术环境资源和现代教学资源的数字化共享,同时优化教育过程,提高学习者的信息能力和素养。因此,数字化教育的重要之处在于使学习者具备运用信息工具、获取信息、处理信息、生成信息、创造信息、发挥信息效益、信息协作和信息免疫的能力。
智慧教育的核心特征如下:一是基于角色的个性化定制服务实现资源的互联和人的互动协作;二是基于智能推送选择的学习、教学和生活方式;三是基于大数据及分析技术优化学习过程、教学干预和管理服务。因此,智慧教育的重点在于各级各类教育应用系统(平台)的智能提升与整合、教育大数据的建立与挖掘,同时通过构建智能汇聚、共享泛在的交互式教学环境,提升以智慧管理、智慧服务、智慧校园和智慧课堂为核心的数字化、智慧化应用,以促进信息技术与教育的深度融合。智慧教育的出发点和归宿是发展学习者的智慧。
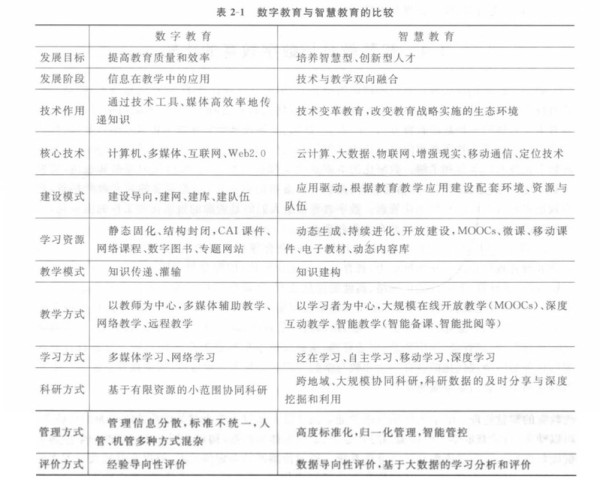
智慧教育在发展目标、发展阶段、技术作用、核心技术、建设模式、学习资源、教学模式、教学方式、学习方式、科研方式、管理方式、评价方式等方面与传统数字教育表现出诸多的不同(见表2-1),总体呈现智能化、融合化、泛在化、个性化与开放协同的特征与发展趋势。

二者之间的联系
智慧教育是现代教育理念的结合与延伸,是数字教育理念的深化与优化。以促进学习者全面发展、全体发展和个性发展为目标的素质教育观,以持续教育为根基和发展方向的终身教育观,以“教师主导、学生主体”为施教过程统领的双主体教育观和以创新意识、创新精神、创新能力为人才培养基点的创新教育观始终贯穿于数字教育和智慧教育阶段。
智慧教育衍生于数字教育,更加突出“赋物以智、赋人以慧”的融合与智慧,为教育教学和管理决策提供“随时随地、随心所欲”的数字化、智能化的支撑和服务。作为基础教育信息化过程中的一个重要阶段,数字教育在如何克服信息技术应用的表象问题,实现真正的应用普及与提高,如何找出制约基础教育信息化发展的关键因素,提出解决问题的对策,提高应用效益,从而引导、监督和推动教育信息化的持续发展等方面存在难以突破的瓶颈和限制。智慧教育顺应了新一轮教育信息化发展的需要,将不再单纯是技术上的建设与应用,而更多地倾向于教育技术与“人”的关系,构建教育信息化生态系统,促进技术、人、社会的和谐发展,建设具有创新意义的信息化教育文化。
数字教育是信息化环境下开展的基于各种数字技术的新型教育形态。智慧教育是数字教育的进一步发展,严格意义上来说也属于数字教育的范畴,是数字教育的高级发展阶段。
二者的关系不是非此即彼、互相替代的关系,智慧教育是整合物联网、云计算、大数据、移动通信、增强现实等先进信息技术的增强型数字教育。

