假期饮食指导:吃好,不胖——儿童青少年营养与健康的科学指南
《儿童营养与健康饮食》:科学喂养指南 #生活乐趣# #生活分享# #亲子生活互动# #亲子教育书籍#
假期是儿童青少年日常活动模式发生显著变化的时期。与学校日常相比,假期自由活动时间更长、就餐安排更灵活,但随之而来的还有饮食不规律、能量摄入增多、营养不均衡及运动量减少等问题。这些因素使得假期成为儿童体重管理的敏感期,尤其在当下儿童青少年超重与肥胖率不断上升的背景下,更需要科学的饮食指导与生活方式调控。合理安排假期饮食是预防体重异常、改善代谢健康的重要策略。
01
为何假期更容易“长胖”?
儿童青少年体重增加的主要动力来自能量摄入与消耗之间的失衡。假期中:
饮食时间和结构更不规律,
零食与高能量食物摄入增多,
含糖饮料、油炸食品摄入频率提高,
休闲活动替代运动时间增加。
这些行为导致日能量摄入增加、能量代谢减少的趋势更明显,是假期体重快速增长的主要机制。尽管儿童成长需要能量与营养素支持骨骼及神经系统发育,但超出消耗需求的能量累积最终转化为脂肪储存,是儿童肥胖的核心病因。
02
饮食指导的核心原则
在假期饮食安排上,应遵循以下几个核心原则:
1. 能量平衡优先
儿童青少年日常能量需求应根据年龄、性别、身高、体重及活动水平评估。在此基础上,假期饮食应避免无意识的能量过量摄入。如同临床指南建议,适当控制热量但不影响正常生长发育是体重管理的基础。

(能量摄入 ≈ 能量消耗 ⇢ 体重稳定 图片来源:豆包AI)
2. 均衡膳食是第一要务
均衡饮食,是指在整体能量需求范围内,七大类营养素:碳水化合物、蛋白质、脂肪、维生素、矿物质、膳食纤维和水的摄取比例与数量达到合理分布。均衡膳食不仅避免体重异常,还保障身体发育和免疫功能的正常进行。

(均衡膳食 图片来源:豆包AI)
3. 规律三餐,减少随意性进食
假期中三餐不规律、忽略早餐、临时进食成为常见问题。
规律三餐有助于稳定体内能量代谢,并减少间歇性高能量食物摄入。
尤其早餐应保证营养完整,这与儿童青少年体重控制和认知表现密切相关。
03
假期饮食结构分配建议
(1)一日三餐能量及营养素分配
早餐:占全天能量供应的约 25%–30%,建议包括谷物、蛋白质食物、奶及奶制品或等价钙源。
午餐:占全天能量约 35%–40%,以蔬菜、水果、全谷类及优质蛋白质为主。
晚餐:占全天能量 30% 左右,避免过量高脂、高糖食物,尽量与午餐保持营养均衡。
(2)关注营养密度,减少空热量
提倡优先保证优质蛋白质(如瘦肉、鱼、蛋、奶与豆制品),以支持生长发育。
增加蔬菜、水果及全谷类的摄入,有助于提供膳食纤维、维生素与矿物质,并降低能量密度。
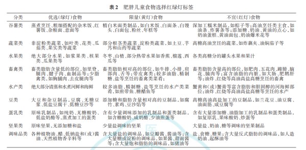
限制高能量、低营养食物(油炸食品、含糖饮料、甜食、薯片等),这些常见假期饮食会显著增加日能量摄入。

(肥胖儿童食物选择红绿灯标签 图片来源:中国儿童肥胖诊断评估与管理专家共识. 中华儿科杂志,2022,60(06):507-515.)
(3)合理安排加餐
学龄前儿童胃容量相对较小,可采用“三餐 + 1~2 次健康加餐”模式,而学龄儿童可在早餐与午餐之间、午餐与晚餐之间各安排一次营养加餐,但应避免含糖高、油脂高的零食。
(4)含糖饮料与零食的科学管理
含糖饮料是儿童热量摄入的重要来源之一,对体重管理有显著影响,因此倡导减少含糖饮料的消费,优先选择清水、茶水、鲜奶或低糖饮品。
含糖饮料每日摄入量越高,体重与代谢风险越大。
此外,高糖、油炸、小吃等零食会在短时间内显著提升能量摄入,而营养贡献较低。
建议:
自带水杯,外出避免含糖饮料;
零食以水果、坚果(适量)或酸奶等营养密度高的食物替代。

(饮料能量对比 图片来源:豆包AI)
04
家庭环境与行为模式的影响
饮食行为受家庭环境影响显著,儿童的饮食习惯往往来自家庭范式。指南强调:
家长应成为健康饮食的榜样;
家庭厨房应优先储备健康食材;
家庭就餐时间与规则有助于培养孩子的饮食规律性。
此外,改善饮食行为不能脱离整体生活方式,睡眠充足、屏幕时间控制与体力活动增加同样是体重管理的重要组成部分。

(不同身体活动强度的常见项目 图片来源:中国儿童肥胖诊断评估与管理专家共识. 中华儿科杂志,2022,60(06):507-515.)
05
常见误区与科学澄清
✘ 误区 1:假期多吃点“补营养”
如果只是增加食量而不控制食物种类与能量密度,会带来能量过剩,导致体重增加。
健康的营养补充应着眼于营养密度而非总能量的无序提高。
✘ 误区 2:不吃主食就不会胖
减少主食但以高脂、高糖食品替代,不但不能减少能量摄入,还可能影响儿童日常成长所需能量与微量营养素。
✘ 误区 3:只关注体重,而忽视饮食质量
单纯体重波动不能作为饮食改善的全部指标,更应关注体脂比例、能量摄入模式与营养均衡性。
假期并非“放纵的借口”,而是健康行为的培养阶段。科学合理安排饮食,不仅能帮助儿童避免假期体重增加,还能为长期健康打下基础。关键在于:
能量摄入与能量消耗之间保持平衡,
确保营养摄入均衡,
控制高糖、高脂与加工食品,
积极塑造健康饮食行为与家庭环境。
通过基于循证指南的实践,孩子们可以在假期“吃好、不胖、长得好”。
撰写 黄益国 研究生
原标题:《【科普文章】假期饮食指导:吃好,不胖——儿童青少年营养与健康的科学指南》
阅读原文
网址:假期饮食指导:吃好,不胖——儿童青少年营养与健康的科学指南 https://www.yuejiaxmz.com/news/view/1445187
相关内容
国家卫健委发布《儿童青少年肥胖食养指南(2024版)》儿童青少年科学健身指南
儿童青少年科学健身指南【全本
儿童青少年健康指导方案
不做‘小胖墩’!儿童青少年肥胖食养指南:科学减重方法与食谱建议
《中国学龄儿童膳食指南(2016)》发布 指导儿童健康饮食
营养加运动身心更健康(2025中国儿童青少年营养与健康指导指南)
2020年全民营养周——学龄儿童膳食指南 健康科普
新冠肺炎疫情期间儿童青少年营养健康指导建议
儿童青少年膳食指南

