《小强升职记:时间管理故事书》阅读笔记
阅读后写读书笔记,巩固记忆 #生活乐趣# #阅读乐趣# #阅读时间管理#
目录
前言
一、你的时间都去哪儿了
1.1 你真的很忙吗
1.2 如何记录和分析时间日志
1.3 如何找到自己的价值观
二、无压工作法
2.1 传说中的“四象限法则
2.2 衣柜整理法
三、行动时遇到问题怎么办?
3.1 臣服与拖延
3.2 如何做到要事第一?
3.3 如何应对临时突发事件?
四、如何养成一个好习惯?
4.1 培养习惯首先找到驱动力
4.2 再微不足道的成就都要大肆庆祝
4.3 培养习惯不是一个人的事
五、如何让想法落地
5.1 用S.M.A.R.T法则厘清目标
5.2 用思维导图梳理计划
5.3 用甘特图掌控进度
5.4 用九宫格平衡人生
前言
构建时间管理的核心系统:
种子——找到时间黑洞,找到职业价值观。树苗——学习四象限法则、衣柜整理法。枝叶——如何战胜拖延,如何要事优先,如何处理临时突发事件。开花——如何养成一个好习惯。结果——如何让想法落地。收获——如何建立高效办公区,逐步走向高效率、慢生活。关于GTD方法:
GTD是英文Getting Things Done的缩写,是著名时间管理专家大卫·艾伦(David Allen)提出的一套开创性的时间管理系统。它能将繁重超负荷的各种任务变成无压高效的工作生活方式。GTD的主要原则在于通过记录的方式清空大脑,释放压力,从而集中精力在正在完成的事情。
一、你的时间都去哪儿了
1.1 你真的很忙吗
1. 如何找到浪费的时间?
先在一张纸上写下自己认为分别花费在“集中精力工作”“无意义浪费时间”“真正的休息”上的比例,比如:50%、30%、20%。在纸上写下自己对“集中精力工作”“无意义浪费时间”“真正的休息”的描述。a)集中精力工作:心无杂念;进入忘我状态;效率很高。b)无意义浪费时间:打开浏览器漫无目的地乱逛;各种纠结;在办公室侃大山;无法集中精力;烦躁不安。c)真正的休息:打个小盹;到楼下散步。连续5个工作日,每隔一小时记录下自己究竟处于哪个状态,从早晨8点开始到晚上21点结束。周六上午统计在过去的70小时中,三种状态所占的时间比例(使用后面的时间统计表更方便)2. 认识时间黑洞
统计之后分析结果,会发现70%的时候你都在无意义的浪费时间,你被吸入了所谓的时间黑洞。时间主要分为主动时间和被动时间,做事之前有预期,并且追求预期的结果,这就是主动运用时间,否则就是被动运用时间,而时间黑洞就是指被动时间的集合。比如:电视时间黑洞,网络时间黑洞,这些都是典型的例子,它们共同的特点是提供很多相互关联的信息吸引我们的注意力,使消耗的时间在不知不觉中膨胀。时间黑洞的产生源于大脑喜欢做简单事情的特点,做事情不够主动,不愿走出舒适区。
时间黑洞是由时间块聚集而成的,这有点像滚雪球,一点一点的雪聚集起来就形成了气势逼人的大雪球。或许你对写报告时聊3分钟QQ不以为然,但是我要告诉你,曾经有人做过这样的实验:当你的注意力被打断之后,如果想要重新集中注意力至少需要15分钟;如果你的思路被打断的话,那么你可能与iPad这样的伟大创意擦肩而过。时间黑洞不仅将‘被动时间’吞噬,还将‘主动时间’破坏。
3. 如何找到自己的时间黑洞?记录自己一天的工作情况:
每隔一小时写出下一小时计划做的事情。一小时结束之后记录下结果。坚持一整天。1.2 如何记录和分析时间日志
如何尽量避免时间黑洞? 一个避开时间黑洞、找到高效时段的法宝——时间日志:
提醒你珍惜时间;分析自己时间的投入与产出;找到你的最高效时间段。
1.3 如何找到自己的价值观
1. 高效的时段应安排最重要的事,但什么才是最重要的事?
这需要先找到自己的价值观,然后才能根据价值观对人、事、物做出评估,最后才能决定什么是最重要的事。(所谓价值观是指一个人对周围的客观事物(包括人、事、物)的意义、重要性的总评价和总看法。)但这时候,你肯定一下子说不出来自己的价值观是什么,但是过去的确确是按照自己的价值观进行评估和取舍的。价值观没有对错之分,每个人在自己的人生路上都有自己的走法。
第一种人,拿着地图走路,这样的人喜欢在做一件事情之前先做好详细的计划,然后按照自己的计划去办事。第二种人,看着路牌走路,这样的人喜欢走一步看一步,每到一个十字路口,都要选择一次方向,最终走向哪里,自己都不知道。第三种人,顺着方向走路,这样的人只选择一个大方向,然后就朝着这个方向努力,架桥过河,披荆斩棘,靠一个信念坚定地走下去。建筑设计师是第一种人,科研人员是第二种人,创业者是第三种人。问题是,你是哪种人?你愿意做哪种人?到底自己追求的是什么?每天工作是为了什么?什么样的人生才有意义?当然,价值观是有可能由于经验的积累、环境的变更而不断调整。
2. 如何找到自己的职业价值观
现在,如何找到自己的职业价值观呢?当你完成下面这份测量表的时候,你的价值观也就展现在你的面前了

找出最高和最低的得分,可以明确地把握自己的价值观,因为它是影响你一生的关键因素。在你找出自己的价值观之后,将它们写在一张卡片上,这样就可以不断地巩固、修正它。将卡片放在你抬眼可见的位置,这很重要。
二、无压工作法
2.1 传说中的“四象限法则
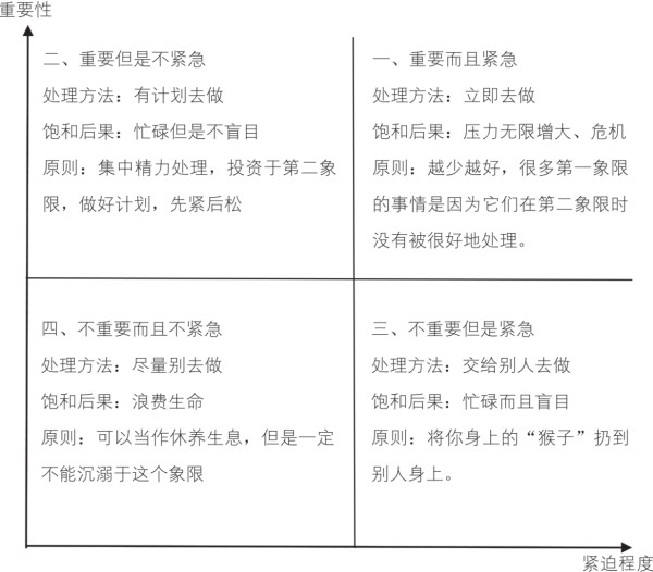
所谓‘四象限法则’,是由著名管理学家史蒂芬·科维(Stephen R.Covey)提出的一个时间管理理论,该理论把事情按照重要和紧急程度划分为四个象限:重要而且紧急、重要但不紧急、不重要但紧急、不重要而且不紧急。

在运用四象限法则之前,你需要明确如何评估一件事情的重要程度和如何得知一件事情的紧迫程度。其中,职业价值观就是你评估一件事情重要程度的标准,而紧迫程度则是任务的时间底线。
1. 处理四象限事务的原则:
第一象限:没什么好说的,立即去做!我们工作中的主要压力就来自于第一象限,我们生活中的主要危机也来自于第一象限。但第一象限80%的事务都来自于第二象限没有被很好处理的事务,也就是说这个压力和危机,是自己强加给自己的。第二象限:有计划去做!我们应该将时间投资于第二象限,不能因为它是不紧急的就不去处理。我们应该在第一时间对它进行任务分解,并且制定时间表;然后我们每次投入很少的时间,就可以完成一项庞大的任务第三象限:交给别人去做!我们应该清楚地认识到,第三象限的事务是我们忙碌而且盲目的源头。这个象限里的事务最好能放权交给别人去做,如果自己就是基层的执行者怎么办呢?第四象限:尽量别去做!这是一个用于缓冲调整的象限。当你疲惫的时候,可以通过做一些不重要而且不紧急的事情来调整一下心态和身体。2. 如何走出第三象限?“猴子法则”
威廉姆·翁肯(William Oncken)曾经提出一个理论,叫‘背上的猴子’,他在生活中领悟到一个道理:主管人员之所以时间不够用,一个很重要的原因在于没有做好授权分责,将太多本该下属去做的工作招揽到了自己身上,以至于永远在苦苦追赶工作进度。

使用‘猴子法则’有两个重点:1.明确职责,确定这只猴子不是你的;2.注意沟通方式,明确、坚决、不生硬。”如果‘猴子’最后实在来到了你的身上,那就一定要沟通清楚他对这件事的想法,还有预期的结果,不要不明不白地就接下来。
3. 如何集中精力到第二象限?
我们可以对第二象限的事务进行目标描述和任务分解,简单来说,就是消除时间管理的三大杀手——信息不够、拖延、预期结果不明确。
2.2 衣柜整理法
当把精力放到第二象限,并且对第二象限里的任务进行分解以消除时间管理三大杀手,会发现事情变得更繁琐了!原来只知道要做10件事,虽然容易拖延,但压力还不大,现在经过分解之后发现10件事有50个步骤,但却不知道怎么管理好这50个步骤。我们需要明确,大脑不擅长记忆,擅长思考,不要让大脑做它不擅长的事。而时间管理的绝招就是:衣柜整理法。用了衣柜整理法,你不需要关心每天有多少事,或者什么事,只需要考虑:接下来做什么,通过这样的方式,可以释放你的压力。
整理衣柜的五个步骤对应着时间管理的五个流程:捕捉、明确意义、组织整理、深思、行动。
1. 捕捉:把‘一切引起我们注意的事情’都收集下来,放到头脑以外的地方,比如:将所有中途插入的杂事放到一个“收集篮”中,在清空大脑的同时达到‘心境如水’的境界。
2. 明确意义:判断事情的实质,决定下一步的行动方案,然后放到相应的地方去。先迅速分辨出收集篮里的杂事,哪些是‘可以行动’的,哪些是‘不能行动’的。处理收集篮的原则:从最上面一项开始处理,每一件事情都必须获得均等机会的处理。
六类‘可以行动’的任务:
2分钟行动:对于这样的事,采取的行动应该是——立即去做。项目:这是需要多个步骤,并且需要多部门协调的事情;行动:就是可以直接去做的事,有空的时候就去搞定它;写行动的秘诀:动词开头;内容清晰;描述结果(越清晰,能量越大);设定开始时间、周期、最后期限是什么。指派给别人完成的事:把这只猴子甩到别人身上特定时间做的事:写在日程表里行动,任务和项目的区别:
行动就是可以直接去做的事情,决定它的下一步行动其实是决定执行时机,不同的时机去做,就会产生完全不同的结果;任务是由多个行动组成的,项目也一样,但是它和项目的区别是,任务下的行动基本由自己独立完成,而项目可能是由多个人共同完成,并且它们关注的重点也不一样,做一个任务关注的重点是事情本身,而做一个项目关注的重点是与人的沟通协调。3. 组织整理:使用三张清单,和一份日程表。日程表:存放特定时间要做的事情,比如说开会、约会,等等;将来清单:将来清单上的内容可能要很长时间才会执行;行动清单:这是每天的主要清单,排在最前面;项目清单:这个清单一般比较复杂,有时还需要随时补充资料什么的。
4. 深思:对你的清单进行深思至少有下面三个好处:孵化杂事,有利于我们保持清晰有序的头脑;产生灵感;提升高度,站在一个新的高度去看待现在的人和事。啥时候深思:每天下班前,每周做一次回顾。
下班前的四个问题是什么?
今天做了些什么?对哪些比较满意,哪些不满意?推进了哪些重要的事?明天的规划是什么周回顾如何做?
清空收集篮检视将来清单、行动清单、项目清单检视日程表本周收集到印象笔记里的内容5. 行动:David Allen提出我们的工作和人生是可以划分成六个高度去进行检视和规划的。
原则(五万英尺):首先必须要找个时间好好地思考一下自己的价值观、原则和目标,这是你工作的灵魂所在。愿景(四万英尺):这里面包含3~5年的工作目标,可以是职位的,也可以是组织能力、协调能力等。目标(三万英尺):目标是比愿景更细化的东西,通常在一年内就可以有一个阶段性的成果。责任范围(两万英尺):工作上的角色,如销售、管理、产品开发等;生活中的角色,如家庭、个人财务、精神层面等。任务(一万英尺):虽然我们已经有了一个‘自上而下’的目标系统,但是我们仍然要将注意力放在眼前的一个个项目。下一步行动(跑道):这是最为细枝末节的事件,将它们全部放进行动清单,然后一一消灭。总体来说,衣柜整理法的总体流程如下图:

三、行动时遇到问题怎么办?
3.1 臣服与拖延
人的精力是有限的,并且随着持续的工作精力会越来越下降,这是‘工作效率曲线’,在经济学上叫作‘边际效益递减规律。而一般人却想不停地给自己打鸡血,对抗这种趋势,于是拖延就跳出来提醒你了,提醒你要先接纳效率曲线这个事实,然后再想办法调整,这就是所谓的臣服。臣服精力、臣服环境、臣服天性。
如何臣服精力?即“番茄工作法”
选择一个行动:一定是很明确,可以立即执行的行动,而不是任务,以前聊过如何做区分。倒计时25分钟作为一个番茄时间,你预估完成行动需要吃掉几个番茄,然后在番茄时间内不间断工作。每吃掉一个番茄休息5分钟,连续吃掉三个休息15分钟。番茄工作法的原理:第一,大脑喜欢做简单的事情;第二,大脑对有时间底线的事产生紧迫感。
如何理解臣服环境?
工作中想要不被打断是不可能的,要先接纳这个事实,然后再想办法应对。追求高效就是力求将被打断概率降到最低,打断分为两种,一种是内部打断(自己的杂念),一种是外部打断(同事干扰)。可以参照一下流程处理:
首先问自己‘这些事情必须现在做吗?’如果答案是‘否’,就把它写到收集篮里,这和‘衣柜整理法’的收集部分是一样的(接纳它,然后想办法应对它);如果答案是‘是’,就果断中断番茄时间,去处理那些事情。如何理解臣服天性?
目标。如果你总是能把一个终极目标,分解成若干努力就能达到的小目标,不是想着一下子要搞定某件事情,而是找到实现它的路径,然后逐个搞定,那就能增强战拖力。规则。如果你能够建立一两个小系统,并且把它们变成仪式,比如每天早晨到公司的第一个小时,排除干扰地搞定最重要的事,那么这就是你给自己定的规则,养成习惯后就不容易分心。及时反馈。为自己建立一套反馈系统,比如写成功日记,或给自己一些小小的奖励。自愿参与。从‘要我做’到‘我要做’,这是一个心态上的调整,所有的任务、事情,不是在给别人做,给公司做,而是做这件事情的同时在积累经验,创造机会。3.2 如何做到要事第一?
时间管理管理的其实是承诺,履行承诺的能力就是时间管理的能力。如果每天都是这样被动地接受着琐事,解决着琐事,慢慢的你就会觉得工作无趣,失去野心,再到整个的人生失衡。
那为什么会‘琐事优先’呢?有三个原因:大脑喜欢做简单、明确的事情;做的工作无法得到即时反馈和即时满足,而大多数人总是倾向于即时满足的;而人们在投入时间和成本后,往往不愿改变
如何解决‘琐事优先’?解决的方法是做到‘要事第一’,做到‘要事第一’有一个很简单的原则:做完必须做的琐事,就立刻回到要事上来。针对以上三个原因,具体的实施措施如下:
简单、明确:谋定而后动(明确目的、目标→搜集相关资料→行动),会让事情简单和明确,易于执行;即时满足:把一件大任务拆解开,能做到‘断点续传’,也有利于‘即时满足’;不愿改变:不愿改变的话就不改变好了!在相对固定的时间段去做最重要的事情。3.3 如何应对临时突发事件?
碰到临时突发事件的时候,没有其他的办法,只能紧急应对。首先,处理事情之前先处理好情绪,不论多糟糕的事情,当它发生的时候就已经过去了,你再郁闷、烦躁都无法改变过去;其次就需要一些经验,比如今天的事情,两边都同样紧急重要,可以和对方协商折中的解决办法。当然,我们无法避免临时突发事件的发生,只能尽量降低它出现的可能性和负面影响。
如何轻松召开高效的会议?“高效番茄会议”
会前:
我们为什么开这次会;确定议题(不超3个);确定相关人;确定会议记录人;预约会议室;发送会议邀请、通知;设置行事历,提醒自己提前10分钟到。场会中:
会议组织者的角色之一是会议节奏控制者;设置“番茄会议”倒计时,每25分钟必须休息5分钟;会议不超过1小时;站着开会;最后5分钟用来总结会议,确定每个议题都有行动计划、责任人、时间底线。会后:
会议记录员发送会议纪要给与会成员,会议纪要符合金字塔原理:先写行动计划、责任人、时间底线,再写讨论过程四、如何养成一个好习惯?
4.1 培养习惯首先找到驱动力
我的感悟是驱动力>约束力,养成习惯就是打开一扇从里面锁住的门,用约束力在外面猛砸有时也管用,但不如用驱动力从里面打开那样优雅、有效,记住:力量来自于你的内心,所以培养习惯首先要找到驱动力!
4.2 再微不足道的成就都要大肆庆祝
你完成一个任务的时候有没有给自己奖励?有没有为一个项目的结束而庆祝?会不会因为度过一个高效的时段给自己鼓掌说赞?任何东西的价值,来自于你赋予它的意义,比如说每天吃掉一个苹果当作对自己辛苦一天的奖励,在你赋予苹果意义之前,它只是一个普通的苹果,吃得匆匆忙忙甚至不知道它的味道,赋予它奖励的意义之后,这个苹果会吃得更加有滋味。培养习惯要给自己奖励!
4.3 培养习惯不是一个人的事
有了想法之后他就找到了一款特别有意思的背单词软件:不背单词。名字有点奇怪,但是它特别适合很多人一起玩背单词的游戏。规则很简单:大家每天用‘不背单词’背单词,然后在QQ群里每天打卡:今天背了40个单词,已经持续89天。没想到这一下子把大家的热情引爆了,第一批就有15个人加入,如果有人没有打卡,大家就纷纷给他打气,甚至还专门打电话鼓励,如果有人达到了自己设置的里程碑,就一起出去庆祝,真的很High!
五、如何让想法落地
5.1 用S.M.A.R.T法则厘清目标
S.M.A.R.T法则是制定目标的5个原则:
S——Specific这里指的是目标一定要明确,不能够模糊。M——Measurable目标的可衡量性。是否有一个实现目标的标准。A——Attainable目标的可实现性。一个目标必须是可以实现的,或者说经过努力是可以实现的。R——Relevant目标必须和其他目标具有相关性。完成这个目标对你的其他目标有何帮助?T——Time-based目标必须具有明确的截止期限。即一个目标只有在一定的时间内达成才有意义。5.2 用思维导图梳理计划
实现目标的关键是将目标转变成计划,没有计划的目标就像是在很高很高的树上的果实,是没法摘到的。先明确自己要做的事是个行动、任务,还是项目?如果是一个项目,那他的第一步就是建立框架,具体来说:
第一轮:我们分别在纸上写出做这件事需要考虑哪些方面的因素,不需要太细致,就像目录一样,然后我们把咱俩的汇总在一起,组成思维导图的第一层,这就是所谓的框架。第二轮:我们共同针对每个因素进行发散思维,这期间可能又会冒出新的想法,先记录到便笺纸上,所有因素发散完之后,再做讨论。第三轮:做减法,哪些是不适合在刚起步的时候做的,哪些能再做精简?5.3 用甘特图掌控进度
其实有很多的方法和工具,都被先入为主地局限了应用范围,就像甘特图,它是显示项目进度、时间、成本的简单工具,由亨利·甘特创造。思维导图和甘特图用途不一样,思维导图用来发散和梳理思路,甘特图用来评估总体进度,所以,如果是一个时间跨度比较久的项目,或者多个项目同时进行,甘特图就可以派上用场。做甘特图一共经过了以下三个步骤:
这个项目有哪些里程碑和任务?里程碑和任务不同,里程碑是关键节点,通常关键节点的进度如果滞后,就要重新调整计划,而任务在短时间内的超前、滞后都没有关系。每一个里程碑和任务的时间期限是什么?这是计划进度,很考验做项目的经验,设置好之后如果总是调整,那就很有挫败感。分别由谁负责?分工明确,如果有多个人负责同一个任务,那就需要标明谁是主要负责人。5.4 用九宫格平衡人生
要做到平衡首先要有一个平衡的目标。大多数人都忽视了一个事实:我们是身兼多个角色的,工作时是项目经理,在家时是儿子、老公或父亲,还有一个重要角色就是我们自己。我们过于认真地工作,却不够认真地生活。
平衡的关键是要跳出框框,站在更高的角度看到我一共有多少个格子需要照顾,让我们更加均衡地去看事情。举个例子:

总结下来就是这张图,左边其实是David Allen在《搞定》这本书里提到的六个高度,从下到上分别是行动、项目、角色、目标、愿景、原则。右边是规划它们的工具。

一些tips:
老付工作四步法
第一步将所有的任务放入工作篮,不论是谁在什么时候交给我的任务,统统放进工作篮。第二步:将可以置之不理的任务清除掉;将必须在某天处理或者必须转交别人处理的任务拿出来;将那些可以在两分钟之内完成的任务立即完成。第三步:将需要在特定日期处理的事情写进日程表;将需要别人处理的事情立即转交并且设置到期提醒;将需要现在处理的事情摆在办公桌上。第四步:在自己最高效的时段,做最重要的事情;其他的事情也做合理安排。提高工作效率的技巧:
找出重要的事情在高效时段内完成。每天早晨别一上班就急着投入工作,先看看今天工作的重点是什么,哪些事情是重要并且紧迫的。将这些事情安排在你的高效时段完成。回顾你需要发布或者呈送给上司的资料。我们不可能第一次就把事情做到尽善尽美,自己编写的材料就是自己的名片,在这上面不要吝啬时间,或许它们能让别人对你刮目相看。同样情境解决的事情批次处理,比如说要打电话的时候,把所有电话一次打完,要出去的时候把所有外出的事情一次处理完,要跟老板沟通的时候,把所有需要沟通的事情一次沟通完,这样做能减少你做这件事的内心阻力,借着惯性就把不愿意做的事情处理掉了。减少检查邮件的次数。每天两次足够了,并且应该注意,往往在上网聊天或者无所事事的时候就会“习惯性”地检查邮件,因此,应该找些事做来分散自己的注意力。网址:《小强升职记:时间管理故事书》阅读笔记 https://www.yuejiaxmz.com/news/view/1368740
相关内容
小强升职记:时间管理故事书(升级版)时间管理新方法——《超高效时间管理读书笔记》
时间管理类书籍阅读笔记
【读书笔记】小强升职记
科学网—时间黑客——阅读笔记
提升阅读效果的秘密武器:高效读书笔记技巧大揭秘
压力管理指南读书笔记
简单hua阅读笔记手抄报 读书笔记手抄报
关于时间管理类书籍阅读分享
【效率学习】《把时间留给最重要的事》读书笔记

