中商产业研究院:《2024年中国健身行业市场前景及投资研究报告》发布
研究行业动态,选择有前景的行业投资。 #生活技巧# #理财投资建议# #股市分析报告#
中商情报网讯:健身是一种以增进身体健康、提高身体素质、塑造良好体型为目标的体育活动和生活方式,可以通过各种体育运动、体操、力量训练、有氧运动、耐力训练、柔韧性训练、平衡训练等多种方式进行。
健身的目标在于通过规律的锻炼和科学的生活习惯,帮助人们增强体质,预防疾病,延缓衰老过程,提高生活质量,并促进心理健康。随着社会的进步和健康意识的提升,健身不再只是特定人群的专属,而是逐渐融入大众日常生活中。近年来,随着经济的回暖和人们消费能力的恢复,中国健身市场规模持续扩大,行业将迎来新一轮复苏浪潮。
PART1 健身行业概况
健身,通常指通过锻炼和运动来提高身体健康、增强体能和塑造良好身体形态的过程。根据目的和方式,健身可以分为有氧运动、力量训练、柔韧性训练和综合训练等几类。有氧运动包括跑步、游泳、骑行等,以提高心肺功能为主;力量训练主要包括举重、器械训练等,以增强肌肉力量为主;柔韧性训练则主要包括瑜伽、拉伸训练等,以增加身体柔韧性为主;综合训练则结合多种方式,全面提升身体健康和功能。
PART2 健身行业发展环境
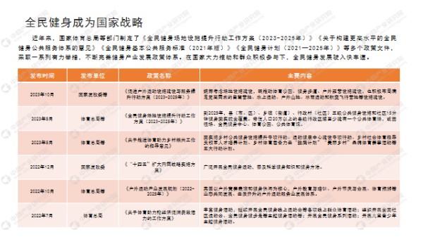
近年来,国家体育总局等部门制定了《全民健身场地设施提升行动工作方案(2023-2025年)》《关于构建更高水平的全民健身公共服务体系的意见》《全民健身基本公共服务标准(2021年版)》《全民健身计划(2021—2025年)》等多个政策文件,采取一系列有力举措,不断完善健身产业发展政策体系。在国家大力推动和群众积极参与下,全民健身发展驶入快车道。
PART3 健身行业市场分析
中国的健身市场包括在线健身会员及健身内容、线下健身会员及健身课程、智能健身设备、健身装备及服饰、健康食品等。随着消费者健身意识的苏醒、健身产品潜移默化的影响以及健身习惯的养成,中国健身行业市场规模不断扩大。中商产业研究院发布的《2024-2029年中国健身市场调查及发展趋势研究报告》显示,2023年全国健身行业市场规模达到9917亿元,2019-2023年的年均复合增长率达11.19%。未来中国健身行业受线上健身市场驱动,市场规模将进一步增长。中商产业研究院分析师预测,2024年中国健身行业市场规模将达到11197亿元。
PART4 健身行业上下游分析
随着人们的健身意识不断增强,经常参加体育运动人数正逐年上升,购买健身器材的人群逐渐增加,健身器材行业规模不断攀升。中商产业研究院发布的《2022-2027年中国健身器材行业发展前景及投资战略咨询报告》显示,2023年中国健身器材行业市场规模达到710.2亿元,近五年年均复合增长率达12.72%。中商产业研究院分析师预测,2024年市场规模将达到799.6亿元。
PART5 健身行业重点企业分析
威尔仕健身成立于1996年,深耕全国一二线城市,凭借先进专业的健身设施到高端现代化的店铺环境,为喜爱运动健身的消费者提供中高端健身会所服务,且拥有丰富的团课给到热爱团体课程的健身人群。高效的俱乐部运行环境和专业的健康知识背景,使威尔仕健身成为中国商业健身俱乐部排名头部的健身品牌。
PART6 健身行业发展前景和趋势
随着生活水平的提高和健康意识的增强,越来越多的中国消费者开始注重身体健康和体型管理,对健身服务的需求持续增长。此外,中国庞大的中产阶级群体扩大,他们更愿意投资于健康和健身,推动了健身服务和产品的消费。
本文仅展示报告部分内容,报告共计63页,完整报告请下载:《2024年中国健身行业市场前景及投资研究报告》。
网址:中商产业研究院:《2024年中国健身行业市场前景及投资研究报告》发布 https://www.yuejiaxmz.com/news/view/1370970
相关内容
中商产业研究院:《2021年“十四五”中国智能家居行业市场前景及投资研究报告》发布中商产业研究院:《2021年“十四五”中国智能家电行业市场前景及投资研究报告》发布
《2023年中国旅行社行业市场研究报告》-华经产业研究院发布
《2024年中国家庭维修行业深度研究报告》-华经产业研究院发布
2023年中国固废处理市场前景及投资研究报告
华经产业研究院发布《2023年中国生活用纸行业市场研究报告》
《2023年中国废塑料回收行业市场研究报告》-华经产业研究院发布
华经产业研究院发布《2023年中国亚健康评估干预行业市场研究报告》
2024年中国智能家居行业市场前景预测研究报告(简版)
2024年中国家电维修行业市场深度分析及投资战略咨询报告-华经产业研究院

