32项!《北京市节能技术产品推荐目录(2025年本)》公示,节能设备,空气净化
最新健康科技产品推荐:智能空气净化器 #生活知识# #科技生活# #健康生活技巧# #健康科技资讯#
2025-07-30 09:48:45来源:北京市发展和改革委员会 关键词:节能设备空气净化阅读量:16824
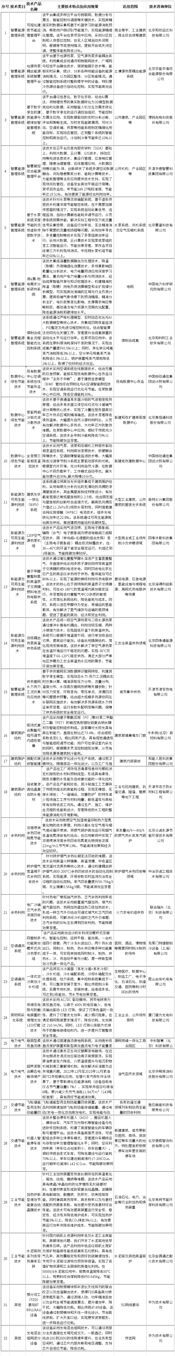
导读:《北京市节能技术产品推荐目录(2025年本)》近日印发,涵盖智慧能源管理系统优化、数据中心能效提升、新能源高效利用等类目32项技术产品。
根据《北京市实施<中华人民共和国节约能源法>办法》关于推广节能技术产品的相关要求,为持续发挥节能“第一能源”作用,促进能效水平提升,北京市发展和改革委员会组织了节能技术产品的征集工作。经专家评审,形成了《北京市节能技术产品推荐目录(2025年本)》,涵盖智慧能源管理系统优化、数据中心能效提升、新能源高效利用等类目32项技术产品。
详情如下↓

广东印发关于做好非营运类老旧中重型货车淘汰更新补贴和大气污染物减排财政激励工作的通知
广东省生态环境厅、广东省财政厅联合下达通知,为助力环境空气质量持续改善和经济高质量发展,出台非营运类老旧中重型货车淘汰更新补贴政策,推进非营运类国三、国四中重型货车淘汰更新。尾气处理空气净化
2025-10-20 10:51:44
凯龙高科对外投资设立具身智能子公司
凯龙高科拟与无锡市瑞澳投资合伙企业(有限合伙)、无锡市锡港沪灵巧机器人有限公司共同设立无锡市凯奇具身智能机器人科技有限公司,注册资本为1,000万元。尾气处理空气净化
2025-10-17 09:30:51
生态环境部发布2025年10月下半月全国空气质量预报会商结果
10月下半月,南方扩散条件较好,空气质量以优良为主,其中华南局地可能出现臭氧轻至中度污染;北方前期受冷空气影响,中后期整体扩散条件一般,空气质量以优良至轻度污染为主,首要污染物为PM2.5或O3。空气质量预报烟气除尘空气净化
2025-10-16 08:59:23
精准“削峰”战臭氧,全力守护“瓷都蓝”
10月11日至13日,景德镇市连续三天出现臭氧小时超标情况。在景德镇市大气污染防治作战指挥部的统一调度下,全市生态环境系统快速响应、高效处置,成功化解了在“副热带高压”影响下的一轮臭氧污染过程,保住了3个优良天,实现了零超标。臭氧污染治理空气净化
2025-10-15 10:53:13
福建省级工业领域重点用能企业能效“领跑者”遴选工作实施方案出炉
福建近日印发《省级工业领域重点用能企业能效“领跑者”遴选工作实施方案》,拟建立省级能效“领跑者”遴选制度,坚持企业自愿申报、好中选优等原则,定期发布单位产品能耗最优的省级能效“领跑者”企业名单及其能效指标。节能设备绿色低碳
2025-10-11 11:05:22
《福建省工业重点节能改造和通用设备更新提标项目实施方案》印发
《福建省工业重点节能改造和通用设备更新提标项目实施方案》近日印发,鼓励企业对标国内外产品、设备能效标杆水平和先进水平,推进重点行业生产、用能等设备更新和节能降碳技术改造。节能设备空压机电机
2025-10-11 10:33:18
版权与免责声明:
凡本站注明“来源:环保在线”的所有作品,均为浙江兴旺宝明通网络有限公司-环保在线合法拥有版权或有权使用的作品,未经本站授权不得转载、摘编或利用其它方式使用上述作品。已经本网授权使用作品的,应在授权范围内使用,并注明“来源:环保在线”。违反上述声明者,本站将追究其相关法律责任。
本站转载并注明自其它来源(非环保在线)的作品,目的在于传递更多信息,并不代表本站赞同其观点或和对其真实性负责,不承担此类作品侵权行为的直接责任及连带责任。如其他媒体、平台或个人从本站转载时,必须保留本站注明的作品第一来源,并自负版权等法律责任。如擅自篡改为“稿件来源:环保在线”,本站将依法追究责任。
鉴于本站稿件来源广泛、数量较多,如涉及作品内容、版权等问题,请与本站联系并提供相关证明材料:联系电话:0571-87759680;邮箱:hbzhan@vip.qq.com。
不想错过行业资讯?
订阅 环保在线APP
一键筛选来订阅
信息更丰富
今日焦点/FOCUS 更多
1全年超过15家“换帅”!环保行业正在经历什么?2苏伊士集团终止出售中国资产计划 拟深31.93亿!劲旅环境中标福建武夷山环卫项4英科再生将参与投资华平旗下的合伙企业5华骐环保成功中标当涂县4102万水治理项目6宁德时代:前三季度归母净利润490.34亿元7华能首家抽水蓄能公司揭牌成立89.46亿!特变电工收购曙光电缆超74%股份9我国新增22处国家重要湿地10瀚蓝与中资环国际达成合作推荐产品/PRODUCT 更多

内进流式膜格栅
内进流膜格栅,纺织 食品 造纸 皮革,拦截并清除,不锈钢,内进流格栅除污机
品牌
兰江水

锅炉水处理
中水回用,污水再生,浓水回用,高效反渗透,高效RO
品牌
新太平洋

内回流泵井筒拍门安装
QJB-W7.5潜水回流泵工厂,内回流泵井筒拍门安装,污泥回流泵井筒拍门安装,穿墙泵性能曲线图下载,不锈钢混合液提升泵安装示意图
品牌
杜安环保

絮凝池双曲面搅拌机 D:2000mm
液下双曲面搅拌机,调节池潜水双曲面搅拌机,立式波轮式双曲面搅拌器,酸化池双曲面搅拌机,潜水式安装液下曲面搅拌机
品牌
江锦环保


制药厂有毒气体检测仪 报警器
天然气报警器,工业可燃气体报警器,固定式可燃气体报警器,防爆型有毒可燃气体报警器,甲烷可燃气体报警仪气体探测器
品牌
瑶安
网址:32项!《北京市节能技术产品推荐目录(2025年本)》公示,节能设备,空气净化 https://www.yuejiaxmz.com/news/view/1378679
相关内容
关于公示北京市节能技术产品推荐目录(2025年本)的通知关于北京市2019年节能技术产品推荐目录公示的通知
北京市发展和改革委员会关于公示北京市节能技术产品推荐目录(2023年本)的通知
2021年海南省节能技术、产品(设备)推荐目录发布(附完整名单)→买购网
工信部公示节能技术装备推荐目录
海得利兹热电联供系统入选北京市节能技术产品推荐目录 并已开展应用
工信部:节能机电设备(产品)推荐目录(第七批)
关于北京市2019年节能技术产品推荐目录公示的通知(已失效)
《国家工业节能技术推荐目录(2021)》《“能效之星”装备产品目录(2021)》《国家通信业节能技术产品推荐目录(2021)》公示
节能技术产品

