指南丨AHA建议:将饮食评估纳入日常检查
宠物日常饮食健康检查清单(->宠物健康检查指南) #生活技巧# #宠物护理技巧# #宠物健康检查指南#
发布于: 2021-09-21
健康饮食可以降低心血管病风险,改善心血管结局。近日,美国心脏协会(AHA)发布了一项关于降低心血管病风险的快速饮食评估工具的科学声明,建议将饮食评估纳入日常健康检查项目。
声明指出,饮食情况是一种可控制的心血管病危险因素,在常规就诊期间,医生并未重视对饮食模式和饮食质量的评估。鉴于有证据表明不健康饮食会导致疾病和死亡,因此,应将饮食情况视为需要持续筛查的危险因素。
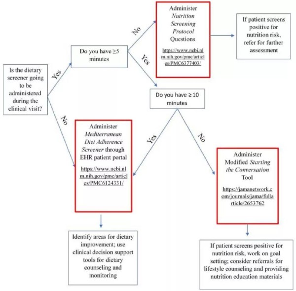
在这份声明中,专家组回顾并评估了15种现有的饮食评估筛查工具,并指出其中最好的3个工具分别是MEDAS及其改良版、改良的简短版REAP(REAPS)、改良的"Starting the Conversation"。
声明指出,有效的饮食筛查工具应包含以下关键点。
1.采用循证方法;
2.评估总体饮食模式,而不仅仅是单一食物或单一营养元素;
3.可快速完成;
4.能够为患者提供可行的后续步骤和支持;
5.具备跟踪和监控饮食随时间变化的能力。
由于临床医生缺乏相关的营养学知识,以及患者就诊时间的限制,导致饮食评估未受到足够重视。该声明中提到的大多数评估工具耗时不超过10分钟,有些甚至只需要不到5分钟的时间,简便快速。
图1. 快速饮食筛查工具决策流程图。
该声明旨在促使饮食质量评估成为日常诊疗的一部分,通过有效的评估工具,定期进行饮食评估,提供饮食建议,将有助于患者实现更健康的生活方式,减轻心血管病和其他慢性疾病带来的公共健康负担和经济负担。
参考文献
Maya Vadiveloo, Alice H. Lichtenstein, Cheryl Anderson, et al. Rapid Diet Assessment Screening Tools for Cardiovascular Disease Risk Reduction Across Healthcare Settings: A Scientific Statement From the American Heart Association. Circ Cardiovasc Qual Outcomes. 7 Aug 2020.
网址:指南丨AHA建议:将饮食评估纳入日常检查 https://www.yuejiaxmz.com/news/view/1396357
相关内容
AHA最新生活方式管理指南推荐要点最新健康饮食指南发布,10大建议吃出「好心脏」!
心血管健康饮食指南发布,10大建议让你吃出好心脏
心血管健康饮食指南发布,10大建议让你吃出好心脏!
AHA最新生活方式管理指南推荐要点 分析测试百科网wiki版
最新AHA科学声明:流行的饮食模式有哪些?
日常营养摄入怎么评估
指南共识丨4大指南总结:妊娠期糖尿病如何做好产后筛查、营养管理?附控糖食物推荐
AHA重磅指南:做好10大饮食要点,改善心血管健康!
新指南反映高血压管理的更新建议

