【标准解读】GB/T 39223.3-2020 健康家居的人类工效学要求第3部分:办公桌椅
发布时间:2025-10-21 13:08
办公桌椅应舒适且符合人体工学,提高工作效率。 #生活技巧# #居家生活技巧# #家具摆放技巧# #家居装饰配色#
由国家市场监督管理总局(国家标准化管理委员会)批准发布的GB/T 39223.3-2020《健康家居的人类工效学要求 第3部分:办公桌椅》将于2021年6月1日起实施。
健康家居是满足生理、心理、社会等三方面健康舒适要求的整体家居环境,包括家具、家电以及其他家居生活用品等。健康家居不仅要满足基本的产品性能质量和安全环保要求,还要满足操作便利、使用舒适和较好体验感的工效学要求。人类工效学旨在按照人的生理和心理特性设计和改善产品与环境系统,实现人-产品-环境系统的最佳匹配,最终实现产品和环境系统的人性化,为人们创造安全、健康、舒适、高效的工作和生活条件。因此,人类工效学要求成为健康家居评判的一个必要指标。办公桌椅作为坐姿工作中与人接触最为密切的家具之一,与人的生理心理特征和行为习惯等有着密切的关系,直接影响人们的坐姿状态和健康舒适度。
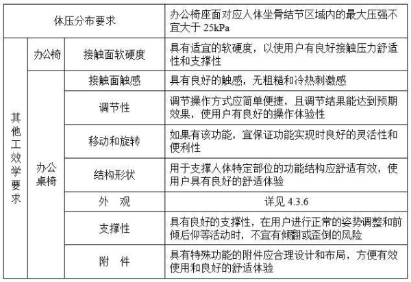
办公桌椅的要求,见下表:


声明:本文由“浙里检”平台原创,转载请注明来源
网址:【标准解读】GB/T 39223.3-2020 健康家居的人类工效学要求第3部分:办公桌椅 https://www.yuejiaxmz.com/news/view/1378136
相关内容
【标准解读】GB/T 18883GB/T 44384
GB/T 44437-2024《适老家具 通用技术条件》标准解读:为老年人打造舒适安全的家具指南
GB/T 44437-2024《适老家具 通用技术条件》标准解读:为老年人打造舒适安全的家具指南
GB/T 45272
学校卫生标准普及行动(15)学校卫生综合评价(GB/T 18205-2012)
新标解读|强制性国家标准GB 28007
全文 | 乡村民宿服务质量规范国家标准(GB/T 39000-2020)
《绿色建筑评价标准 GB/T 50378
GB/T 41529

