重庆市开州区生活垃圾焚烧发电项目SCR脱硝系统设备采购及安装招标
绿色建筑鼓励废物回收,设置垃圾分类系统,减少垃圾填埋和焚烧。 #生活常识# #日常生活小窍门# #节能建议# #绿色建筑标准#
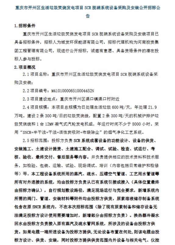
2025年12月31日, 重庆市开州区生活垃圾焚烧发电项目SCR脱硝系统设备采购及安装公开招标公告发布。
本项目总规模为日处理生活垃圾 600 吨/天,年处理 21.9万吨。建设 2 条 300 吨/日的垃圾焚烧线,配置 2 条 300 吨/天的机械炉排炉垃圾焚烧线和 1 台 12MW 凝气式汽轮发电机组,年运行时间不少于 8000 小时。采用“SNCR+半干法+干法+活性炭吸附+布袋除尘”的烟气净化工艺系统。
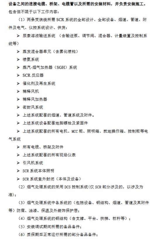
招标范围:投标方负责 SCR 系统成套设备的功能设计、设备的供货、安装施工、土建设计提资、土建施工配合、调试、试验、检查、试运行、考核、验收、最终交付、售后服务等内容。并负责提供相应的技术资料和技术服务,如检验、包装、运输、试验、现场调试、培训(内容包括日常维护和检修等)等。本工程设备系统所用的蒸汽、疏水、压缩空气管道、工艺用水管道等所有对外连接的系统,均由投标方负责从已有系统引接或接入(具体位置最终由招标方确认),自行规划敷设路径,满足现场运行与完全要求,新增系统内所需的阀门、管道、安装材料等附件均由投标方供货,尿素溶液储存制备系统包含在原 SNCR 系统内,不在本次招标范围(除了现有尿素制备和储存设备无法满足投标方设计使用需要增加时,新增部分由招标方负责)。换热器冷凝水回水由投标方负责接入原有蒸汽及疏水管网系统,所涉及的设备由投标方供货。如果电缆一端所连设备为投标方提供,无论设备布置在何处,则该电缆由投标方设计、供货、安装,同时投标方提供供货范围内外设备与相关电气、仪控设备之间的连接电缆、桥架、电缆管以及所需的安装材料,并负责安装施工。






特别声明:北极星转载其他网站内容,出于传递更多信息而非盈利之目的,同时并不代表赞成其观点或证实其描述,内容仅供参考。版权归原作者所有,若有侵权,请联系我们删除。
凡来源注明北极星*网的内容为北极星原创,转载需获授权。
网址:重庆市开州区生活垃圾焚烧发电项目SCR脱硝系统设备采购及安装招标 https://www.yuejiaxmz.com/news/view/1429970
相关内容
浅析在生活垃圾焚烧项目中SNCR与SCR脱硝技术吕梁市生活垃圾焚烧发电和餐厨垃圾处理项目直接空冷系统成套设备采购招标公告
甘南州生活垃圾焚烧发电项目一期EPC总承包项目餐厨垃圾处理系统及污泥干化系统设备采购项目采购
15家!贵州省生活垃圾焚烧发电企业整理
一种生活垃圾焚烧厂SCR低温脱硝催化剂在线再生系统的制作方法
重钢设计院中标两项生活垃圾焚烧发电项目
中节能工程公司3×500t/d生活垃圾焚烧发电项目#1炉SCR系统设备采购单一来源采购公告
重庆三峰科技有限公司梅州市环保能源(生活垃圾焚烧)发电项目协同处置厨余垃圾技术改造项目三相分离机设备采购
中节能:2×400t/d生活垃圾焚烧发电项目烟气净化及飞灰稳定化系统招标公告
生活垃圾焚烧发电厂将免征环境保护税

