家长课堂
家长学堂提供家庭教育课程和资源 #生活百科# #教育咨询#
随着《中华人民共和国家庭教育促进法》的正式实施,家长要依法带娃,还要科学带娃。如今,家长与孩子共处的时间更多,但社会转型期的各种问题导致家庭教育面临很多挑战。
为使家长能建立和谐的亲子关系,建设幸福美好家庭,特制定该指引和沟通技巧锦囊,希望为构建和谐的亲子关系提供建议和参考。
在新学期的开端,望子成龙、望女成凤的家长们期待着孩子取得更大进步。家长就是孩子的起跑线,也要身体力行与时俱进学习更新家庭教育的理念和方法,与学校教育携手,共同助力孩子的健康成长。
“指引”内容
家庭是人生的第一个“课堂”,家长是孩子的第一任“老师”。亲子沟通是家庭生活中的一项重要内容,也是实施家庭教育的主要途径。为落实《中华人民共和国家庭教育促进法》,围绕立德树人根本任务,为帮助家长更好履行家庭教育的主体责任,提升家庭教育水平,建立和谐的亲子关系,建设美好幸福家庭,制定本指引。
一、充分认识家庭教育中亲子沟通的重要作用
良好的亲子沟通可以使父母了解孩子的需求,及时给予帮助指导,是实施家庭教育的基础;可以增进亲子感情,密切亲子关系,给予孩子安全感;可以缓解孩子的压力和逆反,有利于孩子的心理健康。亲子沟通影响着孩子性格的形成、人际交往、情绪管理,对中小学生的健康发展起着至关重要的作用。父母用心沟通,用爱引导,赋能孩子,是父母给予孩子最好的人生礼物。
二、家庭教育中亲子沟通的基本认知
1.树立正确的儿童观
儿童具有独立人格,享有与成年人一样的基本权利;儿童发展有个体差异;儿童是一个全方位不断发展中的个体,有巨大的发展潜能;儿童的发展具有主观能动性;不同性别的儿童应享有均等的机会和相同的权益,受到平等对待。教育始于正确地认识儿童,家长应该尊重儿童的独立人格,不过多干预控制、不包办代替;家长要认识到儿童的个体差异,不盲目比较,加重焦虑;家长要认识到儿童是发展中的个体,有巨大发展潜力,要以发展的眼光和平和的心态面对儿童成长的种种问题;家长相信儿童在成长中的主观能动性,唤醒儿童、激发儿童、相信儿童、支持儿童。
2.树立亲子关系重于教育的理念
良好的亲子关系是教育孩子的根本。关系的建立是在长久的陪伴和互动中,孩子感受到爱、理解、尊重和接纳,与父母建立起生命的连接,构筑出稳固温暖的关系。有了良好的亲子关系,才能发挥父母影响力。孩子被自己尊敬、信赖、有爱的父母滋养、唤醒、影响和熏陶,通过模仿、追随来吸收、内化,最终实现自我成长,家庭教育水到渠成。父母在孩子成长早期给予一定时间陪伴孩子,与孩子一起玩耍、一起阅读、一起劳动、一起参与家庭生活更有利于建立这样的连接。同样,当孩子成长中出现种种问题时,也要先从建立良好的亲子关系开始,没有关系,就没有教育。
3.树立为孩子成长赋能的意识
在家庭教育中,父母要善于发现并放大孩子的优点,把焦点放在孩子已经做到的事情或拥有的品质上。在心理学中,焦点放在哪里,问题就在哪里。盯着孩子的缺点和不足只会不断放大问题,引起孩子的逆反或令其丧失信心,自暴自弃。相反,肯定欣赏孩子做得好的部分或者已经拥有的品质,孩子的胜任感和自我效能感增强,会激发孩子内在的动力,想办法提高自己。父母为孩子赋能,给予孩子所需的心理营养,孩子才能茁壮成长。
三、亲子沟通的基本原则
1. 平等尊重
把孩子当成具有独立人格的个体,平等对待,给予尊重,是亲子沟通的基础。孩子成长过程中有强烈的尊重需求,而尊重需求的满足与否对孩子积极自我的确立,和谐人格的发展具有重要意义。父母要营造一种孩子敢说、想说、肯说的家庭氛围,尊重孩子的想法、选择、兴趣和隐私才能打开孩子的心门,与孩子建立信任敞开的亲子关系。相反,父母高高在上,把孩子作为私有财产或是不平等的个体,交流不过是父母对于孩子的操控和支配,孩子发展中的主观能动性受到抑制。
2.接纳包容
父母给予孩子无条件的爱和接纳,不以孩子性别、外表、个性、行为、成绩等作为爱的给予和撤回条件。同时孩子是成长中的个体,有无限的可能和巨大的发展潜力,成长过程中出现的种种问题,都只是暂时的,父母要接纳包容孩子的错误,允许孩子犯错,让孩子在错误中学习,要以发展的眼光,以成长型思维来看待孩子成长中的问题。
3. 信任支持
来自父母的信任是一个人强有力的底气和自信心的来源。只有父母给予孩子充分的信任,孩子才有足够的自信和安全感来应对困难和挑战,才能激发潜能,体验成功的喜悦和较高的自我价值。反之,如果父母在教育子女过程中,总是怀疑孩子的能力,不信任孩子,不放手,孩子就会变得唯唯诺诺,畏手畏脚,没有主见,大胆探索的勇气和独立意识也会减弱。父母在孩子的成长中不能揠苗助长,但要跟上孩子发展节奏,为孩子成长提供必要的物质和精神支持,帮孩子“跳一跳,摘到桃子”,让每个孩子的天赋得到发展。
4.因材施教
每一个孩子都是独一无二的个体,要根据孩子的年龄、生长发育水平、气质类型、性格、兴趣等实际出发,采取不同的方式和途径沟通。对于低龄孩子,以温和的态度,用孩子听得懂的语言,用形象的故事,以体验的方式与孩子沟通;对于小学高年级以上孩子,逻辑思维和抽象思维能力已经发展,可根据孩子的气质类型和特点,差异化地进行沟通。对于偏内向的孩子,家长不要试图去改变孩子的性格,要及时关注孩子的情绪及情感;尊重内向孩子的慢节奏,给予足够的耐心与包容;多在细节处肯定欣赏孩子。对于偏外向的孩子,以平等的身份,尊重的态度;扬其所长,因势利导;多夸奖、少批评;引导规则意识;提高专注力。
5.言传身教
家长是孩子的第一任老师,孩子不仅听家长怎么说,更看家长怎么做。家长希望把孩子培养成一个什么样的人,自己先努力去成为那样的人,给孩子树立一个鲜活的榜样。家长与孩子的沟通方式就是在示范如何与人沟通,孩子在与父母互动中耳濡目染,学习到家长的人际交往、为人处事、情绪管理等重要的能力,家长就是孩子的起跑线。随着社会变革的脚步加快,社会转型期的各种问题导致家庭教育面临挑战,亲子关系冲突不断,父母要终身学习,不断提高自身修养,提升亲子沟通能力,用自身的成熟和智慧引领懵懂的孩子前行。这既是为人父母的责任担当,也是建设美好家庭应有之意。
四、亲子沟通的具体方法
尽管亲子沟通受家长的教育水平、家长的个性、孩子的特点及家庭的文化、沟通的场景等因素不同,沟通方式方法各有不同,但亲子沟通的难点通常是父母与孩子的需求冲突引发情绪导致,因此家长了解在不同情境下的沟通要旨和基本沟通技巧可以避免沟通中的情绪反应引发矛盾冲突,有利于亲子间更多了解、理解、互信,有利于问题的解决。
1.当孩子有情绪时,倾听共情,鼓励表达
当孩子有情绪时,家长倾听孩子,不仅倾听事实、还要倾听到孩子的感受、期待和渴望。接纳并理解孩子的情绪感受,感受一旦被看到、被理解、被共情,沟通的大门就打开了,孩子不再陷入情绪中,理性的思考能力恢复,更能让孩子关注于问题解决,亲子冲突和矛盾缓解。孩子在与父母的倾听和表达中,疏放了情绪,心理更健康。同时,孩子在与父母的交流沟通中培养了他理解他人,共情他人的重要能力。
2.表达技巧:描述孩子正在经历的事实,再加他此刻的感受。
例如:“这次考试没有考出你理想的成绩,你觉得很难过”。“当你被罚站时,你感到很没面子,很难堪。”
3.当家长有情绪时,坦诚沟通,不指责、无伤害表达
当孩子的言行激发了家长的情绪时,家长要坦诚开放自我,表达自己的感受以及自己受到的影响。孩子毕竟不是成年人,他们常常并不知道自己的行为对其他人造成的影响,当家长以一种不指责、不评判,没有攻击和伤害的方式表达,孩子会愿意设身处地为家长考虑、做一个体贴他人的人。这就关系到如何说,孩子才会听的方法。
4.表达技巧:描述孩子的行为,以及给你带来的感受和影响,特别留意要用“我”开头,而非“你”,因为“你”开头往往带有指责的意味。
例如:“当我看到衣服扔在地板上,一团糟,我好烦躁,我得花更多时间去熨烫,可我没那么多时间。”而不是“你把衣服都丢在地上,真是太懒,太邋遢了。”
5.当父母与孩子需求冲突,都有情绪时,平等协商,达成共识
当父母与孩子需求冲突,都引发情绪时,解决的方法不是单方面满足父母的需求,也不是妥协迁就满足孩子的需求,而是明晰孩子和父母的需求后,让孩子参与到制定解决方案中来,通过协商,从中选一个双方都可以接受的方案,达成共识,共同执行并在过程中进行评估和调整。这样以彼此尊重的方式解决冲突可以调动孩子的创造力、思考力,能激发孩子的能动性,令其执行方案的积极性和动力更强。
6.表达技巧:父母和孩子表达双方的需求,共同协商制定能够满足双方需求的解决方案。
例如:孩子因为手机使用与父母产生需求冲突(情境)
宝贝,我了解你对手机使用有需求,但作为父母我也担心过度使用手机会影响你的学习和睡眠,我们的关系对我来说非常重要,我们先想想各种可能的解决方法,再一起看看哪些可以满足我们双方的需求,咱们就约定好这样去做,好吗?
7.当父母与孩子没有冲突,和平相处时,常交流、多肯定,在情感账户存款
除以上三种情境,生活中更多的是亲子之间和平相处,没有冲突的时候。这些时候父母可以与孩子一起玩耍、聊天、分享彼此的感受、观点、想法等,让彼此更加了解;多多肯定、欣赏、赞美、鼓励孩子,在亲子情感账户中存款,情感账户里存款越多,亲子矛盾越少,即便有,也容易沟通。肯定欣赏孩子,也是帮孩子建立稳定的自我认知,让孩子由内而外自信的方法,有了稳定的自我认知,未来孩子遇到任何困难,他们都能积极乐观去面对。
肯定欣赏孩子,多肯定过程,而不是结果;肯定孩子的努力而不是聪明或智力;多用客观描述性的语言,而非评判和标签语言。
8. 表达技巧:描述孩子的行为,再加家长的感受。
例如:“这段时间,我注意到你一回家就写作业,写作业的时候很专注,遇到不懂的地方会查资料,想方设法弄懂,这次考试考了98,我真为你高兴,这是你认真努力的结果!”。
五、亲子沟通十个“禁忌”
1.忌简单粗暴甚至打骂孩子
无论是行为上还是语言上的暴力,对孩子都是伤害,孩子无法感受家长的爱。孩子要么学会简单粗暴地处理问题、要么叛逆,要么自卑退缩。被频繁粗暴对待的孩子不会停止爱父母,但会停止爱自己。
如:“闭嘴!每次批评你,你都有那么多理由……”、“走开,看见你就烦”。
2. 忌羞辱孩子、伤害孩子自尊
每个孩子都有自尊心,都渴望得到尊重和认可。批评孩子尽可能私下沟通,不要当众责备;尽量避免羞辱性的表达,要保护好孩子珍贵的自尊。
如:“你怎么这么笨/傻,这么简单的题都不会”、“你考得这么差,还有脸哭?”
3. 忌与其他孩子比较
每个孩子都是独一无二的,心理学证明比较并不能激发孩子的动力,反而会让孩子灰心丧气,无法正确认识自己。同时过份关注外在评价,会令孩子感到焦虑和压力,不利于儿童成长。
如:“为什么别人行,你就不行”、“看看人家XXX,你再看看你!你怎么什么都不如人家?”
4.忌高高在上、空洞说教
当孩子的需求没有被看到、听到、共情到,居高临下的长篇说教毫无意义。尤其对于低年龄儿童,逻辑思维和抽象思维还未发展,长此以往,孩子会慢慢关闭心门。
如:“我跟你说过多少次了,做作业就要专注,不能玩东西。”、“同学之间要友好相处,要大度、宽容、要分享,以后走入社会才有好人缘,有好人缘……”
5.忌唠叨、翻旧账
唠叨是心理学上“超限效应”的典型表现,指刺激过多、过强或作用时间过久,就会让人产生不耐烦或者叛逆。同时也是对孩子不信任和指责的表现。每次只说一件事,不翻旧账,简洁,明了表达家长的感受、想法和期待。
如:“一天到晚就知道玩手机。”、“你自己看看你的房间,每天弄得跟猪窝似的,不知道整理,就没见过比你更懒的孩子!”
6.忌不给孩子独立自主空间
独立自主是每个孩子的内在需求,给予自主权,能增强孩子内在动力和自控力,父母的过度控制容易扼杀孩子的自主性。
如:“我都是为了你好,听话……”、“做不完作业,不许吃饭、不许睡觉!”
7.忌命令、威胁或讨好迁就孩子
无论是强势的命令威胁还是显得弱势的讨好迁就都没有把孩子放在一个平等生命个体的位置上,不利于孩子的健全人格形成。
如:“你再不听话,我就不要你了”、“求求你让我们省点心好不好?”
8.忌给孩子贴标签
心理学上,父母给孩子的标签实际都是给孩子的一种心理暗示,长此以往,他们会朝这个暗示的方向发展。因此与孩子交流尽可能用描述性表达,不评判,不贴标签。
如:“你就是不自信,这有什么好怕的”、“你就不知道心疼父母,就知道乱花钱……”
9.忌抱怨、发泄情绪
以抱怨和发泄情绪的方式沟通,孩子本能会在内心构筑防御机制,对解决问题没有帮助,反而会破坏亲子关系。如:“要不是为了你,我早跟你爸离婚了!”
10.忌对孩子失去信心,放任自流
任何时候家长不要对孩子失去信心。家长的信心和爱是孩子改变的重要力量来源。孩子面临着学业、人际关系压力以及成长中的种种问题和困扰,如果父母和家庭,不能接纳孩子,给孩子托底,他们的处境会很艰难。问题孩子更缺爱,不论孩子是否优秀,能够得到父母的接纳包容、肯定和支持,孩子就会拥有满满的心理能量,全然地接纳自己,相信自己存在的意义和价值。这样的孩子,不管遇到再大的困难和失败,都不会放弃希望,能够重新振作起来。
如:“你要是能考上XXX,太阳从西边出来了!”、“你真令我失望,不管你了!你爱怎么样怎么样吧!”
家长不要低估语言对孩子一生的影响。和谐的亲子关系先从充满爱与关怀、温暖安全、积极向上的语言交流开始。家长努力建设幸福美好家庭,活成幸福的模样,也把成长空间留给孩子,信任孩子,支持孩子,引领孩子,让他们的天性得以释放,潜能得以发挥,生命的华彩得以绽放。
附件:
1. 几种典型情境下的沟通技巧
2. 亲子沟通中孩子喜欢听的10种表达
3. 不同气质类型儿童的养育和沟通建议
六、技巧锦囊
1.几种典型情境下的沟通技巧
2.亲子沟通中孩子喜欢听的10种表达

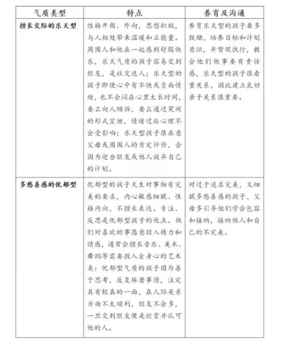
不同气质类型儿童的
养育和沟通建议

校外心理援助资源
一、心理热线
1.东莞市知音莞家心理热线:
0769-88881111
2.全国免费心理危机干预热线:
800-810-1117
3.广东省心理援助热线:
020-12320-5
服务时间:周一至周日,24小时
020-12355
服务时间:周一至周日,8:00-20:00
二、可转介的精神专科医院
1.广州医科大学附属脑科医院的全部科室
2.广东省人民医院心理科
3.东莞市精神卫生中心
以上医院均可微信公众号预约挂号
文章来源于广东中小学德育中心
东莞市企石中学
2023年4月28日
网址:家长课堂 https://www.yuejiaxmz.com/news/view/1445220
相关内容
家长课堂第225课家长课堂开课啦!
亲子学堂&艺术成长微课堂
成长课堂第二十三课
家长课堂:1
家长进课堂之日常急救小常识模板课件.ppt
市七中:我校“心灵成长课堂”正式开课
《西安家长课堂》特别节目来啦
居家小天地 生活大课堂|实验小学少先队员假期成长大课堂(二)
家装小课堂

