当我遇见迪普C克:朗诗绿色生活如何改写高质量发展方程式?
绿色科技推动了绿色生活方式的发展,提高了生活质量。 #生活乐趣# #生活质量# #绿色生活方式# #绿色科技#

亲爱的朗诗绿色生活家人们
今天,我带着一颗好奇心和满满的期待
向我们的AI小伙伴DeepSeek
抛出了一个超级有深度的问题
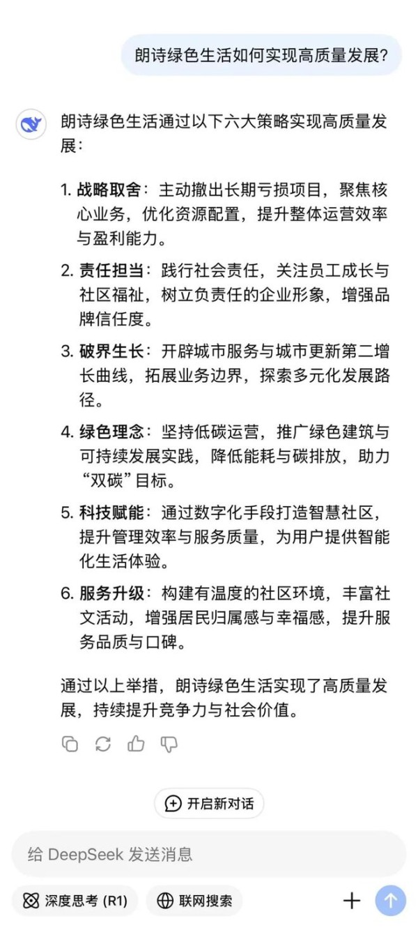
“朗诗绿色生活如何实现高质量发展?”
想知道DeepSeek是怎么回答的吗?
快跟我一起探秘吧!

DeepSeek首先给了我们一个大大的微笑
然后开始了它的智慧分享
“朗诗绿色生活要实现高质量发展
首先要像一颗种子一样
扎根于‘服务至上’的土壤中
不断吸收‘创新’的养分
才能在激烈的市场竞争中茁壮成长
DeepSeek眨了眨“智慧之眼”
继续开脑洞
“朗诗绿色生活的高质量发展秘诀可不止种种子哦
想要在高质量发展赛道C位出道
还得玩转
战略取舍、责任担当、破解生长
绿色理念、科技赋能、服务升级
这六大关键词!”
“原来最了解我的真的是DEEPSEEK”

战 略 取 舍
有序撤出亏损项目,重塑健康增长底盘
朗诗绿色生活率先打破“规模执念”,果断对长期亏损、低效项目“做减法”。通过精细化成本管控、市场化竞标评估和资产结构优化,2023-2024年已主动撤出十余个非核心区域长期亏损项目,止损超千万元,同时实现全国在管面积逆势增长。

图|朗诗绿色生活服务20年项目-南京朗诗国际街区
这一退一进之间,不仅释放了资源聚焦高价值业务,更让企业轻装上阵,为可持续发展注入强心剂。
破 界 生 长
从社区到城市,开辟第二增长曲线
朗诗绿色生活积极开拓创新业务,构建“物业+生活”生态圈,重点发展社区新零售、到家服务、房屋租售、美家等增值服务,持续提升居民生活品质。同时,突破传统物业边界,以“城市服务商”的身份积极参与市政环卫、公共设施管理等城市更新项目,助力城市发展。
仅2024年,公司已连续签约东阳湿地公园、鑫源广场、猴塘公园等近10余个城市服务项目,展现了强大的市场竞争力与业务拓展能力,让物业服务与国家“城市更新”战略同频共振。

图|部分公园/广场等城市服务项目
旗下长租公寓品牌-朗诗寓更以EPC+O模式轻资产模式为支点,撬动城市有机更新的无限可能。从23 年至今陆续签约苏州姑苏云谷人才公寓、无锡惠山国际青年创新社区、南京临江青奥站社区、重庆智慧港城店等多个项目。

图|朗诗寓苏州太湖科学城国际青年创新社区
首个EPC+O模式项目
责 任 担 当
公益融入血脉,做有温度的企业公民

图|中国扶贫基金会阳光跑道建设捐赠证书
高质量发展的底色,是与社会共享价值。疫情期间全国组建300支志愿队保障24万业主家庭生活;参与“中国扶贫基金会阳光跑道建设”,用健康生活方式助力贫困地区孩子放飞体育梦想;开启全国朗诗社区188个爱心驿站,免费对外提供13项便民服务;发起“用衣份爱造一片林”公益活动,收集旧衣在甘肃民勤植树造林;跨越千里援助拉布希望小学为孩子们定制校服、捐助文具……这些公益行动,让物业不止于服务,更成为社区温暖的连接者。
图|为拉布希望小学学生送去校服、心愿礼物、文具
绿 色 理 念
推动社区低碳化运营
朗诗绿色生活依托朗诗控股在绿色建筑领域的优势,将绿色技术(如恒温恒湿恒氧系统、节能改造)应用于物业管理,推动社区低碳化运营。

图|BREEAM In-Use V6住宅项目6星认证证书
全国首个针对住宅公区的能源管理体系认证证书
通过能源管理优化(如光伏发电、节能照明、雨水回收系统)、垃圾分类与资源化利用、碳足迹追踪等,助力社区实现碳中和目标。并推动服务项目获得国际绿色建筑认证提升社区环境品质,其中南京朗诗钟山绿郡以91.3分获得全球首个BREEAM In-Use V6住宅项目6星认证及全国首个针对住宅公区的能源管理体系认证。
图|天地新城“碳循美好”系列活动现场
同时不定期在社区中开展"碳循美好"系列活动。我们鼓励家人们亲手制作昆虫屋、蚯蚓塔和堆肥箱,让环保理念融入生活点滴。同时,积极推动旧物共享市集,社区共享图书馆,将绿色生活方式融入社区文化,共同守护美好家园。
服 务 升 级
社区文化营造归属感
朗诗绿色生活持续打造“36.5°有温度社区”和“星级管家服务体系”,通过定期满意度调研和快速响应机制,不断提升服务品质。

图|朗诗绿色生活三星管家服务标识牌
同时依托社文品牌“诗友公社”为载体,通过社文活动促进邻里关系,满足客户的精神文化需求,将将有温度社区落地化。仅2024年开展跑进春天、社区行走、诗友之夜、全家福拍摄等系列活动超600场次,吸引全国超3万业主的积极参与。

图|诗友公社24年部分社文活动现场
从绿色创新到责任担当、从规模扩张到价值深耕,作为绿色服务赛道的领跑者,朗诗绿色生活将“主动变革”破局,回归客户本质、拥抱时代趋势,以"物业+生活服务"双轮驱动,在高质量发展赛道上跑出创新加速度!
DeepSeek最后调皮一笑:
“记住啦,高质量发展不是百米冲刺
而是带着创新基因
责任温度与科技翅膀的马拉松
朗诗绿色生活
冲鸭!♂
SELECTED
龙抬头 | 3个动作让资产价值"龙式起飞"
廿载攀登路:从紫金山麓到万家灯火!
DISCLAIMERS
免|责|声|明
文图|部分via网络,侵删
最终解释权归朗诗绿色生活所有
网址:当我遇见迪普C克:朗诗绿色生活如何改写高质量发展方程式? https://www.yuejiaxmz.com/news/view/1428748
相关内容
共倡绿色发展 共建美好生活共倡绿色发展 共建美好生活|地产与家居绿色创新融合发展趋势高峰论坛成功举办
转载 | 朗诗绿色生活:外拓实力加速,剪枝增长助力精益化发展
揭秘朗诗上海:绿建筑先锋如何引领未来都市生活
朗诗绿色生活深耕绿色运营理念,打造差异化竞争力
朗诗物业积极推广节能车库改造,构建低碳生活社区模式
朗诗绿色科技升级
朗诗公布碳中和路线图,希冀推动行业构建绿色生态圈
黄梵:普通人也需要写诗的生活,需要写诗充实自己的精神
在狮山,遇见生活的诗意:建发·朗云,品质生活的理想之选

