AI入法、责任加码、治理精细化:2025年网络安全合规十大政策盘点
理解和维护网络安全政策 #生活常识# #职场技巧# #网络素养#
(来源:奇安信)
本文5133字 阅读约需13分钟
《说文解字》曰,“规,有法度也。”世间万物皆遵循相应的规律和法度而持续运转,网络安全行业亦然。2025年,堪称是各类政策法规、规章标准、办法条例密集发布的一年。

回顾这一年,在人工智能重塑各行各业、数字化转型进入深水区的背景下,我国网络安全与数据治理体系持续演进,政策密集落地,监管逻辑深化转型。一方面,新修订《网络安全法》发布,AI安全成为立法与标准的新焦点;另一方面,中央网信办、公安部、网安标委等密集发布相关配套文件,标志着合规体系从“原则性要求”迈向“精细化治理”。多项关键法规与标准在年内发布或更新,勾勒出一条“技术驱动、治理跟进、安全与发展并重”的清晰主线。
五大影响,2025年新规推动网安产业良性发展
概括来看,2025年发布的法规,对产业至少产生五大深远影响:
一、法律威慑与责任追究机制得到强化,政企网安投入面临更强制度约束力
新修订的《网络安全法》通过显著提高违法行为的处罚力度,将法律责任与网络安全事件造成的实际危害后果直接挂钩,系统性强化了网络安全责任的可追责性和法律威慑力。此次修订推动网络安全治理逻辑发生实质性转变,使网络安全逐步从合规事项转变为不可规避的基础性责任。
这一制度变化将会在客观上强化安全建设的刚性约束。网络安全不再仅被视为辅助性的技术问题,而是组织运行的基础条件,成为保障核心系统稳定运行、关键业务连续性和公共服务安全性的必要前提,促使用户侧在战略层面重新审视网络安全的战略定位。
由此,政企机构在推进信息化和数字化建设过程中,必须将网络安全前置纳入系统规划之中,网络安全投入由阶段性、项目化建设,逐步转向具有系统性、长期性和前瞻性的持续投入特征。
二、AI治理被制度性纳入网络安全框架,安全建设面临结构性增量需求
随着新修订的《网络安全法》以及生成式人工智能相关管理办法和标准文件陆续出台,围绕人工智能风险治理,形成“发展—安全并重”的政策协同框架,人工智能系统被明确纳入网络安全与数据安全的整体治理框架之中。
网络安全治理的对象扩展至算法模型、训练数据、模型输出及其运行环境,人工智能带来的风险被纳入既有安全治理逻辑进行统一考量,安全治理的边界随之发生系统性外延,推动网络安全从“系统安全、数据安全”的传统范畴,向“算法安全、模型安全与应用安全”延伸。在这一制度框架下,人工智能的引入伴随着新的安全义务和风险管理要求。用户侧在推进人工智能应用和“人工智能+”建设过程中,必须同步承担起对人工智能系统安全性、可控性和合规性的治理责任,网络安全建设呈现出明显的结构性增量需求特征。
三、安全建设目标由形式合规转向能力交付和效果保障
公安部《网络空间安全监督检查办法》扩展了监管范围,将信息安全、数据安全和算法安全纳入监管视野,同时采用“技术实测”执法手段,实现从传统行政检查向“结果式监管”转型。国家网信办发布的《网络安全事件报告管理办法》则明确了事件报告的时限、流程及责任要求。系列政策推动执法从“原则性要求”向“精细化落地”演进,通过严格监管倒逼政企机构跳出“清单式合规”,聚焦实际安全能力的提升。
受这些政策和制度影响,用户侧的安全建设目标发生了实质性变化。网络安全被要求在真实攻击、系统异常或安全事件中体现防护效果和处置能力。政企机构在安全建设过程中,必须更加重视安全能力的可测试性和可验证性,通过持续监测、安全演练、技术实测以及应急处置评估等方式,确保安全体系在真实运行环境中能够稳定发挥作用。
这一变化进一步强化了网络安全与业务连续性、系统稳定性之间的内在关联,使网络安全逐步演变为一项以能力交付和效果保障为核心的长期运行任务,而不再是阶段性或一次性的合规投入。
四、行业责任压实,数据安全治理迈入精细化管理阶段
中国人民银行、国家能源局等部门针对关键行业发布专项数据安全管理办法,明确提出“谁管业务、谁管数据安全”的核心原则,并将数据分级分类管理要求落到实处。这些政策聚焦金融、能源等关键领域,通过细化全流程安全要求,将原本宏观的合规原则转化为可操作的具体制度举措。
在这些制度导向下,行业用户需在数据采集、存储、使用、传输、共享及销毁等全生命周期中严格落实安全管理要求,实现风险可控、责任可追溯、流程可验证。精细化的全流程管理不仅强化了对关键数据和核心数据的保护,也推动政企机构在日常运营中将数据安全内置于业务流程,实现安全治理向“可执行、可验证”的实践落地转变。这些制度变化进一步促使行业安全建设由单一合规检查向系统化、全周期的治理模式演进,使数据安全成为组织运营的基础保障要素,而不再是独立于业务之外的附加约束。
五、关基设施安全要求系统性抬升,安全建设向韧性能力转型
随着新修订《网络安全法》颁布以及《关键信息基础设施商用密码使用管理规定》等配套政策落地,关基设施安全建设面临系统性提升要求。与此同时,《网络安全技术 关键信息基础设施安全主动防御实施指南》等9项国家标准公开征求意见,以及《关键信息基础设施安全测评要求》公安行标的正式发布,这些法律和制度不仅强化了关基设施运营者的责任和处罚标准,也从技术要求、管理流程到应急响应全方位提出合规与安全能力建设的具体要求,形成了多维度、制度化的安全约束框架。
在此背景下,关基设施的安全建设将会向全生命周期、全体系的韧性能力建设转型。关基系统需要在设计、部署、运行和维护各环节实现安全措施、管理制度与应急响应的有机结合,确保在面对攻击、异常或突发事件时,系统能够维持关键功能的连续性与稳定性。
这一制度性变化推动政企机构将网络安全建设转向体系化、韧性导向的运行模式,使关键系统安全逐步成为组织运行的基础保障能力,同时显著提升全社会关键信息基础设施的安全防护水平与整体韧性。
时间为轴,十大典型合规政策盘点回顾
我们以时间为轴,以大事件为线,一起回顾2025年那些与网络安全紧密相关的十大合规政策与相关文件,以及背后的演进轨迹。

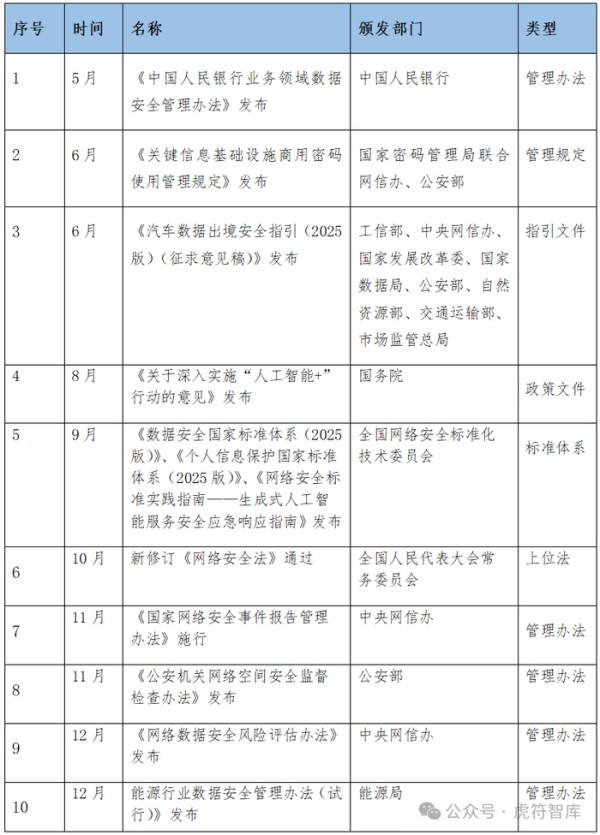
① 央行发布数据安全管理办法,为金融合规划定边界
5月1日,中国人民银行发布《中国人民银行业务领域数据安全管理办法》,自6月30日起施行。作为金融领域数据安全的专项规章,该《办法》首次明确“谁管业务,谁管业务数据,谁管数据安全”的核心原则,将央行业务领域数据(涵盖货币信贷、跨境人民币、支付清算、征信等)细分为一般数据、重要数据、核心数据三级,并要求金融机构建立“全流程数据安全管理制度”,为金融数据流通与安全划定了更清晰的合规边界。

②三部门发布关基商密管理规定,加速密码强制合规
紧随其后,6月27日,国家密码管理局联合中央网信办、公安部发布《关键信息基础设施商用密码使用管理规定》,于8月1日生效。作为《密码法》的下位配套,该规定聚焦关基运营者的商用密码使用义务,标志着密码安全保障进入强制合规新阶段。
③八部门公开征求汽车数据出境安全意见
6月13日,工业和信息化部等八部门公开征求对《汽车数据出境安全指引(2025版)》的意见,汽车数据处理者向境外提供汽车数据,符合以下情形之一的,应当申报数据出境安全评估:(1)向境外提供重要数据;(2)自当年1月1日起累计向境外提供100万人以上个人信息(不含敏感个人信息);(3)自当年1月1日起累计向境外提供1万人以上敏感个人信息;(4)关键信息基础设施运营者向境外提供个人信息;(5)国家有关规定明确的其他需要申报数据出境安全评估的情形。分析人士认为,该文件出台后,将对汽车数据出境合规起到指引作用。
④国务院印发“人工智能+”行动意见,为AI治理提速
随着“人工智能+”上升为国家战略,相关的安全治理在2025年迅速体系化。
8月,国务院印发《关于深入实施“人工智能+”行动的意见》,其中第十四条专门强调“提升安全能力水平”,要求推动算法、数据、基础设施等安全建设,防范模型黑箱、歧视等风险,并明确提出要“加快形成动态敏捷、多元协同的人工智能治理格局”。这为AI安全治理定下了“发展与安全并重”的总基调。

⑤标准体系建设同步完善,加速三法一条例落实
2025年,标准体系建设的顶层设计也在同步完善。9月15日,全国网络安全标准化技术委员会正式发布《数据安全国家标准体系(2025版)》和《个人信息保护国家标准体系(2025版)》,旨在为支撑落实《中华人民共和国网络安全法》《中华人民共和国数据安全法》《中华人民共和国个人信息保护法》《网络数据安全管理条例》等法律法规政策要求,建立健全数据安全和个人信息保护标准体系,充分发挥标准对重点工作、产业发展、风险防范的基础性、规范性和引领性作用。
几乎同期,全国网络安全标准化技术委员会对外发布了《网络安全标准实践指南——生成式人工智能服务安全应急响应指南》。本《实践指南》描述了生成式人工智能服务安全事件的分类、分级方法和生成式人工智能服务安全应急响应过程的管理措施和技术方法,适用于生成式人工智能服务提供者以及相关部门开展安全应急响应活动。
⑥新修《网络安全法》表决通过,强化法律责任、新增AI安全
10月28日,立法层面迎来重大更新。新修订的《网络安全法》经全国人大常委会表决通过,将于2026年1月1日施行。新修《网络安全法》进一步压实了安全主体责任,罚款额度大幅提高,规定对造成关键信息基础设施丧失主要功能等特别严重危害网络安全后果的,由有关主管部门处二百万元以上一千万元以下罚款。新修《网络安全法》还嵌入了人工智能发展与安全框架,明确加强安全风险监测评估,拉高了全社会的网络安全水位,推动我国AI安全治理加速迈入法治轨道。

针对人工智能发展带来的前所未有的安全风险,奇安信推出了“可信赖AI”为核心的人工智能安全治理框架,围绕“安全、合规、可控、负责任”四大要素展开,由模型安全治理、数据与隐私、应用与运营、基础安全等六大治理维度支撑,助力广大政企机构在“人工智能+”时代行稳致远。

⑦《国家网络安全事件报告管理办法》施行
11月1日,《国家网络安全事件报告管理办法》(以下简称《管理办法》)将正式施行。这部共十四条的部门规章,以“压实责任、规范流程、提升效能”为核心,对网络安全事件报告的适用范围、监管职责、主体义务、时限要求等作出明确规定,标志着我国网络安全合规体系从“原则性要求”迈向“精细化治理”新阶段。恰逢不久前,新修《网络安全法》表决通过,即将在2026年1月1日执行。在AI建设持续加速、网络攻击日益复杂的背景下,新修《网络安全法》和《管理办法》形成“法理支撑与实践落地”的互补关系,进一步健全了高效联动的国家网络安全防御体系。
⑧公安部发布监督检查办法,驱动产业走向“能力增长”
11月29日,公安部发布了《公安机关网络空间安全监督检查办法(征求意见稿)》。与2018年的规定相比,新办法的监管范围从“网络安全”扩展至“信息安全、数据安全、算法安全”,执法手段则从过去的“行政检查”,进阶到实战性更强的“技术实测”,而监管逻辑也从过去的“清单式合规”检查,转向以安全成效为核心的“结果式监管”。这一转变体现了“结果导向”思维,未来将驱动网安产业迈向“能力型”增长新阶段。

⑨网信办发布《网络数据安全风险评估办法》构筑“评估标尺”
临近岁末,监管逻辑的深层演变更为清晰。12月6日,国家网信办发布了《网络数据安全风险评估办法(征求意见稿)》。该办法旨在为数据处理者提供一套系统性的风险评估“标尺”和操作指南,通过规范化的评估机制,实现数据安全与开发利用的平衡,是构建现代化数据安全治理体系的关键一步。
⑩《能源行业数据安全管理办法(试行)》发布,明确全生命周期安全治理要求
12月8日,国家能源局正式印发《能源行业数据安全管理办法(试行)》,这份能源行业落实《数据安全法》的首个规范性文件,自2026年7月1日起施行,有效期5年。《办法》明确了国家能源主管部门、省级能源主管部门、能源数据处理者的基本职责和权利义务,对能源行业重要数据、核心数据的精准识别和安全保护提出了明确要求。
结语:在动态平衡中行稳致远
回望2025年,一条主线贯穿始终:在积极拥抱“人工智能+”等技术浪潮的同时,通过日益精细化、系统化、常态化的法治与标准建设,构筑与之相匹配的安全治理体系。从金融、关基等关键领域的数据与密码安全,到AI治理的专项立法与标准,再到监管方式向“结果导向”的深刻转变,无一不体现出我国网络空间治理正在迈向兼顾安全与发展、平衡风险与创新的成熟新阶段。
可以预见的是,随着合规进入深水期,技术门槛和服务门槛的提升将推动市场格局重构,“强者恒强”的马太效应将日益凸显。未来以奇安信为代表,具备“技术深度、体系能力、场景落地”三大核心能力的企业,将在市场竞争中占据主导地位。
特别声明:以上文章内容仅代表作者本人观点,不代表新浪网观点或立场。如有关于作品内容、版权或其它问题请于作品发表后的30日内与新浪网联系。网址:AI入法、责任加码、治理精细化:2025年网络安全合规十大政策盘点 https://www.yuejiaxmz.com/news/view/1429967
相关内容
2024年十大网络安全趋势盘点2024年度国内数字安全十大法规政策
警惕AI技术滥用,筑牢网络安全防线——防范网络诈骗与恶意软件
网络安全维护中管理安全策略的详细内容
十月生态环境政策盘点
AI触发网络安全暗流涌动,派拓网络建议“用魔法打败魔法”
[政法青年说] 提升网络安全意识 铸牢网络安全防线
如何安全合法获取WiFi密码?2025年最新网络安全指南
网络安全AI说丨警惕U盘里的“不速之客”
网络安全强密码策略的重要性

